LEMON Manuals: Even more car manuals for everyone
Home >> Toyota >> 2004 >> Matrix Base, FWD, Automatic >> Repair and Diagnosis >> External Pages >> Different car >> Section 185 (Body Control System) >> Circuit Tests >> Power Source Circuit >> Circuit Description

Circuit Description

WARNING: This page is about a different car, the 2002 Lexus RX 300. However, it is still accessible from the selected car via links, so may be relevant.

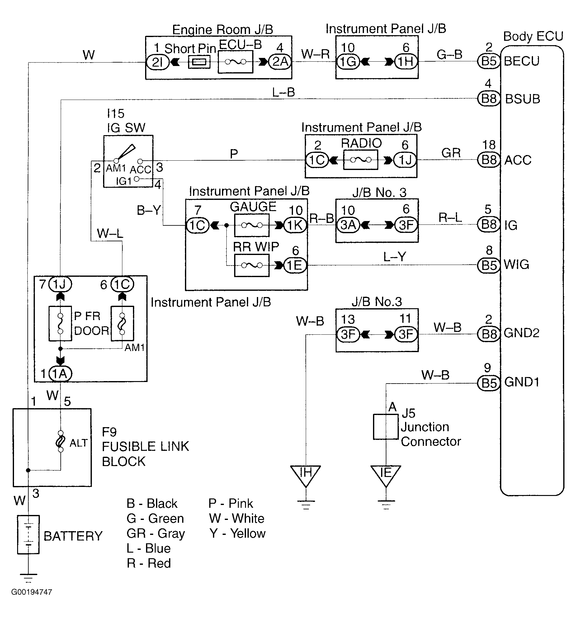
This circuit provides power to operate the body ECU. See Fig 1.

Fig 1: Identifying Power Source Circuit
G00194747Courtesy of © TOYOTA, LICENSE AGREEMENT TMS1002