LEMON Manuals: Even more car manuals for everyone
Home >> Toyota >> 2004 >> Matrix Base, FWD, Automatic >> Repair and Diagnosis >> External Pages >> Different car >> Section 160 (Body Control Systems) >> Circuit Tests >> Heater Main Relay Circuit >> Inspection Procedure

Inspection Procedure

WARNING: This page is about a different car, the 2003 Lexus GS 430, 2003 Lexus GS 300, 2002 Lexus GS 430, and 2002 Lexus GS 300. However, it is still accessible from the selected car via links, so may be relevant.

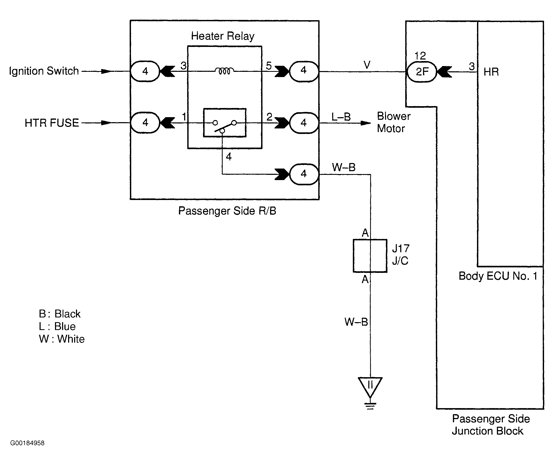
For circuit wiring diagram, see Fig 1.

  1. Check the heater main relay. See HEATER MAIN RELAY under COMPONENT TESTS in appropriate AUTOMATIC A/C-HEATER SYSTEMS article in HVAC. If the results are OK, go to the next step. If the results are not OK, replace the heater main relay.
  2. Check for short to power, short to ground and continuity in the wiring harness and connector between the heater main relay and body ECU No. 1. If the results are OK, inspect the blower motor circuit. See BLOWER MOTOR under SYSTEM TESTS in appropriate AUTOMATIC A/C-HEATER SYSTEMS article in HVAC. If the results are not OK, repair or replace the wiring harness or connector.
Fig 1: Heater Main Relay Circuit Wiring Diagram
G00184958Courtesy of © TOYOTA, LICENSE AGREEMENT TMS1002