LEMON Manuals: Even more car manuals for everyone
Home >> Toyota >> 2004 >> Matrix Base, FWD, Automatic >> Repair and Diagnosis >> External Pages >> Different car >> Section 140 (Engine Controls - System & Component Testing - V6 & V8) >> Computerized Engine Controls >> Fuel Pump Control Circuit >> Sienna

Fuel Pump Control Circuit: Sienna

WARNING: This page does not describe the selected car, but rather 10 other vehicles, including the 2003 Toyota Tundra, 2003 Toyota Tacoma, 2003 Toyota Sienna, 2003 Toyota Sequoia, and 2003 Toyota Land Cruiser. However, it is still accessible from the selected car via links, so may be relevant.

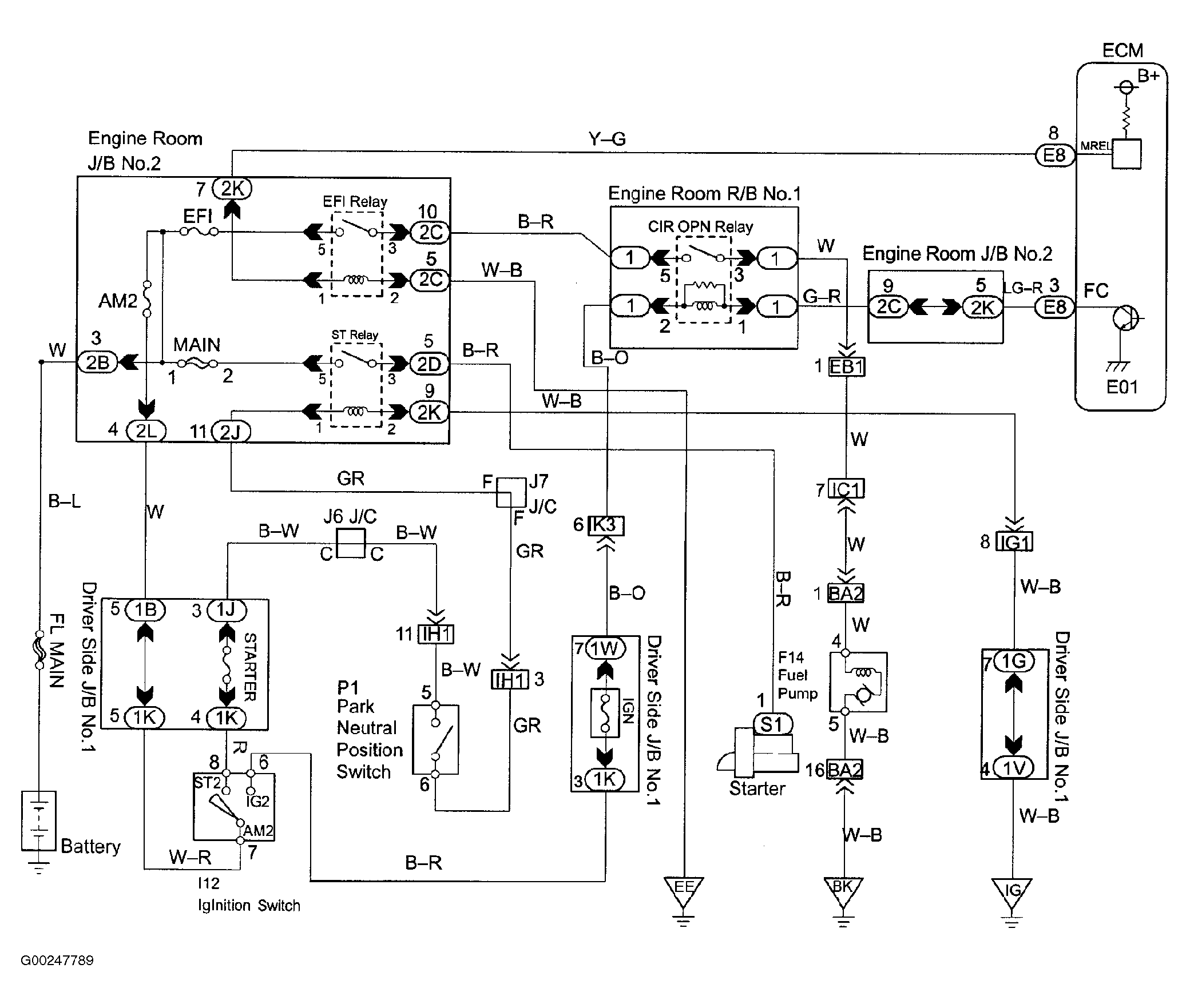
For fuel pump control circuit inspection and wiring diagram, see Fig 1-Fig 4 . To check starter signal circuit, see STARTER SIGNAL CIRCUIT . To check ECM power source circuit, see ENGINE CONTROL MODULE POWER SOURCE CIRCUIT . To check circuit opening relay, see CIRCUIT OPENING RELAY  under MODULES, MOTORS, RELAYS & SOLENOIDS. For circuit identification, see ENGINE PERFORMANCE in appropriate SYSTEM WIRING DIAGRAMS article in ELECTRICAL. To check fuel pump operation, see FUEL DELIVERY  under FUEL SYSTEMS. Before replacing ECM, check ECM connectors and ground circuits. See ENGINE CONTROL MODULE POWER & GROUND CIRCUITS  under COMPUTERIZED ENGINE CONTROLS.

Fig 1: Fuel Pump Control Circuit Description & Diagram (Sienna)
G00247786Courtesy of © TOYOTA, LICENSE AGREEMENT TMS1002
Fig 2: Fuel Pump Control Circuit Inspection - Steps 1-4 (Sienna)
G00247787Courtesy of © TOYOTA, LICENSE AGREEMENT TMS1002
Fig 3: Fuel Pump Control Circuit Inspection - Steps 5-6 (Sienna)
G00247788Courtesy of © TOYOTA, LICENSE AGREEMENT TMS1002
Fig 4: Fuel Pump Control Wiring Diagram (Sienna)
G00247789Courtesy of © TOYOTA, LICENSE AGREEMENT TMS1002