LEMON Manuals: Even more car manuals for everyone
Home >> Toyota >> 2004 >> Matrix Base, FWD, Automatic >> Repair and Diagnosis >> External Pages >> Different car >> Section 140 (Engine Controls - System & Component Testing - V6 & V8) >> Computerized Engine Controls >> Fuel Pump Control Circuit >> 4Runner 4.7L

4Runner 4.7L

WARNING: This page does not describe the selected car, but rather 10 other vehicles, including the 2003 Toyota Tundra, 2003 Toyota Tacoma, 2003 Toyota Sienna, 2003 Toyota Sequoia, and 2003 Toyota Land Cruiser. However, it is still accessible from the selected car via links, so may be relevant.

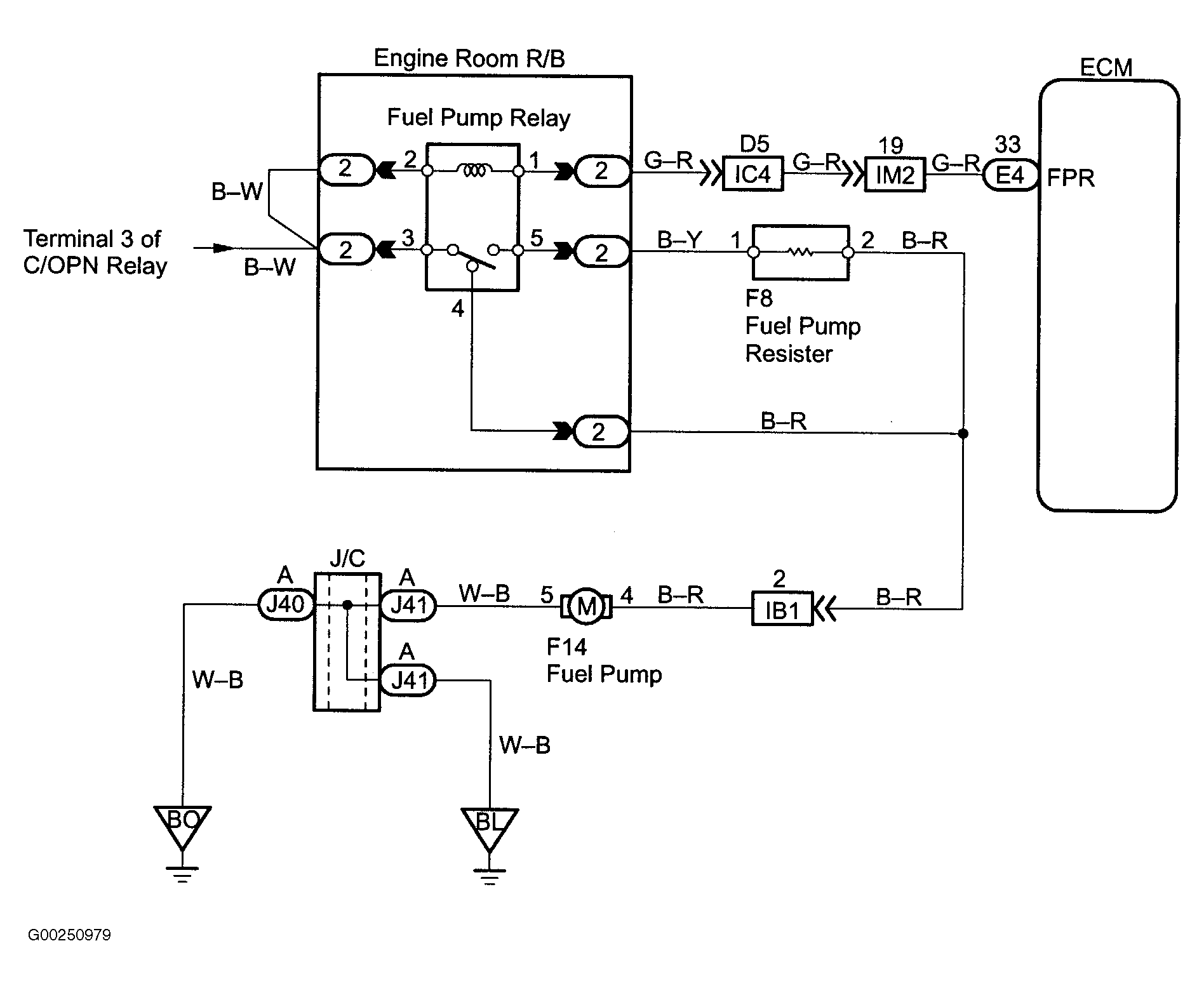
For fuel pump control circuit description and inspection, see Fig 2 and Fig 3-Fig 12 . For fuel pump control circuit wiring diagram, see Fig 14. To check ECM power source circuit, see ENGINE CONTROL MODULE POWER SOURCE CIRCUIT . For circuit identification, see ENGINE PERFORMANCE in appropriate SYSTEM WIRING DIAGRAMS article in ELECTRICAL. Before replacing ECM, check ECM connectors and ground circuits. See ENGINE CONTROL MODULE POWER & GROUND CIRCUITS  under COMPUTERIZED ENGINE CONTROLS.

Fig 1: Fuel Pump Control Circuit Description & Diagram (4Runner 4.0L)
G00250966Courtesy of © TOYOTA, LICENSE AGREEMENT TMS1002
Fig 2: Fuel Pump Control Circuit Description & Diagram (4Runner 4.7L)
G00250967Courtesy of © TOYOTA, LICENSE AGREEMENT TMS1002
Fig 3: Fuel Pump Control Circuit Inspection Using Hand-Held Tester - Steps 1-3 (4Runner)
G00250968Courtesy of © TOYOTA, LICENSE AGREEMENT TMS1002
Fig 4: Fuel Pump Control Circuit Inspection Using Hand-Held Tester - Steps 4-6 (4Runner)
G00250969Courtesy of © TOYOTA, LICENSE AGREEMENT TMS1002
Fig 5: Fuel Pump Control Circuit Inspection Using Hand-Held Tester - Steps 7-8 (4Runner)
G00250970Courtesy of © TOYOTA, LICENSE AGREEMENT TMS1002
Fig 6: Fuel Pump Control Circuit Inspection Using Hand-Held Tester - Steps 9-10 (4Runner)
G00250971Courtesy of © TOYOTA, LICENSE AGREEMENT TMS1002
Fig 7: Fuel Pump Control Circuit Inspection Using Hand-Held Tester - Steps 11-12 (4Runner)
G00250972Courtesy of © TOYOTA, LICENSE AGREEMENT TMS1002
Fig 8: Fuel Pump Control Circuit Inspection Using OBD II Scan Tool - Steps 1-3 (4Runner)
G00250973Courtesy of © TOYOTA, LICENSE AGREEMENT TMS1002
Fig 9: Fuel Pump Control Circuit Inspection Using OBD II Scan Tool - Steps 4-6 (4Runner)
G00250974Courtesy of © TOYOTA, LICENSE AGREEMENT TMS1002
Fig 10: Fuel Pump Control Circuit Inspection Using OBD II Scan Tool - Steps 7-8 (4Runner)
G00250975Courtesy of © TOYOTA, LICENSE AGREEMENT TMS1002
Fig 11: Fuel Pump Control Circuit Inspection Using OBD II Scan Tool - Steps 9-10 (4Runner)
G00250976Courtesy of © TOYOTA, LICENSE AGREEMENT TMS1002
Fig 12: Fuel Pump Control Circuit Inspection Using OBD II Scan Tool - Steps 11-12 (4Runner)
G00250977Courtesy of © TOYOTA, LICENSE AGREEMENT TMS1002
Fig 13: Fuel Pump Control Wiring Diagram (4Runner 4.0L)
G00250978Courtesy of © TOYOTA, LICENSE AGREEMENT TMS1002
Fig 14: Fuel Pump Control Wiring Diagram (4Runner 4.7L)
G00250979Courtesy of © TOYOTA, LICENSE AGREEMENT TMS1002