LEMON Manuals: Even more car manuals for everyone
Home >> Toyota >> 2004 >> Matrix Base, FWD, Automatic >> Repair and Diagnosis >> External Pages >> Different car >> Section 140 (Engine Controls - System & Component Testing - V6 & V8) >> Computerized Engine Controls >> Engine Control Module Power Source Circuit >> Land Cruiser

Land Cruiser

WARNING: This page does not describe the selected car, but rather 10 other vehicles, including the 2003 Toyota Tundra, 2003 Toyota Tacoma, 2003 Toyota Sienna, 2003 Toyota Sequoia, and 2003 Toyota Land Cruiser. However, it is still accessible from the selected car via links, so may be relevant.

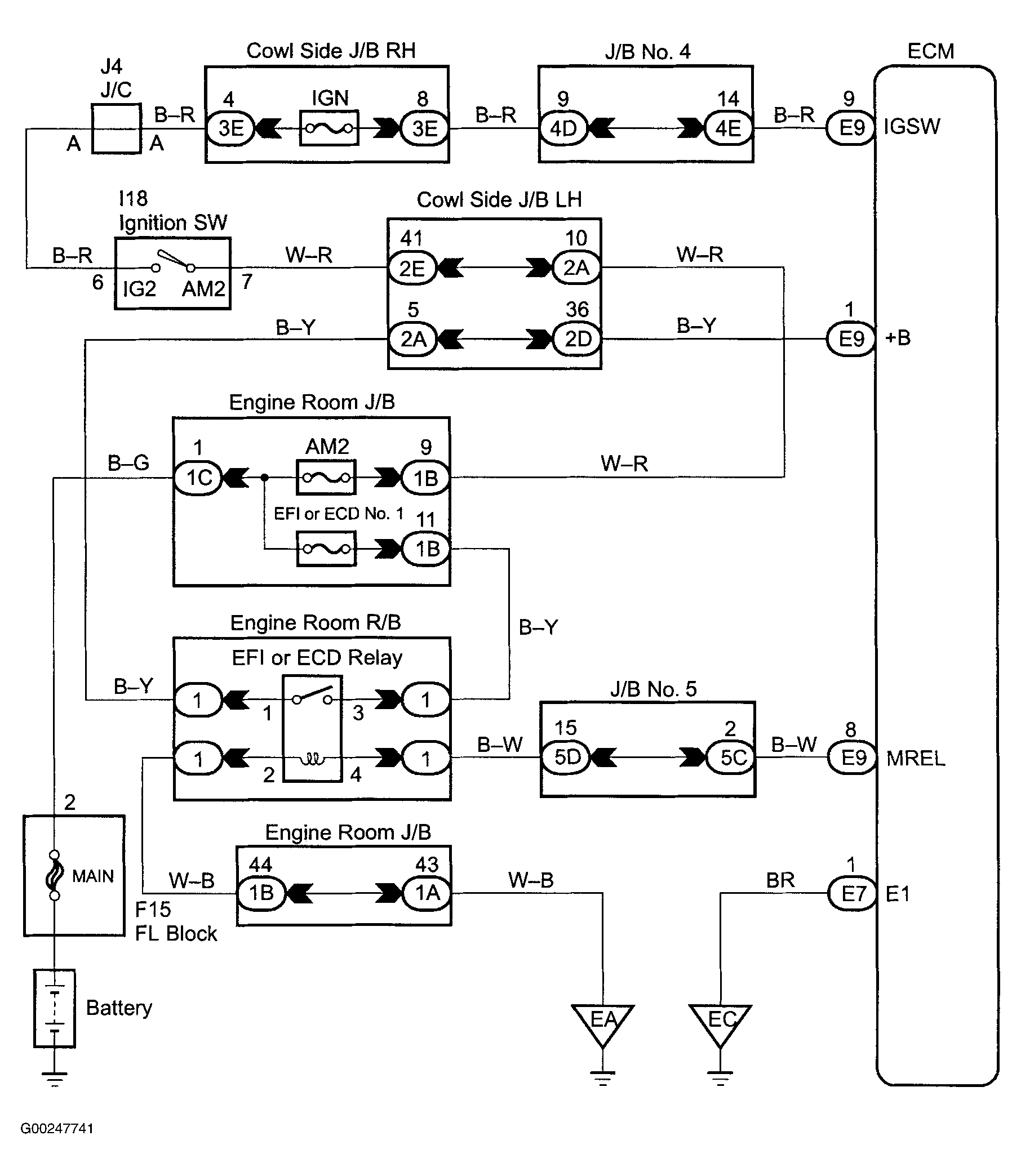
For engine control module power source circuit inspection, see Fig 1-Fig 5 . For circuit identification, see ENGINE PERFORMANCE in appropriate SYSTEM WIRING DIAGRAMS article in ELECTRICAL. Before replacing ECM, check ECM connectors and ground circuits. See ENGINE CONTROL MODULE POWER & GROUND CIRCUITS  under COMPUTERIZED ENGINE CONTROLS. To check ignition switch, see appropriate STEERING COLUMN SWITCHES article in ACCESSORIES & EQUIPMENT. To check EFI main relay, see EFI MAIN RELAY  under MODULES, MOTORS, RELAYS & SOLENOIDS.

Fig 1: Engine Control Module Power Source Wiring Diagram (Land Cruiser)
G00247741Courtesy of © TOYOTA, LICENSE AGREEMENT TMS1002
Fig 2: Engine Control Module Power Source Circuit Inspection - Steps 1-3 (Land Cruiser)
G00247742Courtesy of © TOYOTA, LICENSE AGREEMENT TMS1002
Fig 3: Engine Control Module Power Source Circuit Inspection - Steps 4-6 (Land Cruiser)
G00247743Courtesy of © TOYOTA, LICENSE AGREEMENT TMS1002
Fig 4: Engine Control Module Power Source Circuit Inspection - Steps 7-9 (Land Cruiser)
G00247744Courtesy of © TOYOTA, LICENSE AGREEMENT TMS1002
Fig 5: Identifying Engine Control Module Electrical Connector Terminals (Land Cruiser)
G00028755Courtesy of © TOYOTA, LICENSE AGREEMENT TMS1002