LEMON Manuals: Even more car manuals for everyone
Home >> Toyota >> 2004 >> Matrix Base, FWD, Automatic >> Repair and Diagnosis >> External Pages >> Different car >> Section 140 (Engine Controls - System & Component Testing - V6 & V8) >> Computerized Engine Controls >> Engine Control Module Power Source Circuit >> 4Runner

Engine Control Module Power Source Circuit: 4Runner

WARNING: This page does not describe the selected car, but rather 10 other vehicles, including the 2003 Toyota Tundra, 2003 Toyota Tacoma, 2003 Toyota Sienna, 2003 Toyota Sequoia, and 2003 Toyota Land Cruiser. However, it is still accessible from the selected car via links, so may be relevant.

For engine control module power source circuit inspection, see Fig 1-Fig 7 . For circuit identification, see ENGINE PERFORMANCE in appropriate SYSTEM WIRING DIAGRAMS article in ELECTRICAL. Before replacing ECM, check ECM connectors and ground circuits. See ENGINE CONTROL MODULE POWER & GROUND CIRCUITS  under COMPUTERIZED ENGINE CONTROLS. To check EFI main relay, see EFI MAIN RELAY  under MODULES, MOTORS, RELAYS & SOLENOIDS.

Fig 1: Engine Control Module Power Source Circuit Description & Wiring Diagram (4Runner 4.0L)
G00247843Courtesy of © TOYOTA, LICENSE AGREEMENT TMS1002
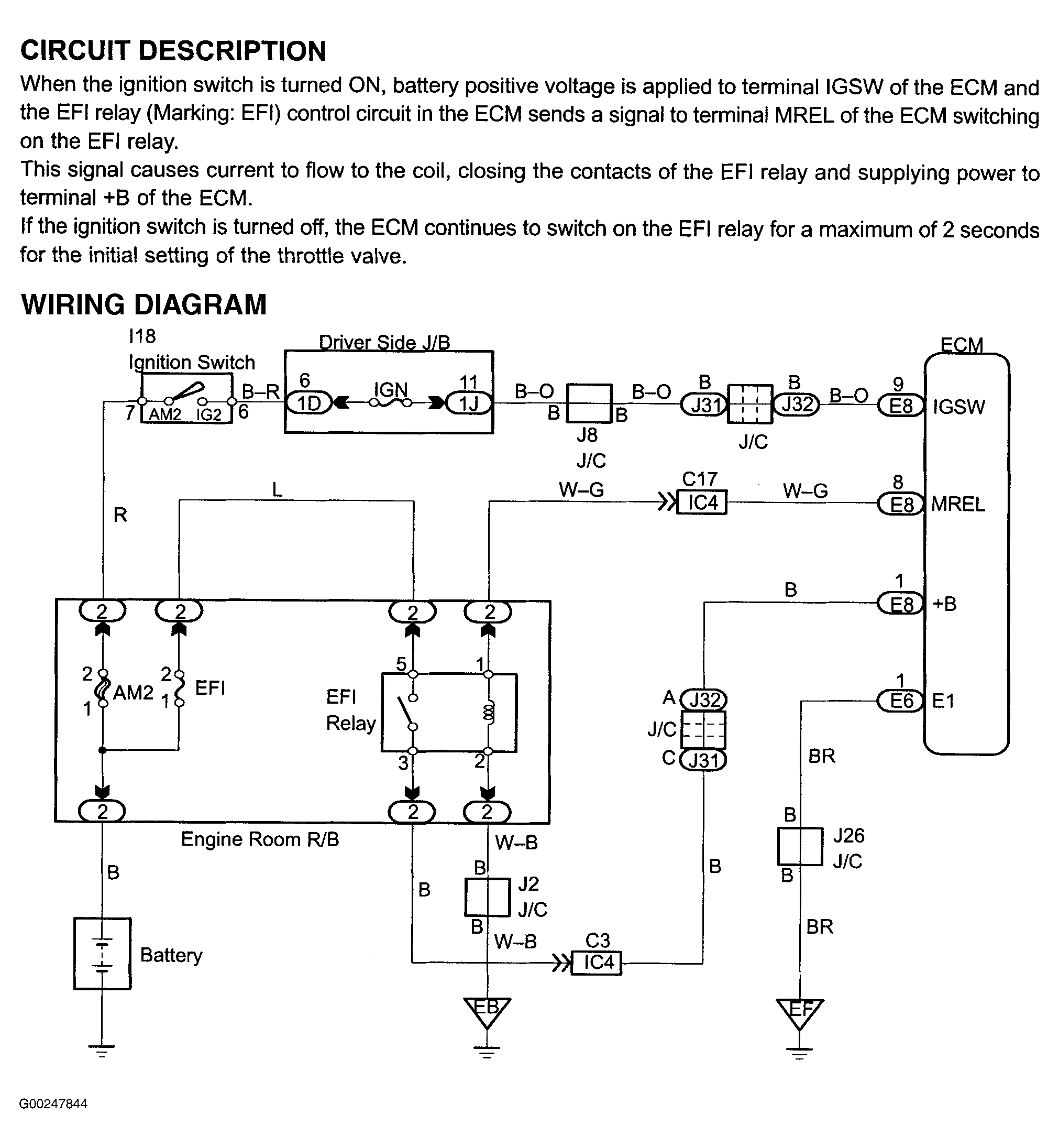
Fig 2: Engine Control Module Power Source Circuit Description & Wiring Diagram (4Runner 4.7L)
G00247844Courtesy of © TOYOTA, LICENSE AGREEMENT TMS1002
Fig 3: Engine Control Module Power Source Circuit Inspection - Steps 1-3 (4Runner)
G00247845Courtesy of © TOYOTA, LICENSE AGREEMENT TMS1002
Fig 4: Engine Control Module Power Source Circuit Inspection - Steps 4-6 (4Runner)
G00247846Courtesy of © TOYOTA, LICENSE AGREEMENT TMS1002
Fig 5: Engine Control Module Power Source Circuit Inspection - Steps 7-9 (4Runner)
G00250964Courtesy of © TOYOTA, LICENSE AGREEMENT TMS1002
Fig 6: Engine Control Module Power Source Circuit Inspection - Step 9 Cont. (4Runner)
G00250965Courtesy of © TOYOTA, LICENSE AGREEMENT TMS1002
Fig 7: Identifying Engine Control Module Electrical Connector Terminals (4Runner)
G00228902Courtesy of © TOYOTA, LICENSE AGREEMENT TMS1002