LEMON Manuals: Even more car manuals for everyone
Home >> Toyota >> 2004 >> Matrix Base, 4WD >> Repair and Diagnosis >> External Pages >> Different car >> Section 132 (Engine Control System Self Diagnostics) >> Diagnostic Tests >> DTC P1130: A/F Sensor Circuit (Bank 1 Sensor 1) Or DTC P1150: A/F Sensor Circuit (Bank 2 Sensor 1) >> Diagnosis & Repair

Diagnosis & Repair

WARNING: This page is about a different car, the 2003 Toyota RAV4. However, it is still accessible from the selected car via links, so may be relevant.
NOTE: Using Toyota hand-held tester or scan tool, read FREEZE FRAME data. Freeze frame data records engine conditions when malfunction is detected.

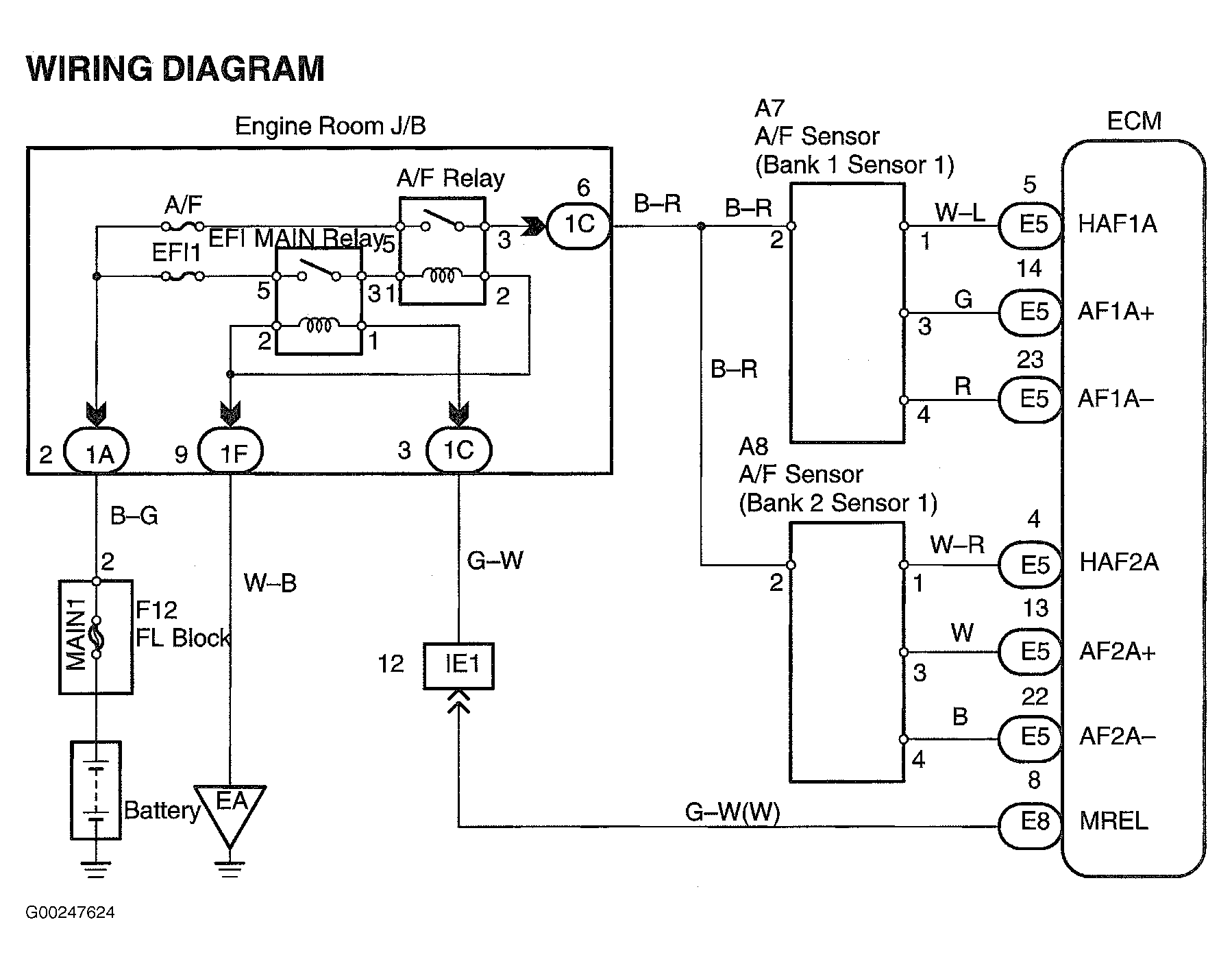
For diagnosis and repair procedure, see Fig 1-Fig 5 . For A/F sensor circuit wiring diagram, see Fig 6. To check heater resistance on A/F sensor, see Figure.

When instructed to "Perform Confirmation Driving Pattern", go to TEST DRIVE CONFIRMATION  procedure.

When access to, or replacement of ECM is necessary, Engine Control Module (ECM) is located behind glove box. See Figure. For ECM connector terminal view, see Figure.

For vacuum or EVAP hose routing, see VACUUM DIAGRAMS article. For testing of systems or components, see BASIC DIAGNOSTIC PROCEDURES - 4-CYL article or SYSTEM & COMPONENT TESTING - 4-CYLINDER article. For removal and installation of components, see REMOVAL, OVERHAUL & INSTALLATION - 4-CYLINDER article.

Fig 1: DTCs P1130 & P1150 Diagnostic Procedure (Steps 1-3)
G00247625Courtesy of © TOYOTA, LICENSE AGREEMENT TMS1002
Fig 2: DTCs P1130 & P1150 Diagnostic Procedure (Step 3 Cont.)
G00239046Courtesy of © TOYOTA, LICENSE AGREEMENT TMS1002
Fig 3: DTCs P1130 & P1150 Diagnostic Procedure (Steps 4-8)
G00247626Courtesy of © TOYOTA, LICENSE AGREEMENT TMS1002
Fig 4: DTCs P1130 & P1150 Diagnostic Procedure (Steps 9-13)
G00247627Courtesy of © TOYOTA, LICENSE AGREEMENT TMS1002
Fig 5: DTCs P1130 & P1150 Diagnostic Procedure (Steps 14-19)
G00247628Courtesy of © TOYOTA, LICENSE AGREEMENT TMS1002
Fig 6: A/F Sensor Circuit Wiring Diagram
G00247624Courtesy of © TOYOTA, LICENSE AGREEMENT TMS1002