LEMON Manuals: Even more car manuals for everyone
Home >> Toyota >> 2004 >> Matrix Base, 4WD >> Repair and Diagnosis >> External Pages >> Different car >> Section 131 (Engine Control System Self Diagnostics) >> Diagnostic Tests >> DTC P0120: Throttle/Pedal Position Sensor/Switch Circuit >> Diagnosis & Repair

Diagnosis & Repair

WARNING: This page is about a different car, the 2003 Toyota Prius. However, it is still accessible from the selected car via links, so may be relevant.
NOTE: Using Toyota hand-held tester or scan tool, read FREEZE FRAME data. Freeze frame data records engine conditions when malfunction is detected.

For diagnosis and repair procedure with Toyota Hand-held tester or an Enhanced OBD II scan tool, see Fig 2-Fig 3 .

For diagnosis and repair procedure with OBD II scan tool (Non Enhanced), see Fig 4.

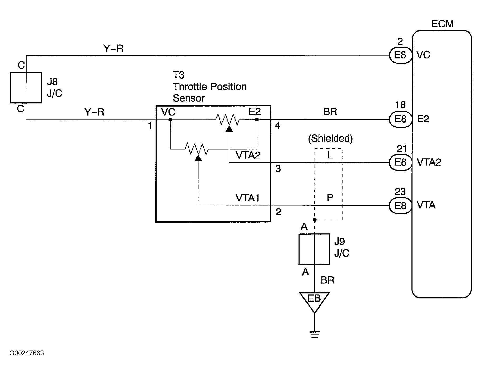
For TP sensor circuit wiring diagram, see Fig 1.

For ECM location, see Figure. For ECM connector terminal view, see Figure.

For testing of systems or components, see SYSTEM & COMPONENT TESTING - 4-CYLINDER article. For removal and installation of components, see REMOVAL & INSTALLATION - 4-CYLINDER article.

Fig 1: TP Sensor Circuit Wiring Diagram
G00247663Courtesy of © TOYOTA, LICENSE AGREEMENT TMS1002
Fig 2: DTC P0120 Diagnostic Procedure Using Hand Held Tester (Steps 1-2)
G00247664Courtesy of © TOYOTA, LICENSE AGREEMENT TMS1002
Fig 3: DTC P0120 Diagnostic Procedure Using Hand Held Tester (Steps 3-4)
G00247665Courtesy of © TOYOTA, LICENSE AGREEMENT TMS1002
Fig 4: DTC P0120 Diagnostic Procedure Using OBD II Scan Tool
G00247666Courtesy of © TOYOTA, LICENSE AGREEMENT TMS1002