LEMON Manuals: Even more car manuals for everyone
Home >> Toyota >> 2004 >> Avalon XLS >> Repair and Diagnosis >> Engine Performance >> System >> Engine Controls - Diagnostics >> Circuit Tests >> Fuel Pump Control Circuit >> Circuit Description

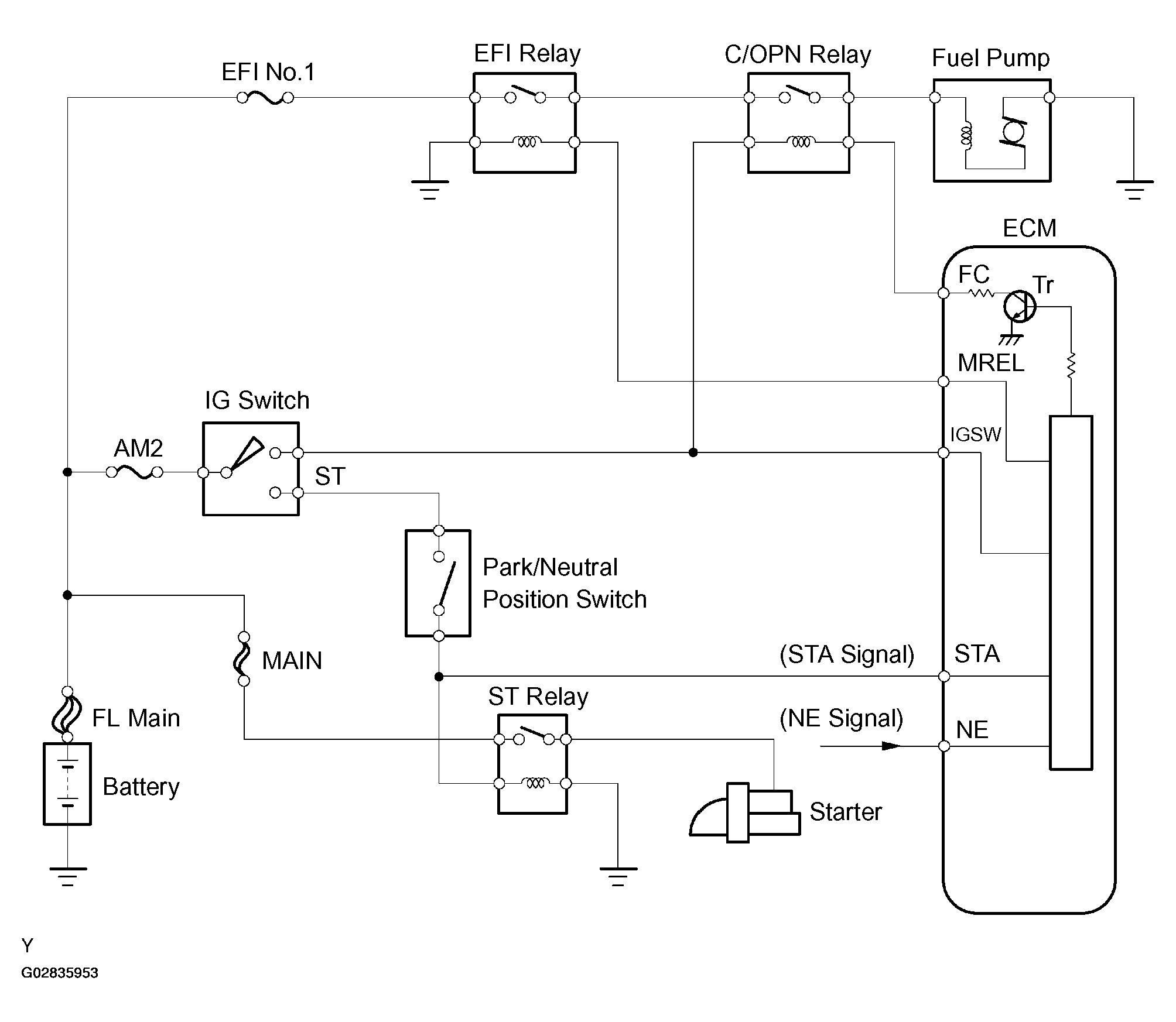
Circuit Description

In the diagram below, when the engine is cranked, current flows from terminal ST of the ignition switch to the starter relay (Marking: ST) coil and also current flows to terminal STA of ECM (STA signal).

When the STA signal and NE signal are input to the ECM, Tr is turned ON, current flows to coil of the circuit opening relay (Marking: C/OPN), the relay switches on, power is supplied to the fuel pump and the fuel pump operates.

While the NE signal is generated (engine running), the ECM keeps Tr ON (circuit opening relay ON) and the fuel pump also keeps operating.

Fig 1: Identifying Fuel Pump Control Circuit Description
G02835953Courtesy of © TOYOTA, LICENSE AGREEMENT TMS1002