LEMON Manuals: Even more car manuals for everyone
Home >> Toyota >> 1990 >> Tercel DX, Automatic >> Repair and Diagnosis >> Engine Performance >> System >> Engine Controls - Basic Testing - EFI >> Fuel Pump Control Circuit Test >> EFI Main Relay

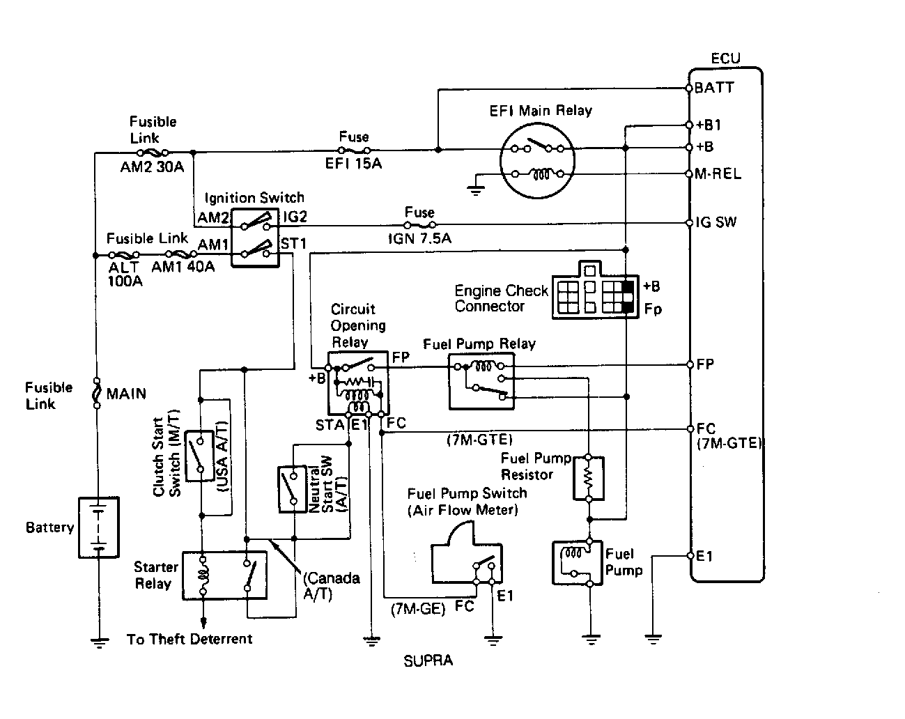
EFI Main Relay

  1. The EFI fuse supplies constant battery voltage to the EFI main relay. EFI main relay supplies battery voltage to +B pin of engine check connector. If fuel pump will not turn on when +B and FP pins are jumpered, with ignition on, check EFI main relay. See Figure and Figure.
  2. Also, check circuit that turns on EFI main relay. Depending on model, relay may either be turned on directly by ignition switch or by M-REL terminal of ECU. For more information on wiring, see the WIRING DIAGRAMS article in this section.
  3. On all models, EFI main relay provides battery voltage to +B terminal of circuit opening relay.