LEMON Manuals: Even more car manuals for everyone
Home >> Suzuki >> 2012 >> Equator Base >> Repair and Diagnosis >> External Pages >> Different car >> Section 13 (Lighting Systems) >> Schematic and Routing Diagram >> Interior Lights Schematics

Interior Lights Schematics

WARNING: This page is about a different car, the 2007 Suzuki XL7. However, it is still accessible from the selected car via links, so may be relevant.
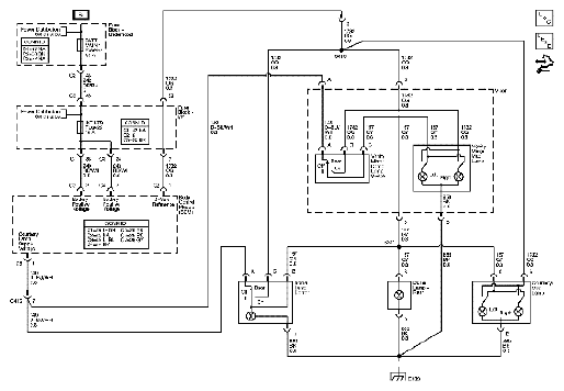
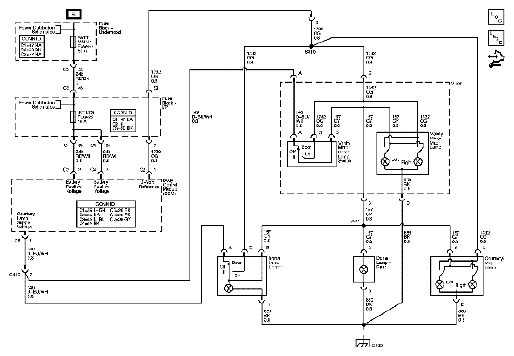
NOTE: Manufacturer wiring schematics can be difficult to read. It is suggested to see the re-drawn WIRING DIAGRAMS in ELECTRICAL section.
Fig 1: Identifying Interior Lights Schematic Diagram (1 Of 2)
G04845042Courtesy of SUZUKI OF AMERICA CORP.
Fig 2: Identifying Interior Lights Schematic Diagram (2 Of 2)
G04845043Courtesy of SUZUKI OF AMERICA CORP.