LEMON Manuals: Even more car manuals for everyone
Home >> Suzuki >> 2006 >> Verona Base >> Repair and Diagnosis >> Engine Performance >> System >> Engine Control System - DTC P0461 Through U0121 >> DTC P0660: Intake Manifold Tuning (IMT) Valve Solenoid Control Circuit >> Notes

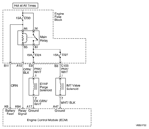
DTC P0660: Intake Manifold Tuning (IMT) Valve Solenoid Control Circuit: Notes

Fig 1: Intake Manifold Tuning (IMT) Valve Solenoid Control Circuit - Wiring Diagram
G04718755Courtesy of SUZUKI OF AMERICA CORP.