LEMON Manuals: Even more car manuals for everyone
Home >> Suzuki >> 2004 >> Swift + >> Repair and Diagnosis >> Quick Lookups >> Wiring Diagrams >> Wiring Systems - Specifications, Component Views And Connector End Views >> Schematic and Routing Diagrams >> Power Distribution Schematics

Power Distribution Schematics

Fig 1: Underhood Fuse Block - Battery Feeds Schematics
GM1257871Courtesy of GENERAL MOTORS CORP.
Fig 2: Underhood Fuse Block - ABS, BLOWER, HORN, SUNROOF, DEFOG Fuses Schematics
GM1257873Courtesy of GENERAL MOTORS CORP.
Fig 3: Underhood Fuse Block - POWER WINDOW, COOLING FAN LOW Relay, MAIN Relay (1.2L), and FUEL PUMP Fuses Schematics
GM1375076Courtesy of GENERAL MOTORS CORP.
Fig 4: Underhood Fuse Block - ILLUM LAMP, ILLUM RH and LH Fuses Schematics
GM1257876Courtesy of GENERAL MOTORS CORP.
Fig 5: Underhood Fuse Block - FRONT FOG and ROOM LAMP Fuses Schematics
GM1257877Courtesy of GENERAL MOTORS CORP.
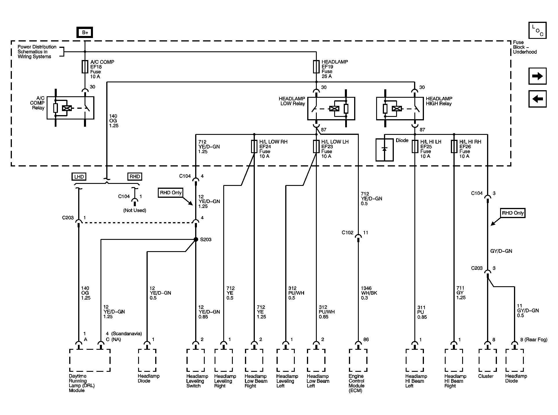
Fig 6: Underhood Fuse Block - A/C COMP, HEADLAMP, H/L LOW RH, H/L LOW LH, H/L HI LH, H/L HI RH Fuses Schematics
GM1257878Courtesy of GENERAL MOTORS CORP.
Fig 7: Underhood Fuse Block - I/P Fuses, I/P Fuse Block - HORN, STOPLAMP, METER HAZARD, DOOR LOCK RKE, ECM, TCM, and CLOCK AUDIO Fuses Schematics
GM1257880Courtesy of GENERAL MOTORS CORP.
Fig 8: Underhood Fuse Block - IGN 1 Fuse, Ignition Switch, I/P Fuse Block - CIGAR JACK, AUDIO CLOCK, METER CLOCK, TSIG, BACKUP LAMP, and AIR BAG Fuses Schematics
GM1257881Courtesy of GENERAL MOTORS CORP.
Fig 9: Underhood Fuse Block - IGN 2 Fuse, Ignition Switch, I/ P Fuse Block - DIS INJECTOR, ECM TCM, WIPER WASHER, and HVAC BLOWER Fuses Schematics
GM1257882Courtesy of GENERAL MOTORS CORP.
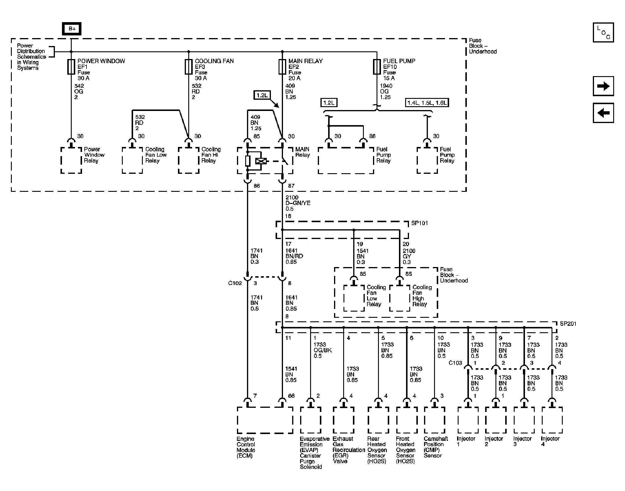
Fig 10: Instrument Panel Fuse Block - DIS INJECTOR Fuse Schematics
GM1376499Courtesy of GENERAL MOTORS CORP.
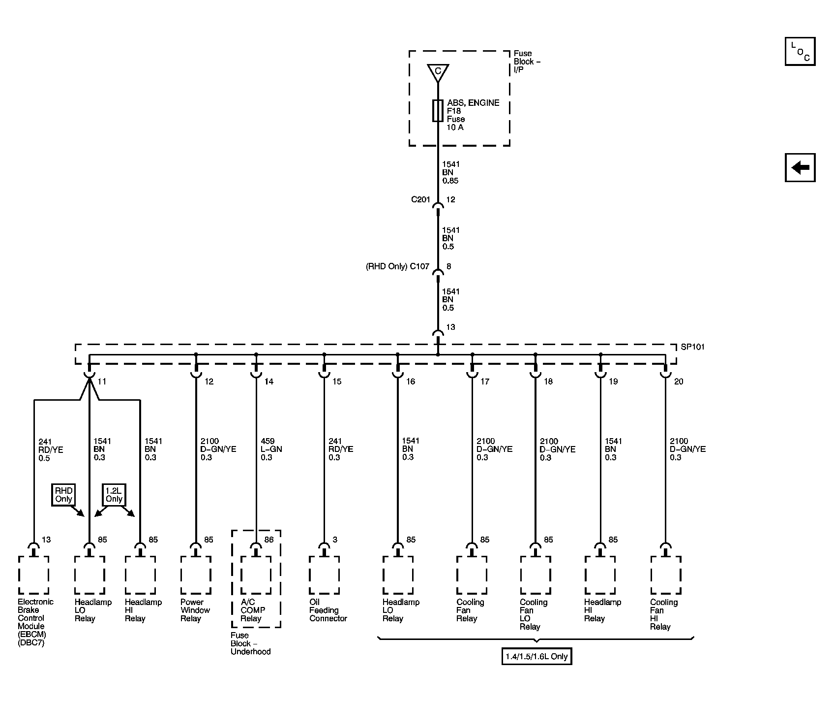
Fig 11: Instrument Panel Fuse Block - ABS, ENGINE Fuse
GM1257883Courtesy of GENERAL MOTORS CORP.