LEMON Manuals: Even more car manuals for everyone
Home >> Subaru >> 2023 >> WRX Base, Standard Trans >> Repair and Diagnosis >> Engine Performance >> System >> Engine Control System (Diagnostics) (2 Of 4) >> Diagnostic Procedure with Diagnostic Trouble Code (DTC) >> DTC P06B4: Sensor Power Supply "B" Circuit Low >> Notes

DTC P06B4: Sensor Power Supply "B" Circuit Low: Notes

DTC detecting condition: 

Immediately at fault recognition

Trouble symptom: 

Improper idling

CAUTION: Use the check board when measuring the ECM terminal voltage and resistance. Ref. to ENGINE (DIAGNOSTICS) (H4DOTC)>GENERAL DESCRIPTION>PREPARATION TOOL>HOW TO USE CHECK BOARD .
NOTE: After the faulty parts are repaired or replaced, perform the final check in Basic Diagnostic Procedure. Ref. to ENGINE (DIAGNOSTICS) (H4DOTC)>BASIC DIAGNOSTIC PROCEDURE>PROCEDURE .

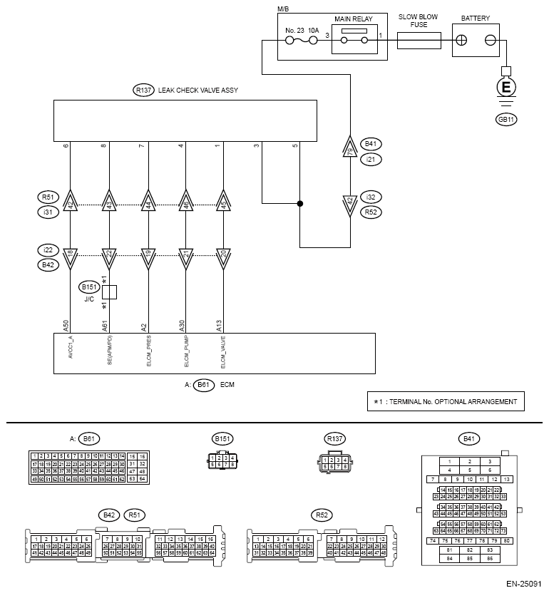
Wiring diagram: 

Engine Electrical System Ref. to WIRING SYSTEM>ENGINE ELECTRICAL SYSTEM .

G14614439Courtesy of SUBARU OF AMERICA, INC.
G14614588Courtesy of SUBARU OF AMERICA, INC.
G14614497Courtesy of SUBARU OF AMERICA, INC.
G14614428Courtesy of SUBARU OF AMERICA, INC.
G14614591Courtesy of SUBARU OF AMERICA, INC.
G14614581Courtesy of SUBARU OF AMERICA, INC.
G14614457Courtesy of SUBARU OF AMERICA, INC.
G14614396Courtesy of SUBARU OF AMERICA, INC.
  1. CHECK HARNESS BETWEEN ECM AND EACH SENSOR CONNECTOR (SHORT TO GROUND)  .
    1. Turn the ignition switch to OFF.
    2. Disconnect the connector from ECM.
    3. Disconnect the connectors from the mass air flow and intake air temperature sensor.
    4. Disconnect the connector from the leak check valve assembly.
    5. Measure the resistance between the ECM connector and engine ground.

      Connector & terminal 

      (B61) No. 50 - Engine ground:

    Is the resistance 1 MΩ or more?

    Yes:  Go to  2.

    No:  Repair the short circuit to ground in harness between the ECM connector and the following sensor connector.

    • Mass air flow and intake air temperature sensor
    • Leak check valve assembly
  2. CHECK HARNESS BETWEEN ECM AND EACH SENSOR CONNECTOR (SHORT TO GROUND)  .
    1. Disconnect the connector from the fuel pressure sensor.
    2. Disconnect the connector from electronic wastegate valve.
    3. Disconnect the connector from CPC pressure sensor.
    4. Measure the resistance between the ECM connector and engine ground.

      Connector & terminal 

      (E51) No. 17 - Engine ground:

    Is the resistance 1 MΩ or more?

    Yes:  Go to  3.

    No:  Repair the short circuit to ground in harness between the ECM connector and the following sensor connector.

    • Fuel pressure sensor
    • Electronic wastegate valve
    • CPC pressure sensor
  3. CHECK HARNESS BETWEEN ECM AND ACCELERATOR PEDAL POSITION SENSOR CONNECTOR (SHORT TO GROUND)  .
    1. Disconnect the connector from the accelerator pedal position sensor.
    2. Measure the resistance between the ECM connector and engine ground.

      Connector & terminal 

      (B61) No. 49 - Engine ground:

    Is the resistance 1 MΩ or more?

    Yes:  Go to  4.

    No:  Repair the short circuit to ground in harness between ECM connector and accelerator pedal position sensor connector.

  4. CHECK HARNESS BETWEEN ECM AND ELECTRONIC THROTTLE CONTROL CONNECTOR (SHORT TO GROUND)  .
    1. Disconnect the connectors from electronic throttle control.
    2. Measure the resistance between the ECM connector and engine ground.

      Connector & terminal 

      (E52) No. 22 - Engine ground:

    Is the resistance 1 MΩ or more?

    Yes:  Go to  5.

    No:  Repair the ground short circuit of harness between ECM connector and electronic throttle control connector.

  5. CHECK HARNESS BETWEEN ECM AND CRANKSHAFT POSITION SENSOR CONNECTOR (SHORT TO GROUND)  .
    1. Disconnect the connector from the crankshaft position sensor.
    2. Measure the resistance between the ECM connector and engine ground.

      Connector & terminal 

      (E52) No. 30 - Engine ground:

    Is the resistance 1 MΩ or more?

    Yes:  Replace the ECM. Ref. to FUEL INJECTION (FUEL SYSTEMS) (H4DOTC)>ENGINE CONTROL MODULE (ECM) .

    No:  Repair short circuit to ground in harness between ECM connector and crankshaft position sensor connector.