LEMON Manuals: Even more car manuals for everyone
Home >> Subaru >> 2022 >> Outback Base >> Repair and Diagnosis (Single Page) >> Engine Performance >> Engine Control Systems >> Auto Start Stop System (Diagnostics) >> General Description >> System Block Diagram

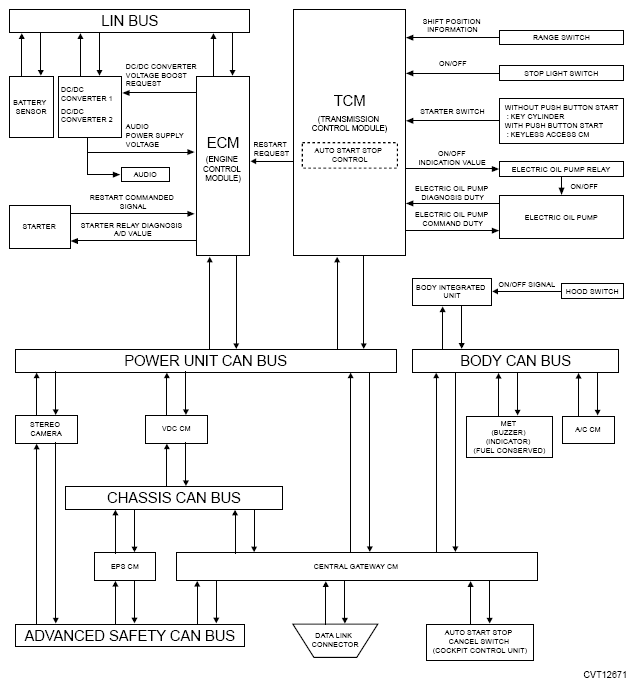
System Block Diagram

G13630200Courtesy of SUBARU OF AMERICA, INC.