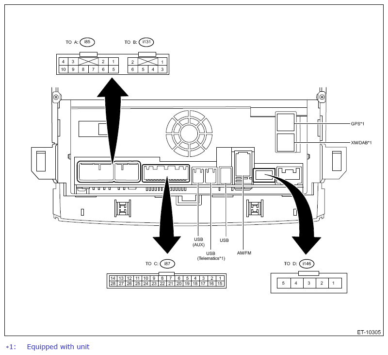
Navigation Unit Or Audio
- Power supply and speaker output terminal
Terminal No. Contents Measuring condition Standard (i85) No. 1 RH front door speaker (+) - - (i85) No. 2 LH front door speaker (+) - - (i85) No. 3 ← → Chassis ground ACC power supply ACC ON 11 - 15 V (i85) No. 4 ← → Chassis ground Backup power supply Always 11 - 15 V (i85) No. 5 RH front door speaker(-) - - (i85) No. 6 LH front door speaker(-) - - (i85) No. 7 ← → Chassis ground GND Always 0 V (i85) No. 8 Antenna power supply - - (i85) No. 9 Not connected - - (i85) No. 10 Illumination (+) - - (i131) No. 1 RH rear door speaker(+) - - (i131) No. 2 LH rear door speaker(+) or Interrupt audio - - (i131) No. 3 RH rear door speaker(-) - - (i131) No. 4 Not connected or shield GND 2 - - (i131) No. 5 Illumination (-) - (i131) No. 6 LH rear door speaker (-) or Interrupt audio
(-) - Steering switch and AUX input terminal for microphone etc.
Terminal No. Contents Measuring condition Standard (i87) No. 1 ← → Chassis ground Ignition power supply IGN ON 11 - 15 V (i87) No. 2 Reverse signal - - (i87) No. 3 Bright signal - - (i87) No. 4 Microphone power supply - - (i87) No. 5 Microphone input (+) - - (i87) No. 6 Microphone detection - - (i87) No. 7 Not connected or amplifier CAN (+) - - (i87) No. 8 Not connected or amplifier CAN (-) - - (i87) No. 9 CAN communication (+) - - (i87) No. 10 CAN communication (-) - - (i87) No. 11 Not connected - - (i87) No. 12 Not connected - - (i87) No. 13 Microphone input 2 (+) - - (i87) No. 14 Microphone input 2 (-) - - (i87) No. 15 ← → Chassis ground Parking brake signal At parking ON 1 V or less (i87) No. 16 Not connected or amplifier mute signal - - (i87) No. 17 Not connected or speed signal - - (i87) No. 18 Shield GND - - (i87) No. 19 Microphone input (-) - - (i87) No. 20 Not connected - - (i87) No. 21 Steering switch 1 (+) - - (i87) No. 22 Steering switch 2 (+) - - (i87) No. 23 Steering switch GND - - (i87) No. 24 DCM mute signal - - (i87) No. 25 Pin jack plugging detection - - (i87) No. 26 RH AUX input - - (i87) No. 27 AUX input shield GND - - (i87) No. 28 LH AUX input - - - Rearview camera
| Terminal No. | Contents | Measuring condition | standard |
|---|---|---|---|
| (i146) No. 1 ← → Chassis ground | GND | Always | 0 V |
| (i146) No. 2 | 6 V power supply | - | - |
| (i146) No. 3 | Camera input (+) | - | - |
| (i146) No. 4 | Camera input (-) | - | - |
| (i146) No. 5 | Not connected | - | - |