LEMON Manuals: Even more car manuals for everyone
Home >> Subaru >> 2021 >> Forester Base >> Repair and Diagnosis (Single Page) >> Accessories & Equipment >> Anti-Theft Systems >> Security And Locks - Keyless Access (W/Push Button Start) (Diagnostics) >> Diagnostic Procedure With Diagnostic Trouble Code (DTC) >> DTC B1572: IMM Circuit Except Antenna Circuit >> Except For C5 Model

Except For C5 Model

DTC detecting condition: 

Communication error between keyless access control module and ECM

Trouble symptom: 

Engine will not start.

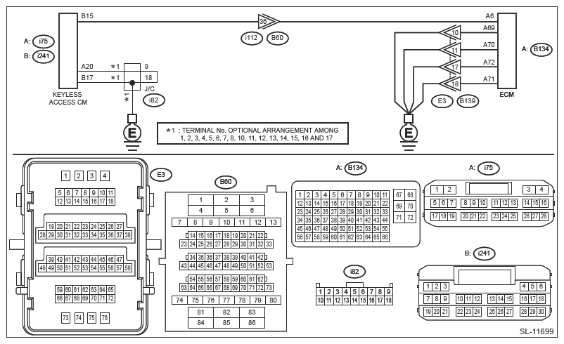
Wiring diagram: 

Keyless access with push button start system Ref. to WIRING SYSTEM>KEYLESS ACCESS WITH PUSH BUTTON START SYSTEM>WIRING DIAGRAM .

G13877322Courtesy of SUBARU OF AMERICA, INC.
CAUTION:
  1. CHECK GROUNDING POINT  .

    Check the grounding point of the engine ground and chassis ground.

    Is there any looseness? Are there any foreign matters caught on the ground or contact surface?

    Are there any oil-soiled areas?

    Yes  : Remove the foreign matters, and tighten to the specified torque. Then start the engine, and check that the fault was removed. Check the DTC, and when DTC B1572 is still displayed. Go to  2 .

    No  : Go to  2 .

  2. CHECK DATA MONITOR  .
    1. Turn the ignition switch to ON.
    2. Using the Subaru Select Monitor, check [Data monitor] of [Keyless Access with Push Button Start]. Ref. to KEYLESS ACCESS WITH PUSH BUTTON START (DIAGNOSTICS)>DATA MONITOR .
    3. Display the following data: [Immobilizer] [Engine start] [Unlock confirmation].

      Data 

      [Immobilizer] = [Unset]

      [Engine start] = [E/G Start Permission]

      [Unlock confirmation] = [Confirmed]

    Is the data displayed as described above?

    Yes  : Go to  3 .

    No  : Perform diagnostics with phenomenon. Ref. to KEYLESS ACCESS WITH PUSH BUTTON START (DIAGNOSTICS)>Diagnostics with Phenomenon>INSPECTION>ENGINE DOES NOT START .

  3. CHECK DATA MONITOR  .

    Use the Subaru Select Monitor to check the following items in [Data monitor] of [Keyless Access with Push Button Start] when holding down the push button ignition switch while depressing on the brake pedal. Ref. to KEYLESS ACCESS WITH PUSH BUTTON START (DIAGNOSTICS)>DATA MONITOR .

    Data 

    [EGI code reception status] = [Receive]

    NOTE: If [Receive] is displayed, the status changes to [No receive] in 10 seconds. When performing the check again, perform the check after turning the ignition switch to OFF.

    Is the data displayed as described above?

    Yes  : Go to  4 .

    No  : Repair or replace the harness between keyless access control module and ECM.

  4. CHECK HARNESS (OPEN CIRCUIT)  .
    1. Turn the ignition switch to OFF.
    2. Disconnect the keyless access control module connector and ECM connector.
    3. Using a tester, measure the resistance between the keyless access control module connector and ECM connector.

      Connector and terminal 

      (i241) No. 15 - (B134) No. 6:

    Is the resistance less than 10 Ω?

    Yes  : Go to  5 .

    No  : Repair or replace the open circuit of harness.

  5. CHECK HARNESS (OPEN CIRCUIT)  .

    Using a tester, measure the resistance between the keyless access control module connector and chassis ground.

    Connector and terminal 

    (i241) No. 17 - Chassis ground:

    (i75) No. 20 - Chassis ground:

    Is the resistance less than 10 Ω?

    Yes  : Go to  6 .

    No  : Repair or replace the open circuit of harness.

  6. CHECK ECM  .
    1. Install the ECM from other normal operating vehicle (with push button start) which use same ECM to the vehicle to be diagnosed.
    2. Perform ECM registration. Refer to the "REGISTRATION MANUAL FOR IMMOBILIZER" provided as a separate volume.

    Is ECM registration finished? And does the engine start?

    Yes  : Replace the ECM. Ref. to FUEL INJECTION (FUEL SYSTEMS) (H4DO)>ENGINE CONTROL MODULE (ECM)>REMOVAL . Install the ECM from other vehicle to the original vehicle.

    No  : Replace the keyless access control module. Ref. to SECURITY AND LOCKS>KEYLESS ACCESS CONTROL MODULE .