LEMON Manuals: Even more car manuals for everyone
Home >> Subaru >> 2021 >> Ascent Base >> Repair and Diagnosis (Single Page) >> Engine Performance >> System >> Engine Control System (Diagnostics) (2 Of 4) >> Diagnostic Procedure with Diagnostic Trouble Code (DTC) >> DTC P0340: Camshaft Position Sensor "A" Circuit Bank 1 Or Single Sensor >> Notes

DTC P0340: Camshaft Position Sensor "A" Circuit Bank 1 Or Single Sensor: Notes

  1. DTC detecting condition: 

    Immediately at fault recognition

    Trouble symptom: 

    • Engine stalls.
    • Failure of engine to start

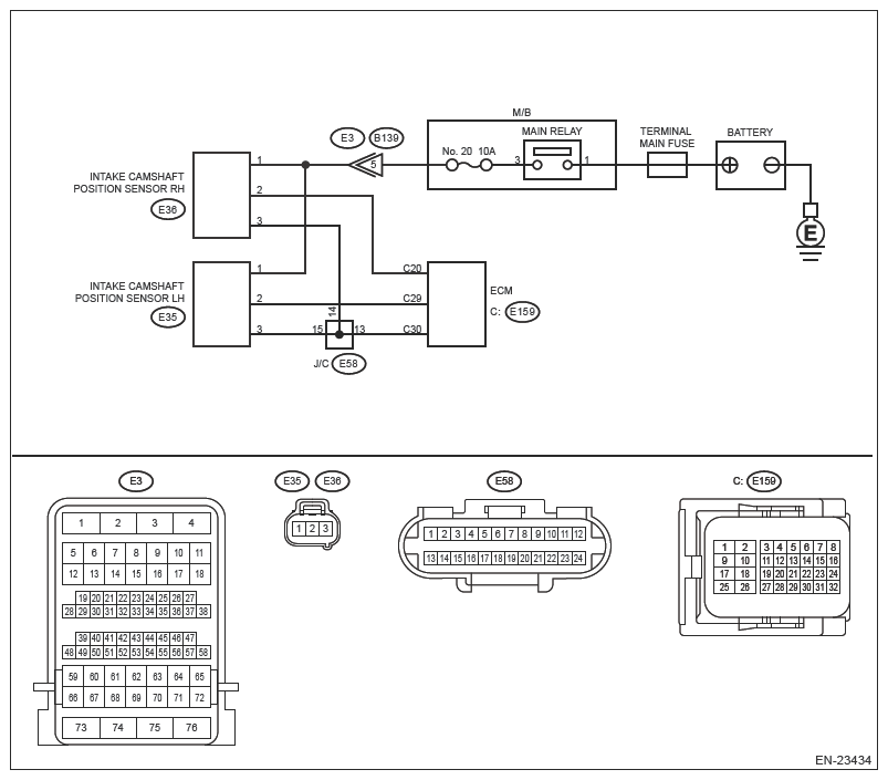
    Wiring diagram: 

    Engine Electrical System Ref. to WIRING SYSTEM>ENGINE ELECTRICAL SYSTEM .

G13866345Courtesy of SUBARU OF AMERICA, INC.
CAUTION: Use the check board when measuring the ECM terminal voltage and resistance. Ref. to ENGINE (DIAGNOSTICS) (H4DOTC)>General Description>PREPARATION TOOL>HOW TO USE CHECK BOARD .
NOTE: After the faulty parts are repaired or replaced, perform the final check in Basic Diagnostic Procedure. Ref. to ENGINE (DIAGNOSTICS) (H4DOTC)>Basic Diagnostic Procedure>PROCEDURE .
  1. CHECK INTAKE CAMSHAFT POSITION SENSOR RH POWER SUPPLY  .
    1. Turn the ignition switch to OFF.
    2. Disconnect the connector from the intake camshaft position sensor RH.
    3. Turn the ignition switch to ON.
    4. Measure the voltage between intake camshaft position sensor RH connector and engine ground.

      Connector & terminal 

      (E36) No. 1 (+) - Engine ground (-):

    Is the voltage 10 V or more?

    Yes  : Go to  2.

    No  : Repair the following item.

    • Open circuit or short circuit to ground in harness between M/B and intake camshaft position sensor RH connector
    • Poor contact of coupling connector
    • Blown out of fuse
  2. CHECK HARNESS BETWEEN ECM AND INTAKE CAMSHAFT POSITION SENSOR RH CONNECTOR (OPEN)  .
    1. Turn the ignition switch to OFF.
    2. Disconnect the connector from ECM.
    3. Measure the resistance between ECM connector and intake camshaft position sensor RH connector.

      Connector & terminal 

      (E159) No. 20 - (E36) No. 2:

      (E159) No. 30 - (E36) No. 3:

    Is the resistance less than 1 Ω?

    Yes  : Go to  3.

    No  : Repair the following item.

    • Open circuit in harness between ECM connector and intake camshaft position sensor RH connector
    • Poor contact of J/C
  3. CHECK HARNESS BETWEEN ECM AND INTAKE CAMSHAFT POSITION SENSOR RH CONNECTOR (SHORT TO GROUND)  .

    Measure the resistance between intake camshaft position sensor RH connector and engine ground.

    Connector & terminal 

    (E36) No. 2 - Engine ground:

    Is the resistance 1 MΩ or more?

    Yes  : Go to  4.

    No  : Repair the short circuit to ground in harness between ECM connector and intake camshaft position sensor RH connector.

  4. CHECK HARNESS BETWEEN ECM AND INTAKE CAMSHAFT POSITION SENSOR RH CONNECTOR (SHORT TO POWER SUPPLY)  .

    Measure the voltage between intake camshaft position sensor RH connector and engine ground.

    Connector & terminal 

    (E36) No. 2 (+) - Engine ground (-):

    Is the voltage 5 V or more?

    Yes  : Repair the short circuit to power supply in harness between ECM connector and intake camshaft position sensor RH connector.

    No  : Go to  5.

  5. CHECK INTAKE CAMSHAFT POSITION SENSOR RH STATUS  .

    Check the installation condition of the intake camshaft position sensor RH.

    Is the mounting bolt of the intake camshaft position sensor RH tightened securely?

    Yes  : Go to  6.

    No  : Securely tighten the mounting bolt of the intake camshaft position sensor RH. Ref. to FUEL INJECTION (FUEL SYSTEMS) (H4DOTC)>Camshaft Position Sensor>INSTALLATION .

  6. CHECK INTAKE CAMSHAFT POSITION SENSOR RH  .

    Check the waveform of the intake camshaft position sensor RH. Ref. to ENGINE (DIAGNOSTICS) (H4DOTC)>CONTROL MODULE I/O SIGNAL .

    Is there any abnormality in waveform?

    Yes  : Replace the camshaft position sensor RH. Ref. to FUEL INJECTION (FUEL SYSTEMS) (H4DOTC)>CAMSHAFT POSITION SENSOR .

    No  : Repair the following item.

    • Poor contact of ECM connector
    • Poor contact of intake camshaft position sensor RH connector
    • Poor contact of coupling connector
    • Poor contact of J/C