LEMON Manuals: Even more car manuals for everyone
Home >> Subaru >> 2019 >> Crosstrek Base, Standard Trans >> Repair and Diagnosis >> External Pages >> Different variant/trim >> Section 8 (OEM Wiring Diagrams W/ Connector End Views & Fuse/Relay Locations (CROSSTREK Model (HEV))) >> Multi-Function Display (MFD) System >> Wiring Diagram

Multi-Function Display (MFD) System: Wiring Diagram

WARNING: This page is about a different variant/trim than selected.
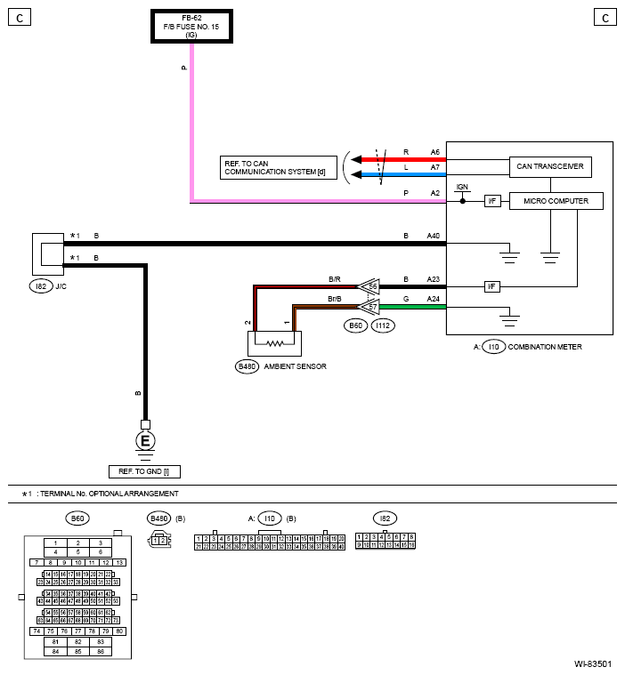
G13236604Courtesy of SUBARU OF AMERICA, INC.
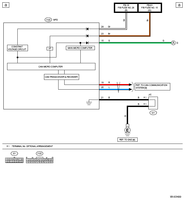
G13236605Courtesy of SUBARU OF AMERICA, INC.
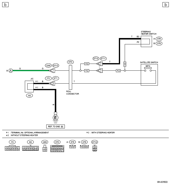
G13236606Courtesy of SUBARU OF AMERICA, INC.