LEMON Manuals: Even more car manuals for everyone
Home >> Subaru >> 2018 >> Outback 2.5i >> Repair and Diagnosis >> Accessories & Equipment >> Communication Devices >> Body Control System (Diagnostics) >> Diagnostic Procedure With Diagnostic Trouble Code (DTC) >> DTC U0230: Lost Communication With Power Rear Gate Control Module

DTC U0230: Lost Communication With Power Rear Gate Control Module

DTC detecting condition: 

No data is received from the power rear gate Control Module.

Trouble symptom: 

The power rear gate does not operate normally.

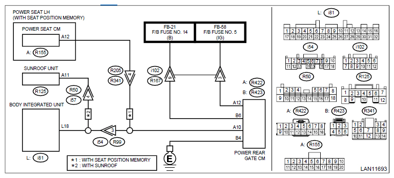
Wiring diagram: 

Power rear gate system Ref. to WIRING SYSTEM>Power Rear Gate System>WIRING DIAGRAM .

G12409014Courtesy of SUBARU OF AMERICA, INC.
  1. CHECK DTC  .

    Read the DTC of body integrated unit using Subaru Select Monitor. Ref. BODY CONTROL SYSTEM (DIAGNOSTICS)>Read Diagnostic Trouble Code (DTC) .

    Is DTC U0230 displayed? (Current malfunction)

    Yes: Go to  2.

    No: Even if DTC is displayed, the circuit has returned to a normal condition at this time. Reproduce the failure, and then perform the diagnosis again.

    NOTE: In this case, temporary poor contact of connector, temporary open or short circuit of harness may be the cause.
  2. CHECK DTC  .
    1. Turn the ignition switch to OFF.
    2. Disconnect the power rear gate Control Module connector and the body integrated unit connector, and then reconnect them.
    3. Turn the ignition switch to ON.
    4. Wait for 5 seconds.
    5. Read the DTC. Ref. BODY CONTROL SYSTEM (DIAGNOSTICS)>Read Diagnostic Trouble Code (DTC) .

    Is DTC U0230 displayed? (Current malfunction)

    Yes: Go to  3.

    No: Even if DTC is displayed, the circuit has returned to a normal condition at this time. Reproduce the failure, and then perform the diagnosis again.

    NOTE: In this case, temporary poor contact of connector, temporary open or short circuit of harness may be the cause.
  3. CHECK HARNESS  .
    1. Turn the ignition switch to ON.
    2. Using the tester, measure the voltage between terminals.

      Connector & terminal

      (R422) No. 12 (+) - Chassis ground (-):

      (R423) No. 6 (+) - Chassis ground (-):

    Is the voltage 9 V or more?

    Yes: Go to  4.

    No: Repair the open circuit of harness.

  4. CHECK HARNESS  .
    1. Turn the ignition switch to OFF.
    2. Disconnect the power rear gate connector and the body integrated unit connector.
    3. Using the tester, measure the resistance between terminals.

      Connector & terminal

      (R422) No. 10 - (i81) No. 18:

      (R423) No. 4 - Chassis ground:

    Is the resistance less than 10 Ω?

    Yes: Go to  5.

    No: Repair the open circuit of harness.

  5. CHECK DTC  .
    1. Connect the power rear gate Control Module connector and the body integrated unit connector.
    2. Turn the ignition switch to ON.
    3. Wait for 5 seconds.
    4. Read the DTC. Ref. BODY CONTROL SYSTEM (DIAGNOSTICS)>Read Diagnostic Trouble Code (DTC) .

    Are DTCs U0230, U0231, U0208, U0169 displayed? (Current malfunction)

    Yes: Replace the body integrated unit. Ref. to SECURITY AND LOCKS>BODY INTEGRATED UNIT .

    No: Replace the power rear gate Control Module. Ref. to POWER REAR GATE SYSTEM>POWER REAR GATE CONTROL MODULE .