LEMON Manuals: Even more car manuals for everyone
Home >> Subaru >> 2017 >> WRX Base >> Repair and Diagnosis >> External Pages >> Different car >> Section 52 (OEM Wiring Diagrams W/ Connector End Views & Fuse/Relay Locations) >> Keyless Access With Push Button Start System >> Wiring Diagram

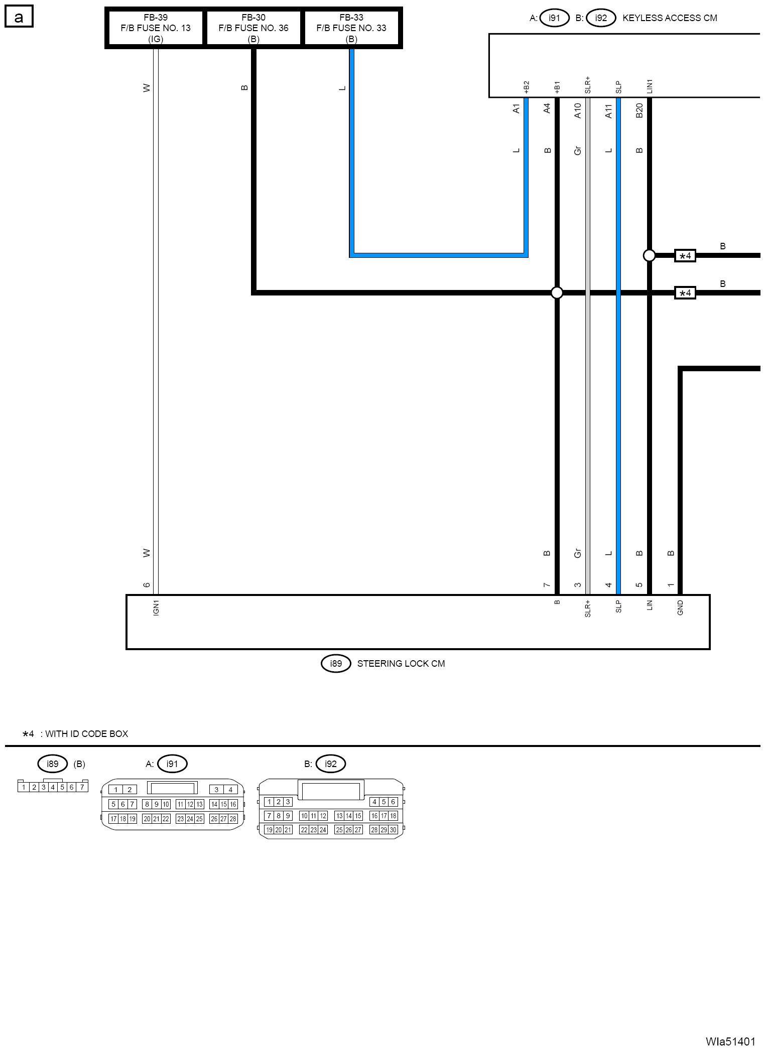
Keyless Access With Push Button Start System: Wiring Diagram

WARNING: This page is about a different car, the 2022 Subaru WRX. However, it is still accessible from the selected car via links, so may be relevant.
G14613475Courtesy of SUBARU OF AMERICA, INC.
G14613476Courtesy of SUBARU OF AMERICA, INC.
G14613477Courtesy of SUBARU OF AMERICA, INC.
G14613478Courtesy of SUBARU OF AMERICA, INC.
G14613479Courtesy of SUBARU OF AMERICA, INC.