LEMON Manuals: Even more car manuals for everyone
Home >> Subaru >> 2017 >> WRX Base >> Repair and Diagnosis >> Body & Frame >> Door Locks >> Security And Locks - Keyless Access (W/ Push Button Start) (Diagnostics) >> Diagnostic Procedure with Diagnostic Trouble Code (DTC) >> DTC B2271 IGN Relay Control Circuit

DTC B2271 IGN Relay Control Circuit

DTC DETECTING CONDITION: 

TROUBLE SYMPTOM: 

Not all functions operate at IGN ON.

CAUTION: For replacement procedure of Keyless Access Control Module, refer to the "REGISTRATION MANUAL FOR IMMOBILIZER" provided as a separate volume.

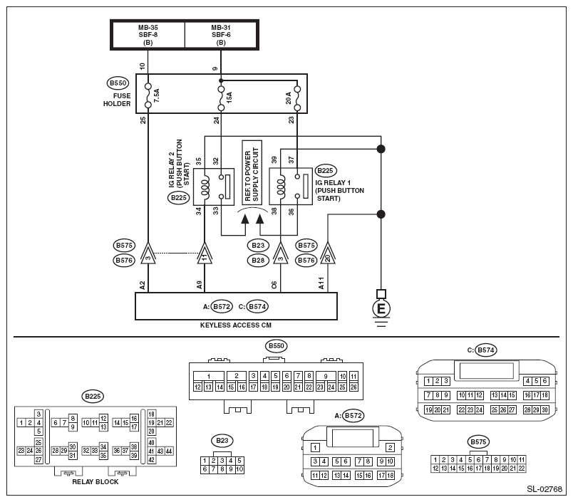
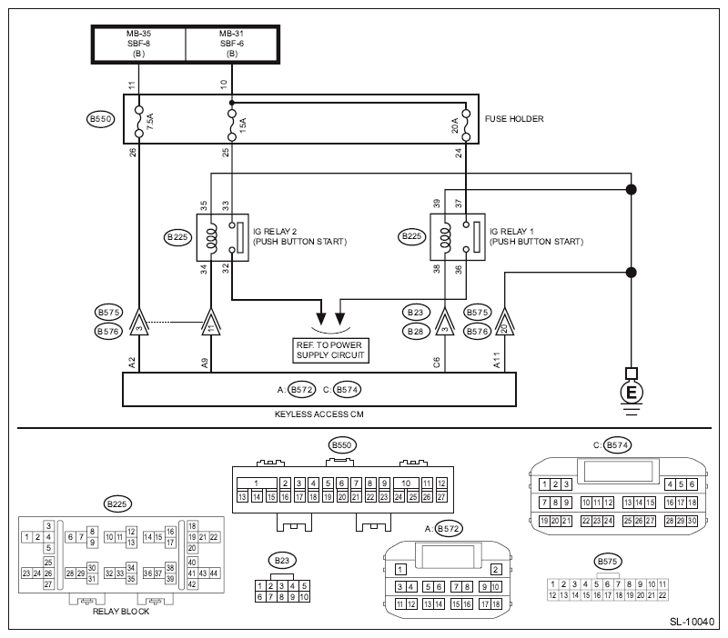
WIRING DIAGRAM: 

Push button start system <Ref. to WIRING DIAGRAM , Push Button Start System.>

Step Check Yes No
1 CHECK LAN SYSTEM. 
Inspect LAN system. <Ref. to PROCEDURE , Basic Diagnostic Procedure.>
Is the check result OK? Go to step . Perform the inspection according to the diagnosis for LAN system.
2 CHECK FUSE. 
Check the fuse. <Ref. to Relay and Fuse .>
Is the check result OK? Go to step . Replace the fuse. When the replaced fuse is blown immediately, check the power supply circuit for short-circuited.
3 CHECK HARNESS. 
  1. Disconnect the Keyless Access Control Module connector.
  2. Using a tester, measure the voltage between the Keyless Access Control Module connector and chassis ground.

Connector & terminal 
(B572) No. 2 (+) - Chassis ground (-): 
Is the voltage 9.5 - 16 V? Go to step . Check the power supply circuit.
4 CHECK HARNESS (OPEN CIRCUIT). 
Using a tester, measure the resistance between the Keyless Access Control Module connector and chassis ground.
Connector & terminal 
(B572) No. 11 - Chassis ground: 
Is the resistance less than 1 Ω? Go to step . Repair or replace the open circuit of harness.
5 CHECK HARNESS. 
  1. Disconnect the Keyless Access Control Module connector.
  2. Using a tester, measure the resistance between the Keyless Access Control Module connector and chassis ground.

Connector & terminal 
(B572) No. 9 - Chassis ground: 
Is resistance 74.15 - 460.88 Ω? (20°C) Go to step . Check IG relay 2. Go to step .
6 CHECK HARNESS. 
  1. Disconnect the Keyless Access Control Module connector.
  2. Using a tester, measure the resistance between the Keyless Access Control Module connector and chassis ground.

Connector & terminal 
(B574) No. 6 - Chassis ground: 
Is resistance 50.87 - 72.17 Ω? (20°C) Go to step . Check IG relay 1. Go to step .
7 CHECK RELAY. 
Perform unit inspection of IG relay 1 and IG relay 2. <Ref. to CHECK RELAY , INSPECTION, Relay and Fuse.>
Is the check result OK? Go to step . Replace the relay. <Ref. to REMOVAL , IG Relay1 (Push Button Start).> <Ref. to REMOVAL , IG Relay2 (Push Button Start).>
8 CHECK Keyless Access Control Module. 
  1. Connect the Keyless Access Control Module connector.
  2. Using a tester, measure the voltage between the Keyless Access Control Module connector and chassis ground.

Connector & terminal 
(B574) No. 6 (+) - Chassis ground (-): 
(B572) No. 9 (+) - Chassis ground (-): 
Is the voltage 1 V or less → 9.5 - 16 V when ACC → IGN ON? Even if DTC is displayed, the circuit has returned to a normal condition at this time. Reproduce the failure, and then perform the diagnosis again.
NOTE: In this case, temporary poor contact of connector, temporary open or short circuit of harness may be the cause.
Replace the Keyless Access Control Module. <Ref. to REMOVAL , Keyless Access Control Module.>