LEMON Manuals: Even more car manuals for everyone
Home >> Subaru >> 2017 >> WRX Base >> Repair and Diagnosis (Single Page) >> Accessories & Equipment >> Collision/Avoidance >> Eyesight System (Diagnostics) >> Control Module I/O Signal >> System Block Diagram

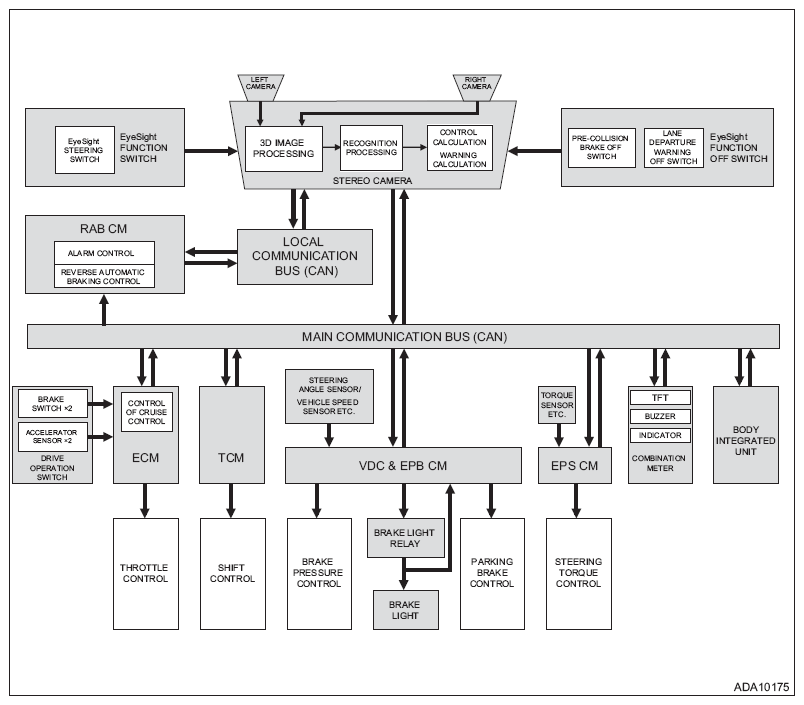
System Block Diagram

Main signals used between stereo camera and relevant CM

Fig 1: Stereo Camera System Block Diagram
G11581629Courtesy of SUBARU OF AMERICA, INC.