LEMON Manuals: Even more car manuals for everyone
Home >> Subaru >> 2016 >> BRZ Series.HyperBlue >> Repair and Diagnosis >> Engine Performance >> System >> Engine Control System Diagnostics (1 Of 3) >> DTC P2271 O2 Sensor Signal Biased/Stuck Rich (Bank 1 Sensor 2) >> Circuit figure >> Notes

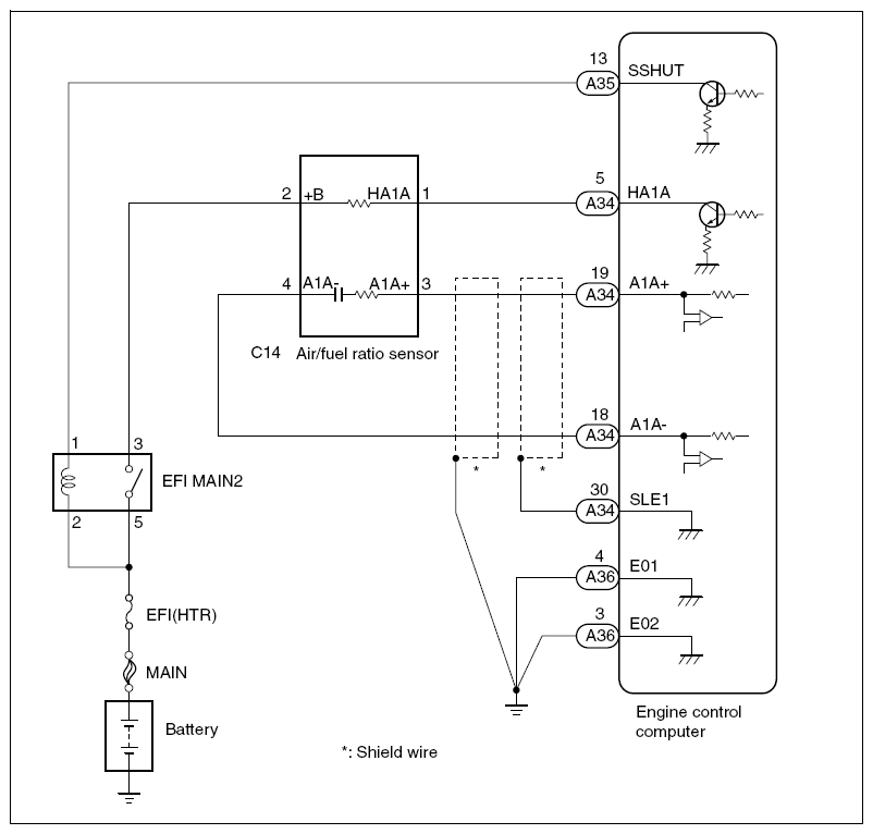
Circuit figure: Notes

Fig 1: Oxygen Sensor Circuit Diagram
G10212808Courtesy of SUBARU OF AMERICA, INC.