LEMON Manuals: Even more car manuals for everyone
Home >> Subaru >> 2013 >> BRZ Premium, Automatic Trans >> Repair and Diagnosis >> External Pages >> Different car >> Section 26 (Entry Start System Start System (Keyless Start)) >> Entry & Start System (Start Function) >> DTC B2271: IGN Fuse Blown Or IGN Circuit Fault >> Circuit figure

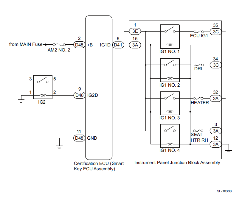
Circuit figure

WARNING: This page is about a different car, the 2018 Subaru BRZ. However, it is still accessible from the selected car via links, so may be relevant.
G11261493Courtesy of SUBARU OF AMERICA, INC.