LEMON Manuals: Even more car manuals for everyone
Home >> Subaru >> 2009 >> Outback Limited >> Repair and Diagnosis >> Transmission >> Transmission Control Systems >> A/T & M/T Control Systems >> AT Shift Lock Control System >> Inspection >> Body Integrated Unit Power Supply And Ground Circuit

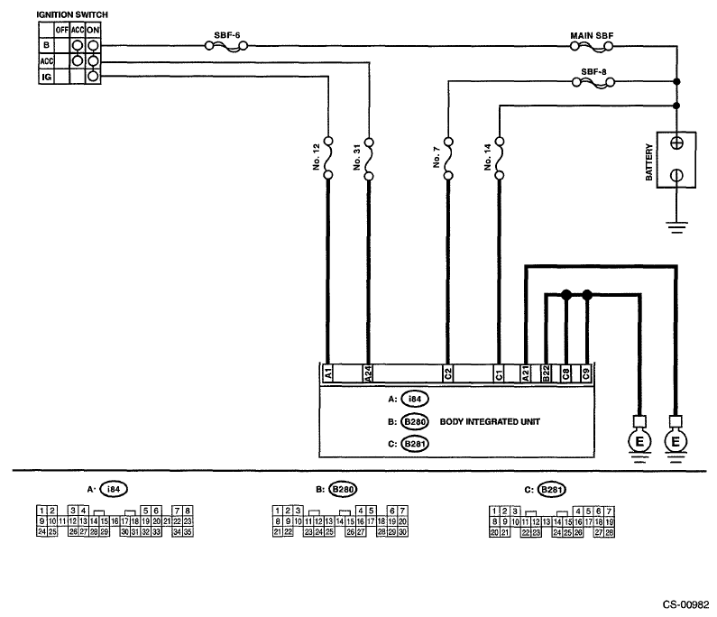
Body Integrated Unit Power Supply And Ground Circuit

Fig 1: Body Integrated Unit - Wiring Diagram
G06336918Courtesy of SUBARU OF AMERICA, INC.
DIAGNOSIS PROCEDURE

Step Check Yes No
1 CHECK DTC OF BODY INTEGRATED UNIT. 
Check DTC of the body integrated unit. Ref. to OPERATION , Subaru Select Monitor.
Is the DTC of power line displayed on body integrated unit? Repair or replace it according to the DTC. Go to step 2. 
2 CHECK HARNESS CONNECTOR BETWEEN BODY INTEGRATED UNIT AND CHASSIS GROUND. 
  1. Turn the ignition switch to ON.
  2. Measure the voltage between the body integrated unit and chassis ground.

    Connector & terminal 

    (B281) No. 2 (+) - Chassis ground (-): 

    (B281) No. 1 (+) - Chassis ground (-): 

    (i84) No. 1 (+) - Chassis ground (-): 

    (i84) No. 24 (+) - Chassis ground (-): 

Is the voltage 9 - 16 V? Go to step 3.  Repair harness for open circuit between the body integrated unit and the battery or a blown fuse.
3 CHECK HARNESS CONNECTOR BETWEEN BODY INTEGRATED UNIT AND CHASSIS GROUND. 
  1. Turn the ignition switch to OFF.
  2. Measure the resistance of the harness between the body integrated unit and chassis ground.

    Connector & terminal 

    (i84) No. 21 - Chassis ground: 

    (B280) No. 22 - Chassis ground: 

    (B281) No. 8 - Chassis ground: 

    (B281) No. 9 - Chassis ground: 

Is the resistance less than 1 Ω? Go to step 4.  Repair the open circuit of harness between the body integrated unit and chassis ground.
4 CHECK POOR CONTACT.  Is there poor contact in connector? Repair the poor contact. Check the body integrated unit.