LEMON Manuals: Even more car manuals for everyone
Home >> Subaru >> 2002 >> Outback Base, 4D Sedan >> Repair and Diagnosis >> Transmission >> Transmission Control Systems >> A/T & M/T Control Systems >> AT Shift Lock System >> Inspection >> Select Lever Cannot Be Shift Locked

Select Lever Cannot Be Shift Locked

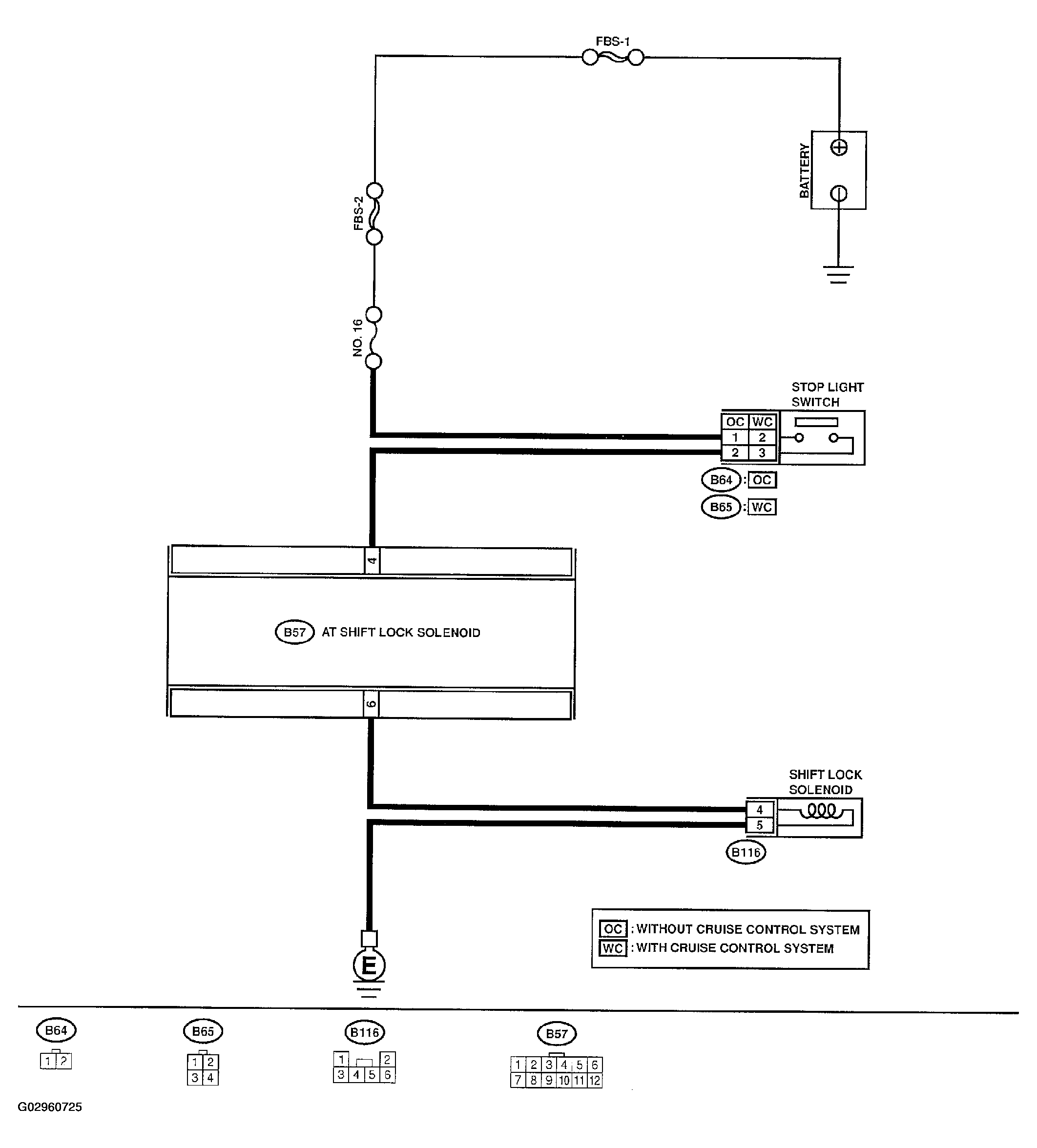
Fig 1: Select Lever Cannot Be Shift Locked Wiring Diagram
G02960725Courtesy of SUBARU OF AMERICA, INC.
Fig 2: Select Lever Cannot Be Shift Locked Inspection Chart
G02960726Courtesy of SUBARU OF AMERICA, INC.