LEMON Manuals: Even more car manuals for everyone
Home >> Subaru >> 1994 >> Loyale Standard >> Repair and Diagnosis >> Engine Performance >> System >> Engine Controls - Tests W/Codes >> Diagnostic Code Testing >> Code 12 - Starter Switch

Code 12 - Starter Switch

Fig 1: Code 12 - Wiring Schematic
G91B18391Courtesy of SUBARU OF AMERICA, INC.
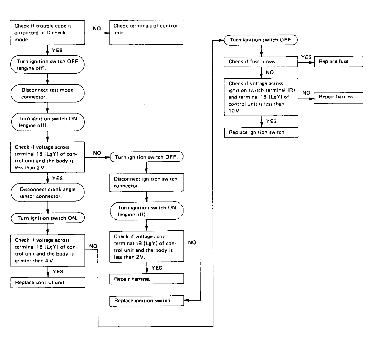
Fig 2: Code 12 - Diagnostic Flowchart
G90H21862Courtesy of SUBARU OF AMERICA, INC.