LEMON Manuals: Even more car manuals for everyone
Home >> Subaru >> 1992 >> SVX >> Repair and Diagnosis >> Engine Performance >> System >> Engine Controls - Tests W/Codes >> Diagnostic Code Charts >> Code 12: Starter Switch

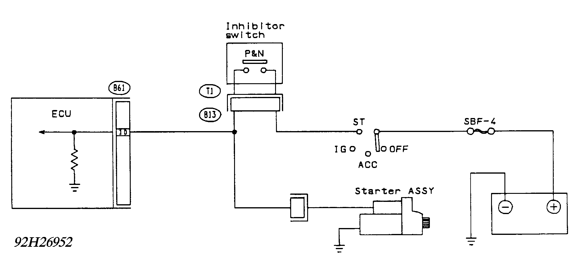
Code 12: Starter Switch

Fig 1: Schematic - Code 12, Starter Switch
G92H26952
Fig 2: Flow Chart - Code 12, Starter Switch
G92I26953