LEMON Manuals: Even more car manuals for everyone
Home >> Subaru >> 1992 >> Legacy LE >> Repair and Diagnosis >> Engine Performance >> System >> Engine Controls - Tests W/Codes >> Diagnostic Code Charts >> Read Memory Mode

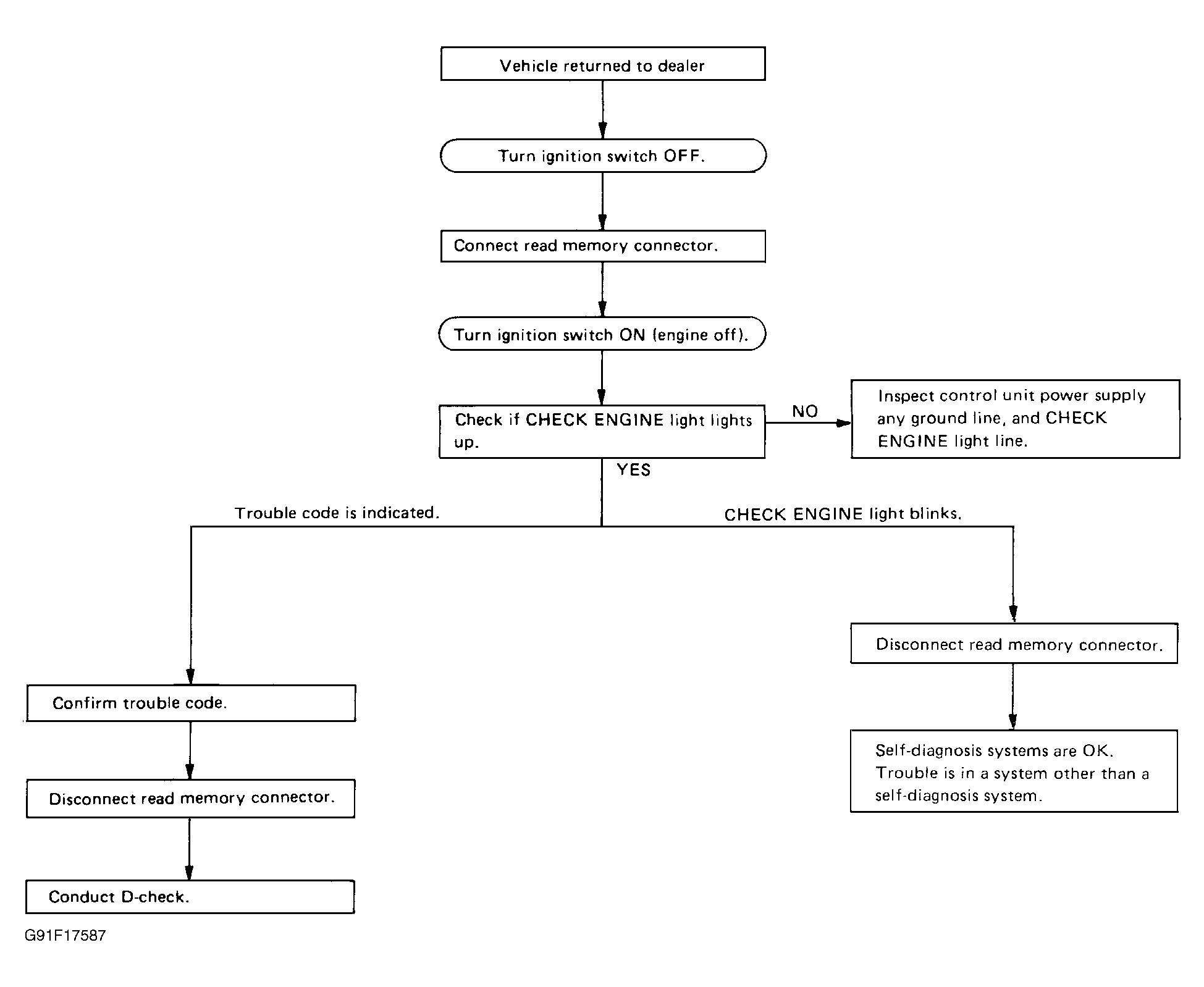
Read Memory Mode

Fig 1: Flow Chart - Read Memory Mode
G91F17587