LEMON Manuals: Even more car manuals for everyone
Home >> Subaru >> 1991 >> XT Standard >> Repair and Diagnosis (Single Page) >> Engine Performance >> System >> Engine Controls - Tests W/Codes - PFI >> Diagnostic Code Chart >> Read Memory Mode

Read Memory Mode

Fig 1: Flow Chart (1 of 3) - Read Memory Mode
G118374
Fig 2: Flow Chart (2 of 3) - Read Memory Mode
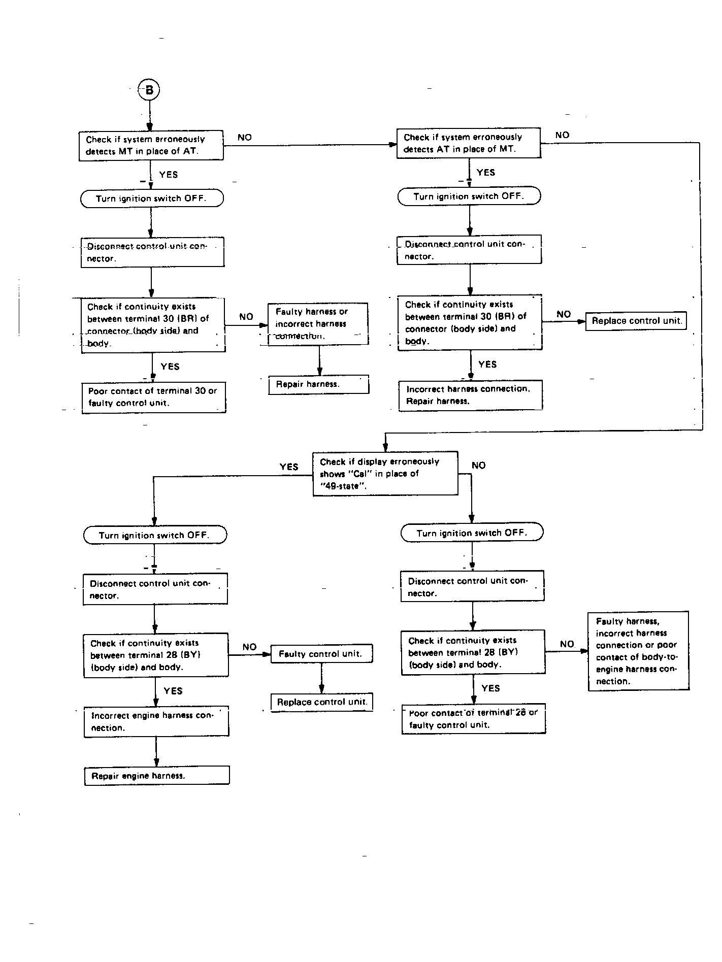
G118375
Fig 3: Flow Chart (3 of 3) - Read Memory Mode
G118376