LEMON Manuals: Even more car manuals for everyone
Home >> Subaru >> 1991 >> XT Standard >> Repair and Diagnosis (Single Page) >> Engine Performance >> System >> Engine Controls - Tests W/Codes - PFI >> Diagnostic Code Chart >> Code 12: Starter Switch

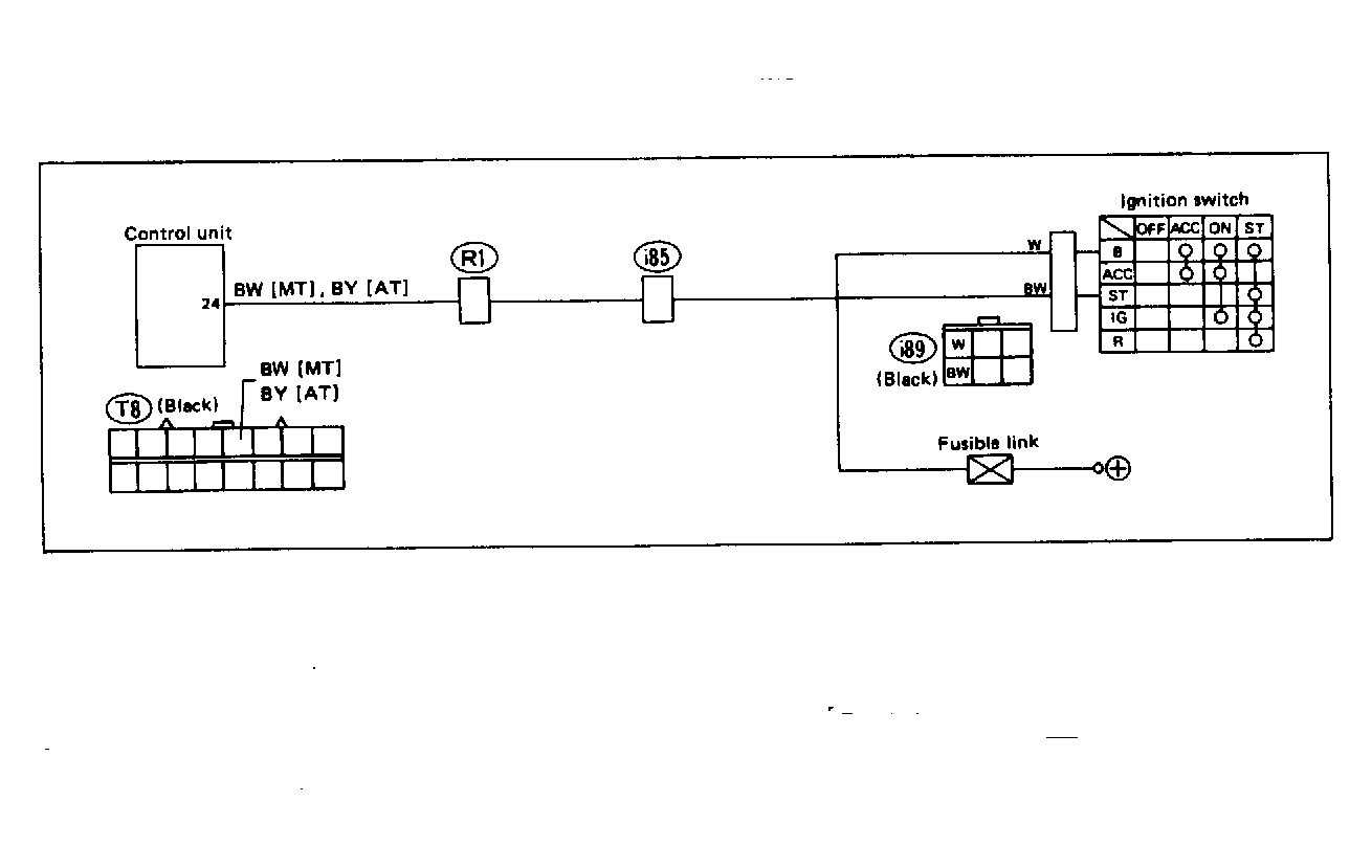
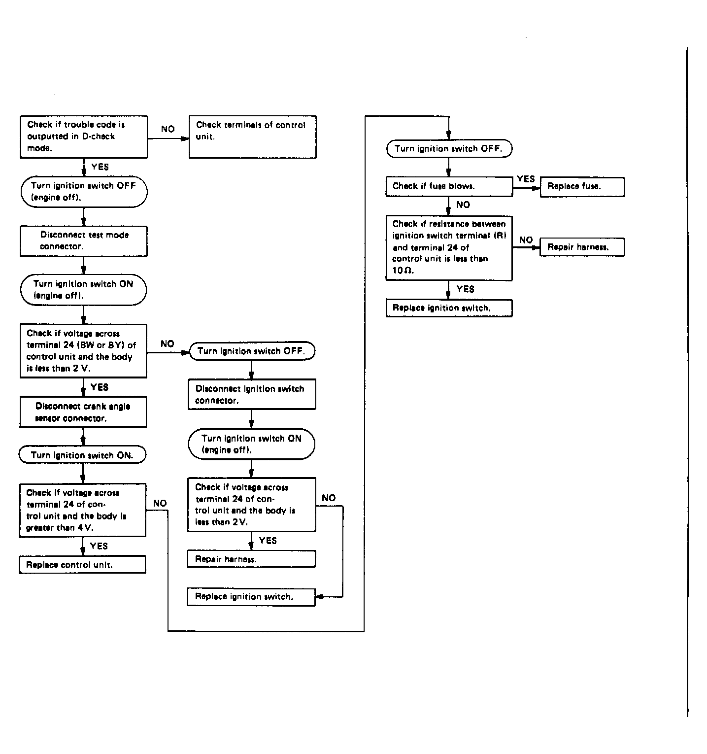
Code 12: Starter Switch

Fig 1: Wiring Schematic - Code 12, Starter Switch
G118382
Fig 2: Flow Chart - Code 12, Starter Switch
G121903