LEMON Manuals: Even more car manuals for everyone
Home >> Subaru >> 1991 >> Justy Base >> Repair and Diagnosis (Single Page) >> Engine Performance >> System >> Engine Controls - Tests W/Codes - PFI >> Diagnostic Code Chart >> Basic Trouble Shooting Procedures

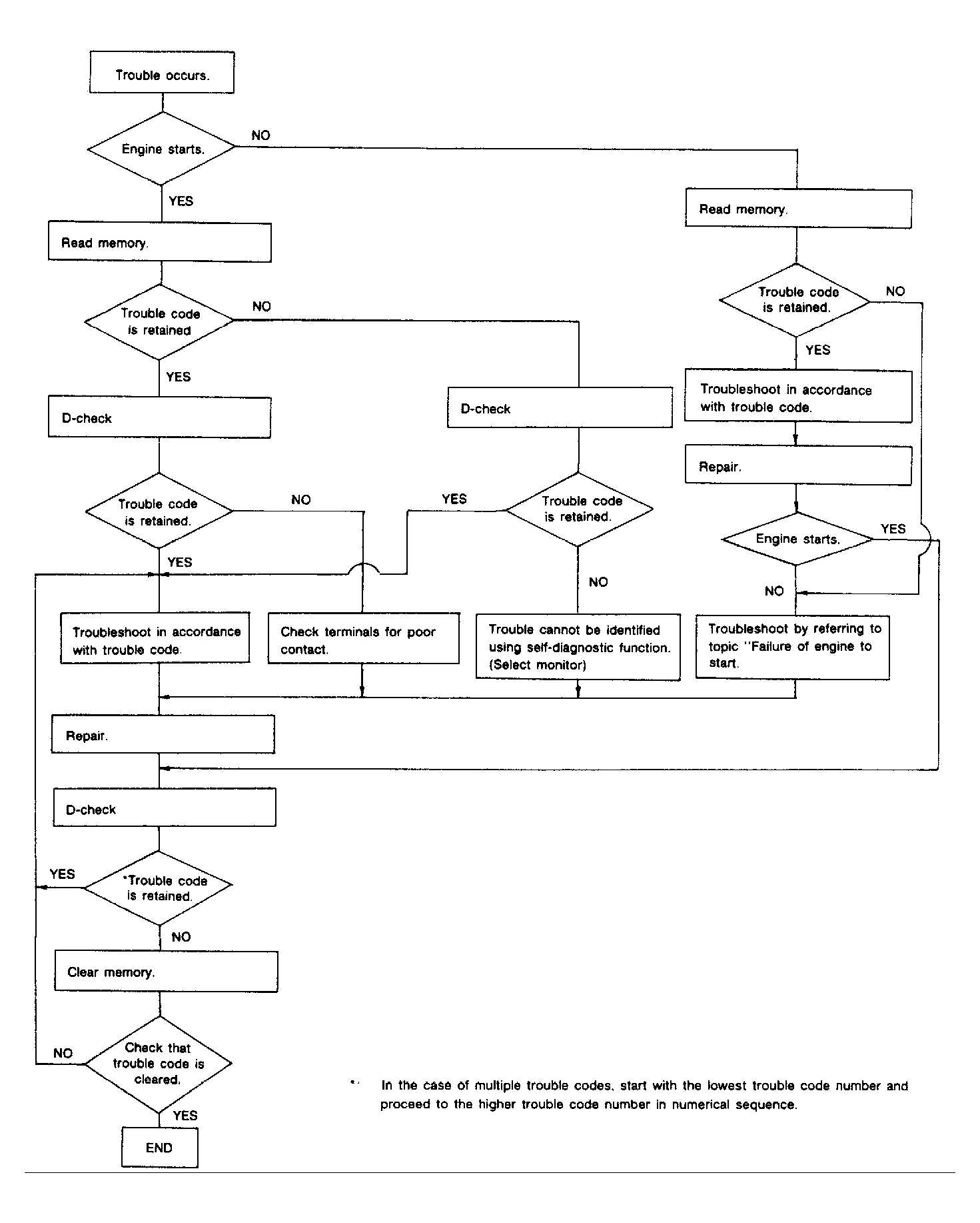
Basic Trouble Shooting Procedures

Fig 1: Flow Chart - Basic Trouble Shooting Procedures
G90D18765