LEMON Manuals: Even more car manuals for everyone
Home >> Subaru >> 1985 >> XT GL >> Repair and Diagnosis >> Engine Performance >> System >> Feedback Carburetor System >> Testing >> Trouble Code 64

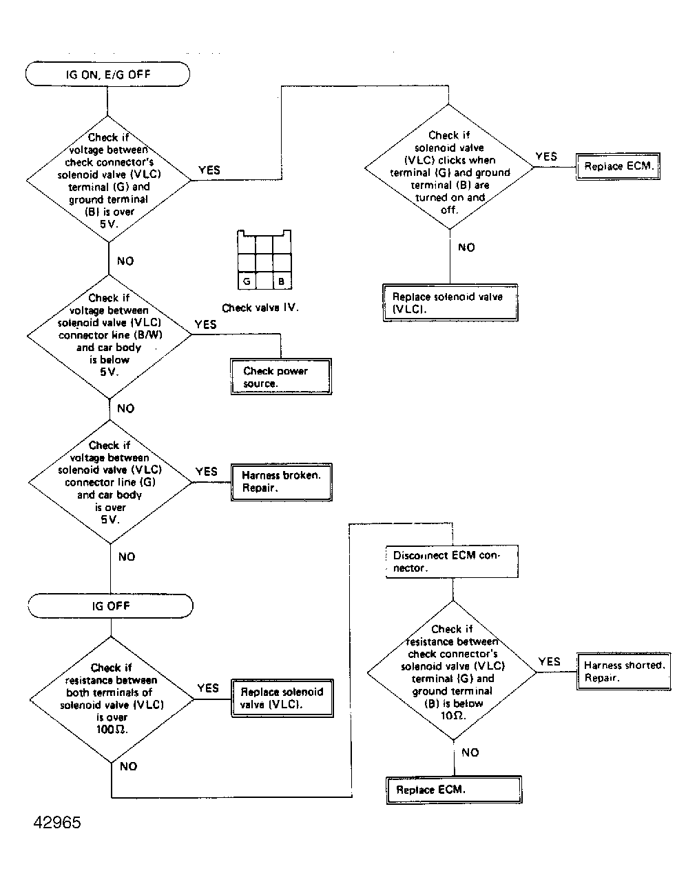
Trouble Code 64

Fig 1: Trouble Code 64
G42965