LEMON Manuals: Even more car manuals for everyone
Home >> Scion >> 2008 >> tC Base, Standard >> Repair and Diagnosis >> Engine Performance >> 2AZ-FE Engine Control System >> SFI System >> ECM Power Source Circuit >> Wiring Diagram

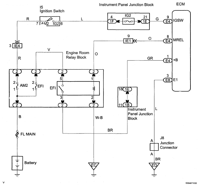
ECM Power Source Circuit: Wiring Diagram

Fig 1: ECM Power Source - Wiring Diagram
G05539151Courtesy of © TOYOTA, LICENSE AGREEMENT TMS1002