LEMON Manuals: Even more car manuals for everyone
Home >> Scion >> 2007 >> tC Base, Automatic >> Repair and Diagnosis >> Body & Frame >> Windows >> Windshield/WINDOWGLASS >> POWER WINDOW CONTROL SYSTEM (w/ Jam Protection Function) >> Power Windows do not Operate at All >> Wiring Diagram

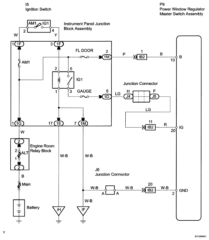
Power Windows do not Operate at All: Wiring Diagram

Fig 1: Identifying Power Windows Wiring Diagram
G04867348Courtesy of © TOYOTA, LICENSE AGREEMENT TMS1002