LEMON Manuals: Even more car manuals for everyone
Home >> Scion >> 2006 >> xA Automatic >> Repair and Diagnosis >> Engine Performance >> Engine Control Systems >> Engine Control System (1NZ-FE) >> SFI System >> DTC P0100 Mass or Volume Air Flow Circuit; DTC P0102 Mass or Volume Air Flow Circuit Low Input; DTC P0103 Mass or Volume Air Flow Circuit High Input >> Wiring Diagram

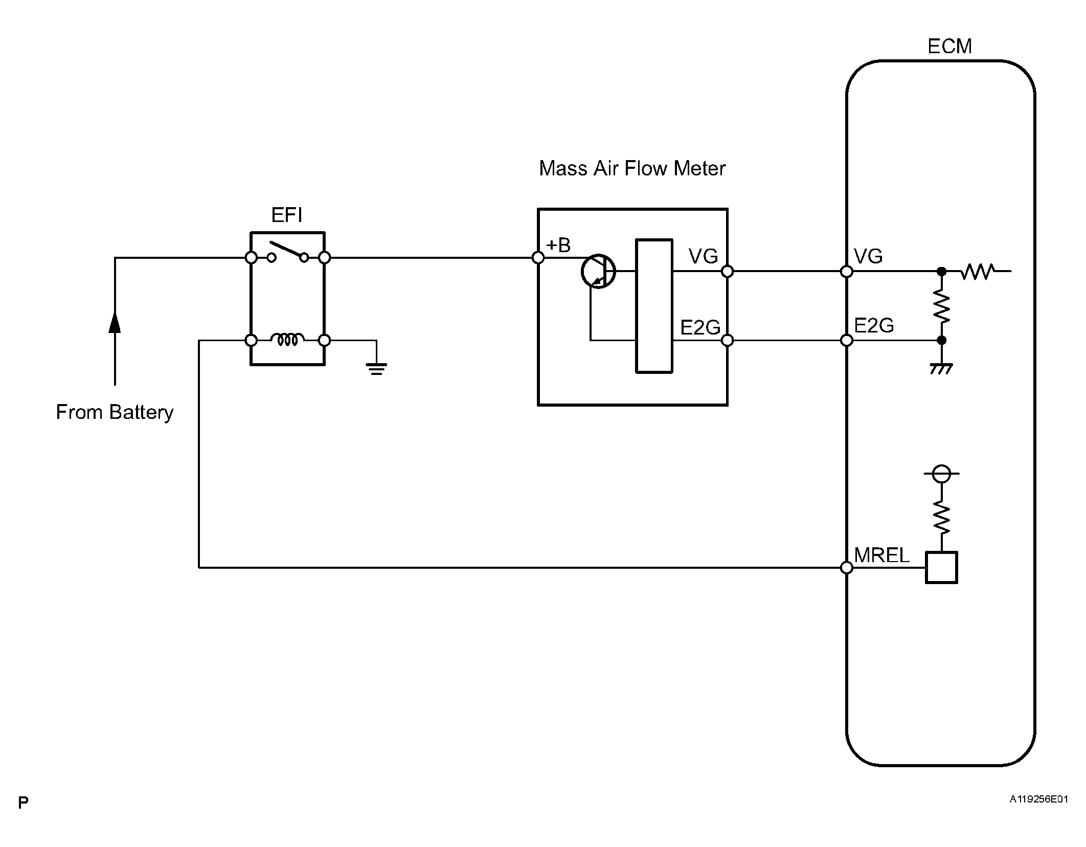
DTC P0100 Mass or Volume Air Flow Circuit; DTC P0102 Mass or Volume Air Flow Circuit Low Input; DTC P0103 Mass or Volume Air Flow Circuit High Input: Wiring Diagram

Fig 1: Mass Or Volume Air Wiring Diagram
G04152862Courtesy of © TOYOTA, LICENSE AGREEMENT TMS1002