LEMON Manuals: Even more car manuals for everyone
Home >> Saturn >> 2010 >> Sky Base, Automatic >> Repair and Diagnosis >> Engine Performance >> Engine Control Systems >> Engine Controls And Fuel - 2.4L - Repair Instructions >> Repair Instructions >> Fuel Injection Fuel Rail Assembly Replacement >> Installation Procedure

Installation Procedure

    Fig 1: Identifying Fuel Rail Bolts & Injector Insulators
    GM1714998Courtesy of GENERAL MOTORS CORP.
    NOTE: Install NEW lower O-rings when reusing fuel injectors. Lubricate the lower O-rings prior to installing the injectors into the intake manifold.
  1. Install the fuel injectors, if necessary. Refer to Fuel Injector Replacement .
  2. If new fuel injectors are being used, lubricate the NEW fuel injector insulators (2) with clean engine oil and install them to the cylinder head.
  3. With the fuel injectors positioned downward, lower the fuel injectors into the cylinder head ports.
  4. Carefully push the fuel injectors into the cylinder head ports.
    CAUTION: Refer to Fastener Caution .
  5. Install the fuel rail bolts (1).

    Tighten:  Tighten the bolts to 10 N.m (89 lb in).

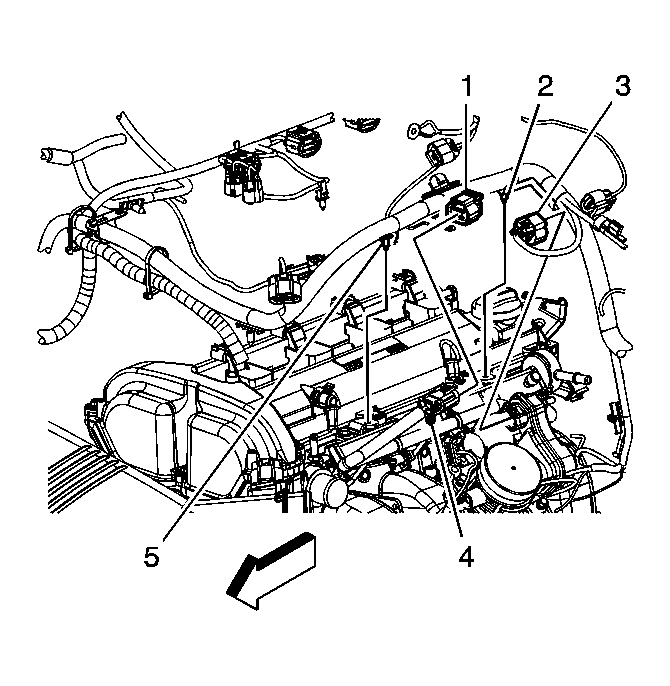
  6. Fig 2: View Of Fuel System Electrical Connectors & Harness Clips
    GM1590626Courtesy of GENERAL MOTORS CORP.
  7. Install the 2 engine harness clips (2, 5) to the fuel rail tabs.
  8. Connect the ETC electrical connector (3).
  9. Connect the fuel injector inline electrical connector (1).
  10. Install the air cleaner outlet duct. Refer to Air Cleaner Outlet Resonator Replacement .
  11. Connect the fuel feed line quick connect fitting to the fuel rail. Refer to Metal Collar Quick Connect Fitting Service .
  12. Connect the negative battery cable. Refer to Battery Negative Cable Disconnection and Connection .
  13. Inspect for fuel leaks using the following procedure:
    1. Turn ON the ignition, with the engine OFF for 2 seconds.
    2. Turn OFF the ignition for 10 seconds.
    3. Turn ON the ignition.
    4. Inspect for fuel leaks.