LEMON Manuals: Even more car manuals for everyone
Home >> Saturn >> 2009 >> Vue Red Line, AWD >> Repair and Diagnosis >> External Pages >> Different car >> Section 1170 (Keyless Entry System And Remote Functions) >> Schematic and Routing Diagrams >> Remote Function Schematics

Remote Function Schematics

WARNING: This page is about a different car, the 2008 Saturn Vue. However, it is still accessible from the selected car via links, so may be relevant.
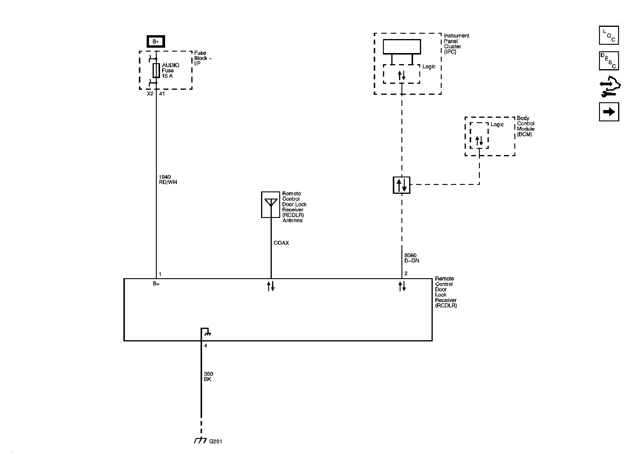
Fig 1: Keyless Entry - Schematic
GM1883274Courtesy of GENERAL MOTORS CORP.
Fig 2: Garage Door Opener - Schematic
GM1883275Courtesy of GENERAL MOTORS CORP.