LEMON Manuals: Even more car manuals for everyone
Home >> Saturn >> 2009 >> Aura Green Line >> Repair and Diagnosis >> External Pages >> Different car >> Section 841 (Cellular System, Entertainment System, And Navigation System) >> Schematic and Routing Diagrams >> Radio/Navigation System Schematics

Radio/Navigation System Schematics

WARNING: This page is about a different car, the 2008 Saturn Aura. However, it is still accessible from the selected car via links, so may be relevant.
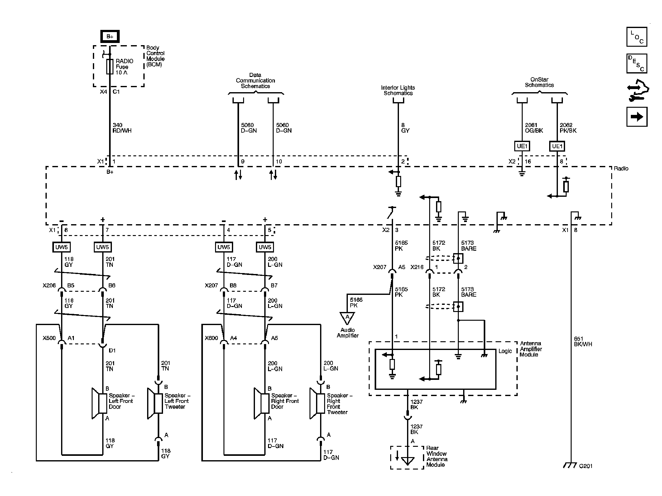
Fig 1: Power, Ground, Front Speakers, Antenna and References Schematic
GM1898503Courtesy of GENERAL MOTORS CORP.
Fig 2: Rear Speakers (UW5) Schematic
GM1898506Courtesy of GENERAL MOTORS CORP.
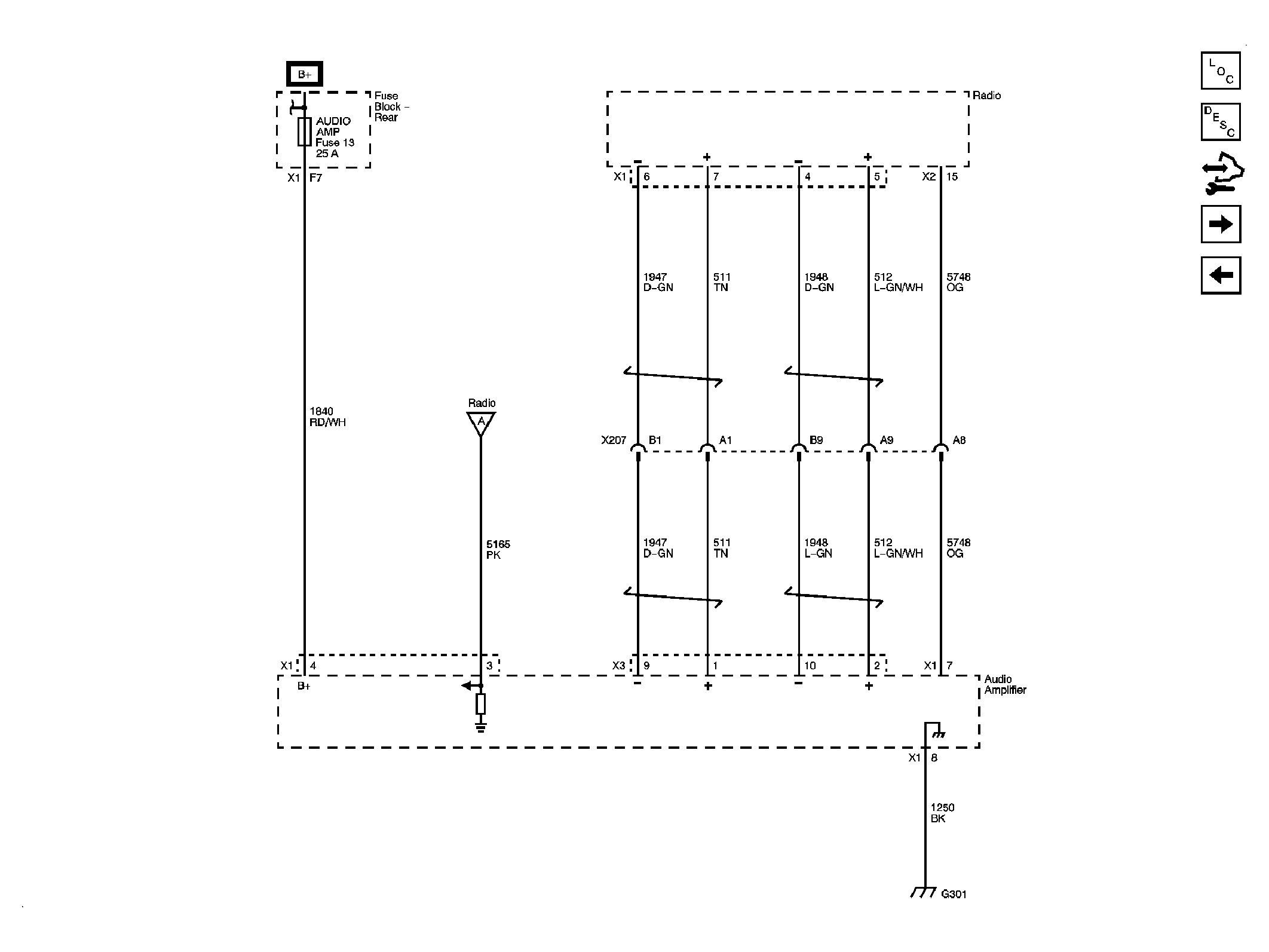
Fig 3: Amplifier UQ3 Schematic
GM1898520Courtesy of GENERAL MOTORS CORP.
Fig 4: Front Speakers UQ3 Schematic
GM1898543Courtesy of GENERAL MOTORS CORP.
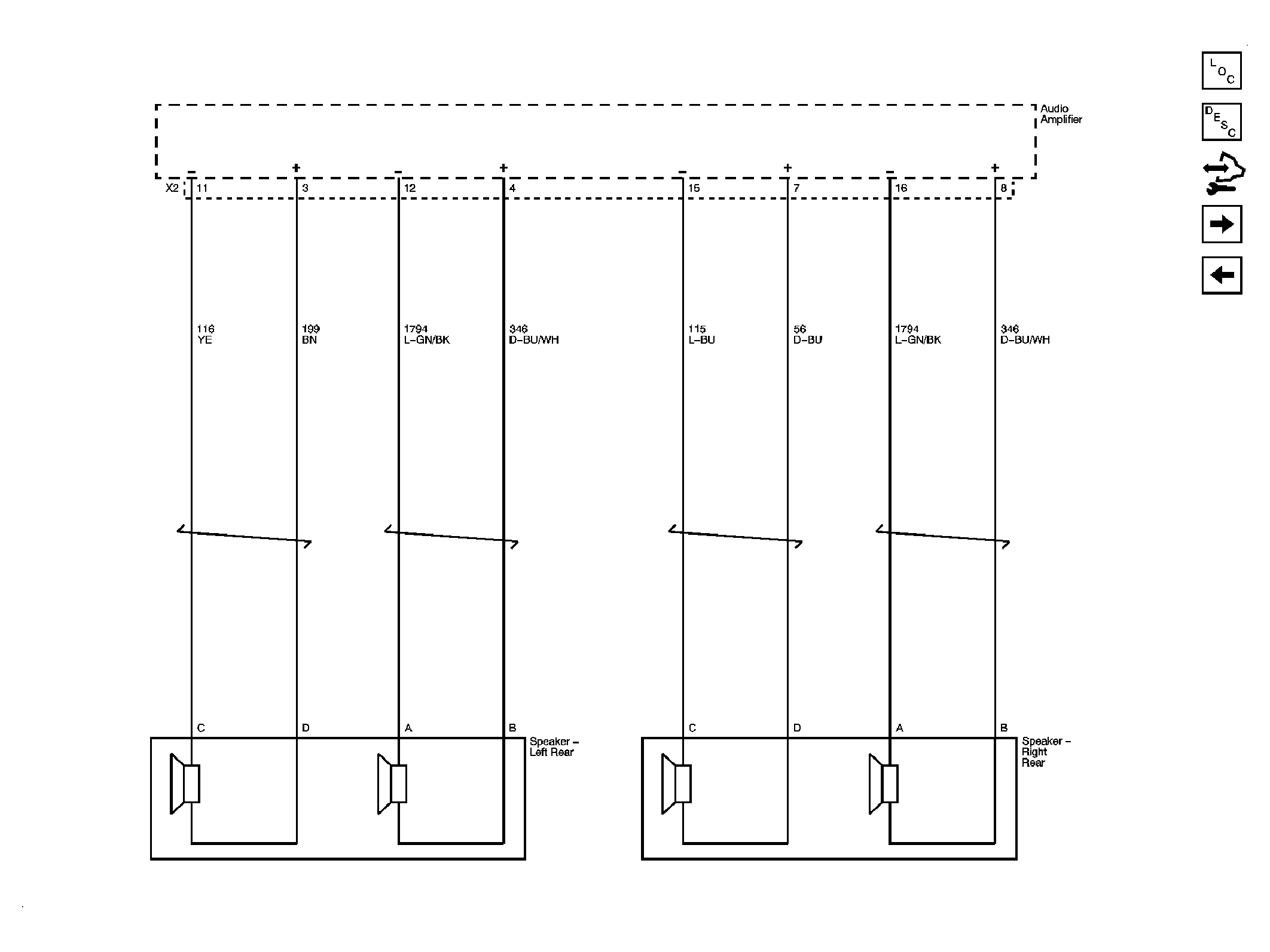
Fig 5: Rear Speakers UQ3 Schematic
GM1898571Courtesy of GENERAL MOTORS CORP.
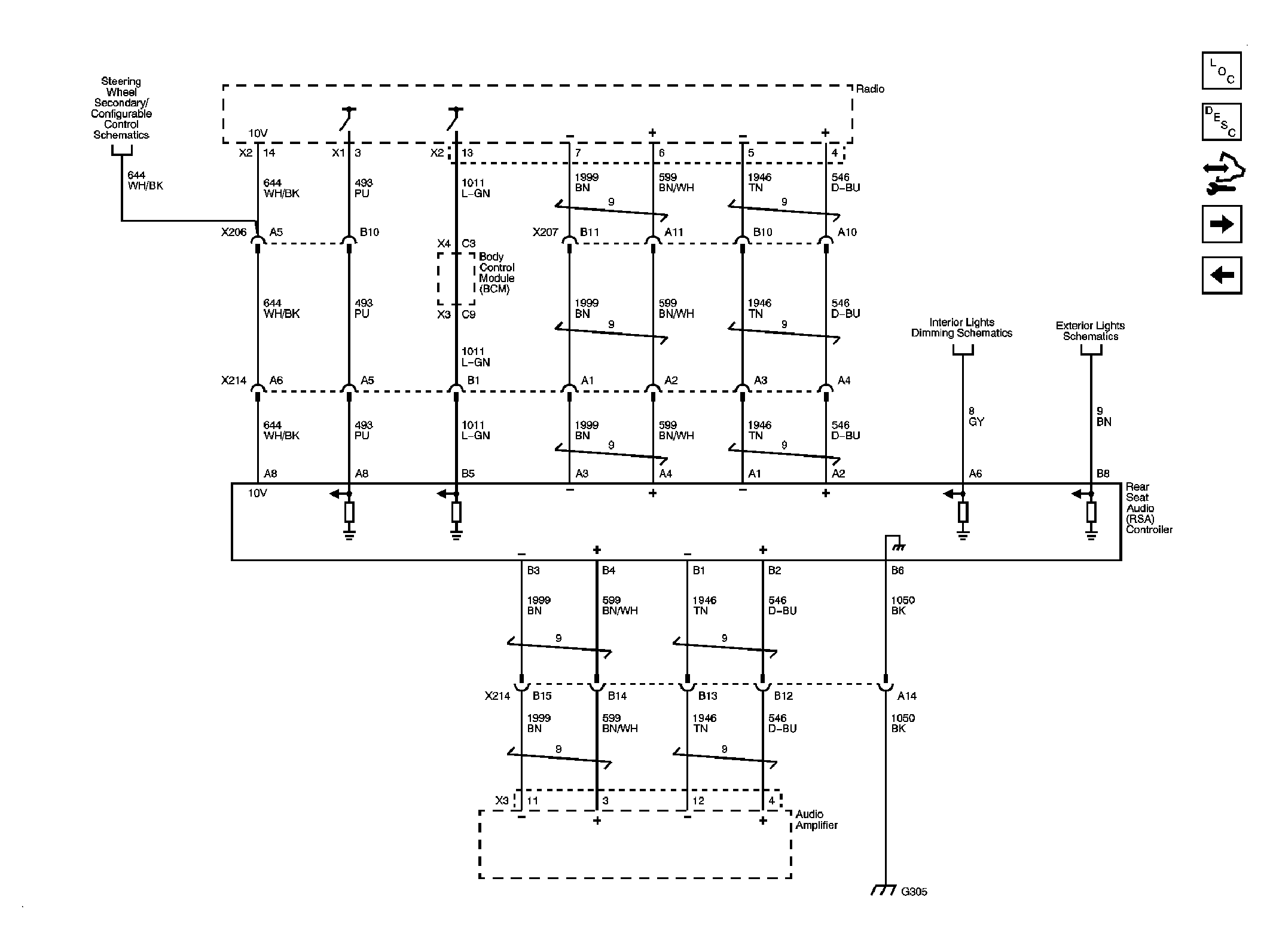
Fig 6: Rear Seat Audio (RSA) Controller Schematic
GM1898509Courtesy of GENERAL MOTORS CORP.
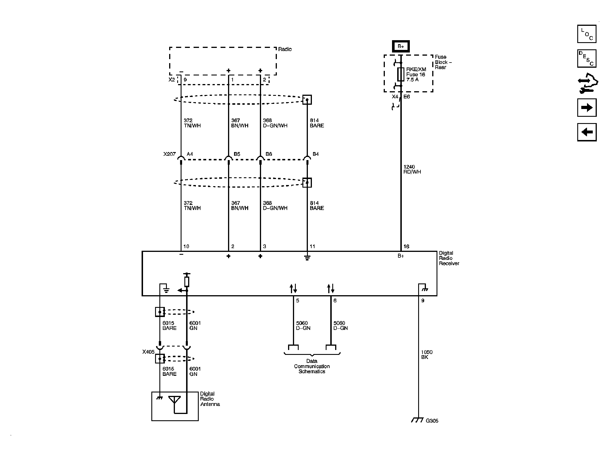
Fig 7: Digital Radio Receiver Schematic
GM1898512Courtesy of GENERAL MOTORS CORP.
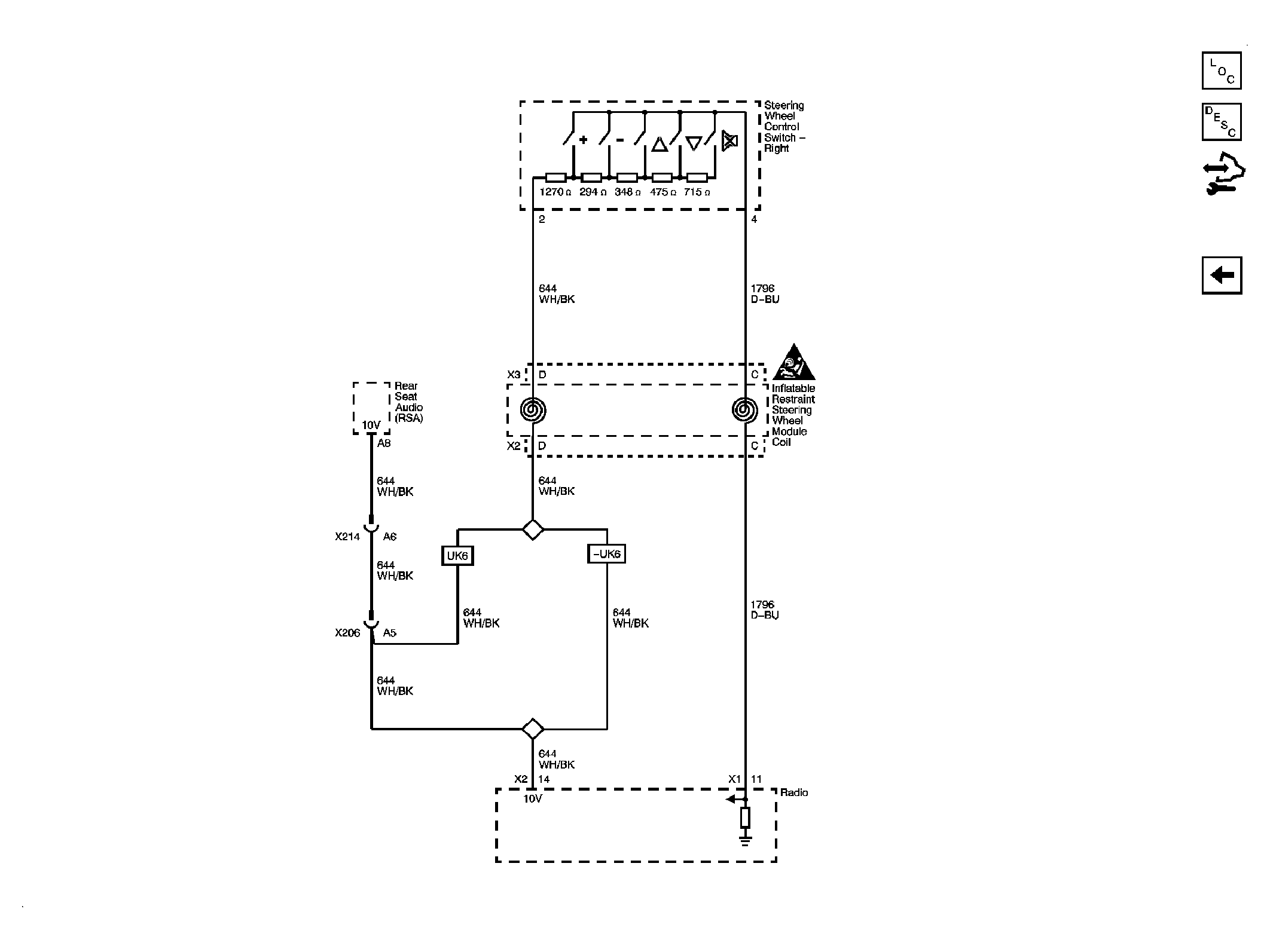
Fig 8: Redundant Radio Controls Schematic
GM1898518Courtesy of GENERAL MOTORS CORP.