LEMON Manuals: Even more car manuals for everyone
Home >> Saturn >> 2006 >> Relay 3.5 L, AWD >> Repair and Diagnosis >> Transmission >> Automatic Trans >> Shift Lock Control System >> Schematic and Routing Diagrams >> Shift Lock Control Schematics

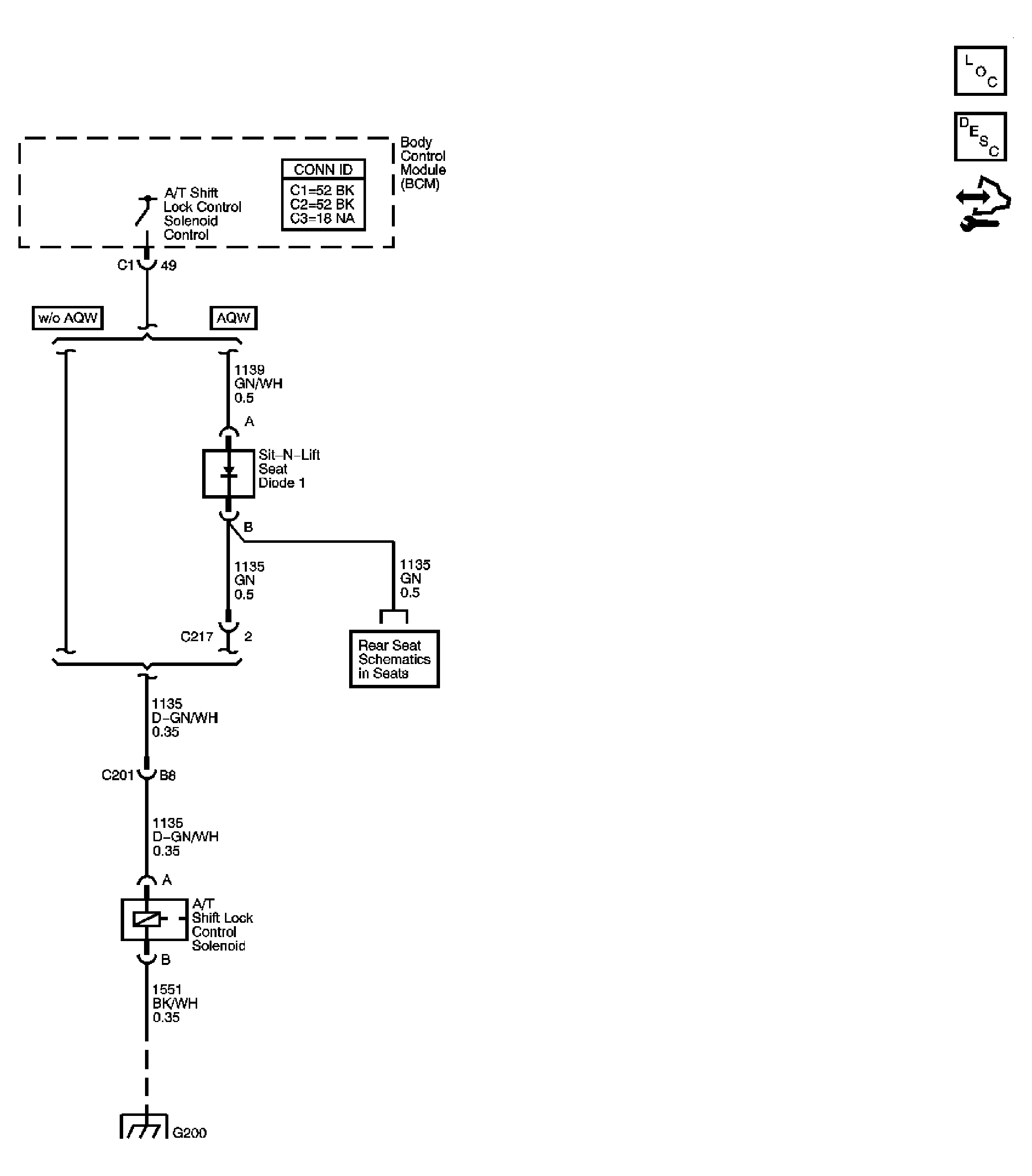
Shift Lock Control Schematics

Fig 1: Automatic Transmission Shift Lock Control Schematic
GM1636959Courtesy of GENERAL MOTORS CORP.