LEMON Manuals: Even more car manuals for everyone
Home >> Saturn >> 2004 >> Ion Red Line >> Repair and Diagnosis >> External Pages >> Different car >> Section 207 (Cellular System, Entertainment System, And Navigation System) >> Component Locator >> Entertainment/Communication Component Views

Entertainment/Communication Component Views

WARNING: This page is about a different car, the 2007 Pontiac G5 Pursuit, 2007 Pontiac G5, and 2007 Chevrolet Cobalt. However, it is still accessible from the selected car via links, so may be relevant.
Fig 1: Audio Amplifier, Radio, and Speakers
GM1543920Courtesy of GENERAL MOTORS CORP.
Callout Component Name
1 Radio
2 Speaker - RF Door
3 Speaker - RR
4 Speaker - Subwoofer (UQ3)
5 Speaker - LR
6 Floor Pan
7 Speaker - LF Door
8 Audio Amplifier (UQ3)
Fig 2: Digital Radio/Cellular Telephone Antenna (UE1/U2K)
GM1590623Courtesy of GENERAL MOTORS CORP.
Callout Component Name
1 Digital Radio/Cellular Telephone Antenna (UE1/U2K)
Fig 3: Driver Door Components
GM1549156Courtesy of GENERAL MOTORS CORP.
Callout Component Name
1 Door Frame
2 Outside Rearview Mirror - Driver (DG7)
3 Speaker - LF Door Tweeter (UQ3)
4 Window Motor (A31) - Driver
5 Outside Rearview Mirror Switch (DG7)
6 Door Lock Switch (AU3) - Driver
7 Window Switch (A31) - Driver
8 Inflatable Restraint Side Impact Module (SIS) - Left (ASF)
9 Door Latch (AU3) - Driver
Fig 4: Fixed Radio Antenna
GM1590593Courtesy of GENERAL MOTORS CORP.
Callout Component Name
1 Fixed Radio Antenna
Fig 5: Headliner Components (w/o CF5)
GM1549150Courtesy of GENERAL MOTORS CORP.
Callout Component Name
1 Headliner
2 Dome Lamp
3 Cellular Telephone Microphone (UE1)
Fig 6: Inside Rearview Mirror
GM1591306Courtesy of GENERAL MOTORS CORP.
Callout Component Name
1 Headlight Sensor (DD8)
2 OnStar® Indicator - Red
3 Emergency Button
4 OnStar® Call Center Button
5 Answer/End Call Button
6 Inside Rearview Mirror (ISRVM) On./Off Button (DD8)
7 Onstar Indicator - Green
Fig 7: Passenger Door Components
GM1549158Courtesy of GENERAL MOTORS CORP.
Callout Component Name
1 Door Frame
2 Door Latch (AU3) - Passenger
3 Inflatable Restraint Side Impact Module (SIS) - Right (ASF)
4 Door Lock Switch (AU3) - Passenger
5 Window Switch (A31) - Passenger
6 Speaker - RF Door Tweeter (UQ3)
7 Outside Rearview Mirror - Passenger (DG7)
Fig 8: Rear Compartments and Shelf Components
GM1543935Courtesy of GENERAL MOTORS CORP.
Callout Component Name
1 G401
2 Digital Radio Receiver (U2K)
3 Vehicle Communication Interface Module (VCIM) (UE1)
4 G402
5 Rear Window Shelf
6 Floor Pan
7 Rear Compartment Coutesty Light
8 Speaker - Subwoofer (UQ3)
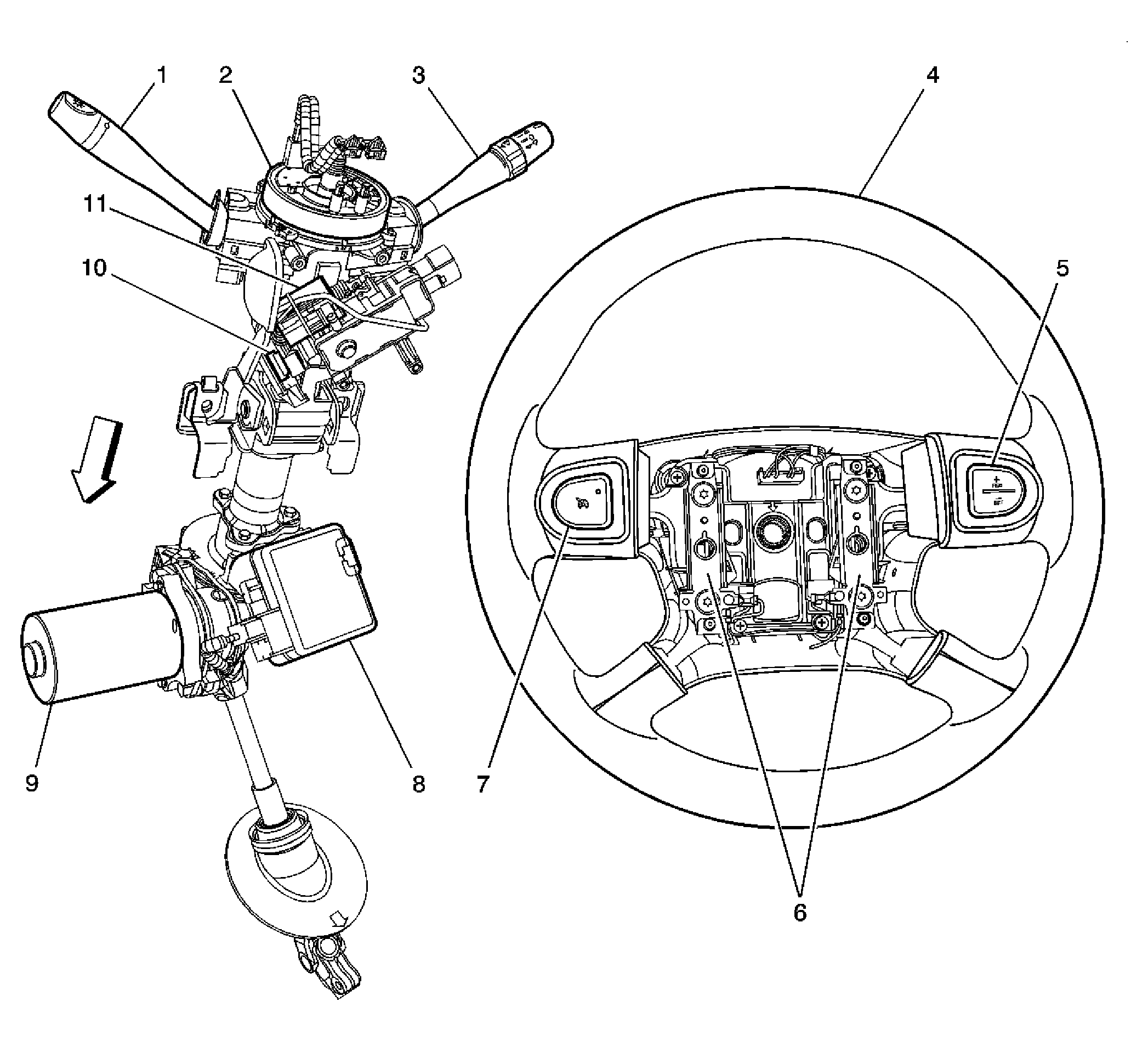
Fig 9: Steering Wheel and Column Components
GM1543927Courtesy of GENERAL MOTORS CORP.
Callout Component Name
1 Turn Signal/Multifunction Switch
2 Inflatable Restraint Steering Wheel Module Coil
3 Windshield Wiper/Washer Switch
4 Steering Wheel
5 Steering Wheel Controls - Right (UK3/K34)
6 Horn Switchs
7 Steering Wheel Controls - Left (UK3/K34)
8 Electronic Power Steering Control Module (EPS)
9 Electronic Power Steering (EPS) Control Motor
10 Ignition Switch
11 Ignition Lock Cylinder Control Solenoid (MN5)