LEMON Manuals: Even more car manuals for everyone
Home >> Saab >> 2004 >> 9-5 Linear, Standard >> Repair and Diagnosis >> Engine Performance >> TRIONIC T7 Fuel Control System >> Technical Description >> Purging >> Diagnostics >> Notes

Technical Description: Purging: Diagnostics: Notes

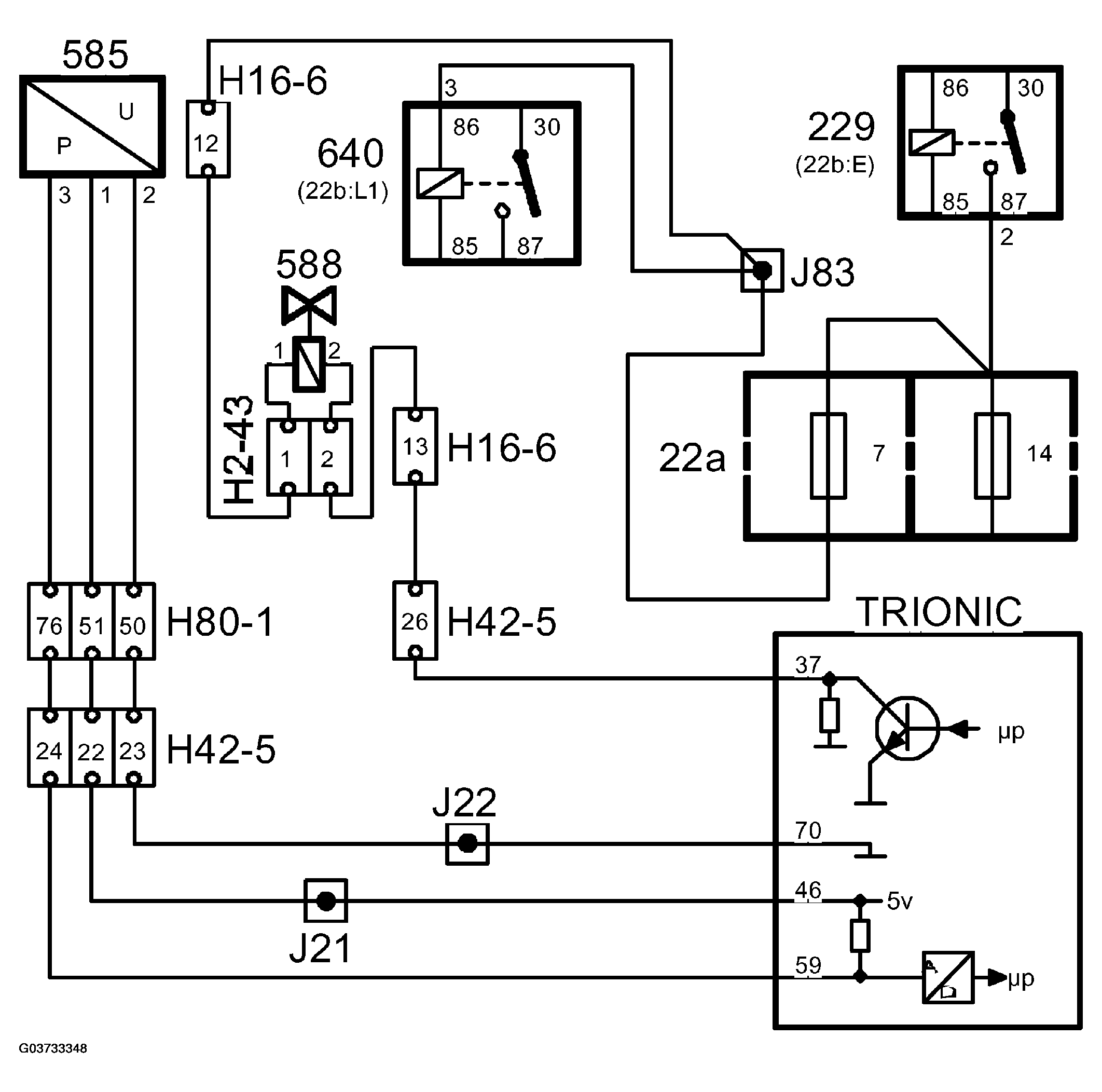
Fig 1: Integrity Diagnosis Circuit Diagram
G03733348Courtesy of SAAB-SCANIA OF AMERICA, INC.

Pressure sensor