LEMON Manuals: Even more car manuals for everyone
Home >> Saab >> 2003 >> 9-3 Vector, Standard >> Repair and Diagnosis >> Engine Performance >> System >> TRIONIC T7 Fuel Control System >> Technical Description >> Throttle Control >> Notes

Throttle Control: Notes

Fig 1: Illustration For Steps 1-16
G03576956Courtesy of SAAB-SCANIA OF AMERICA, INC.
  1. Pedal arm with mounting for accelerator cable (rotates pedal position sensors).
  2. Return spring on pedal arm (not visible, located behind the pedal arm).
  3. Pedal position sensors (2 potentiometers)
  4. Motor (brushless DC motor, rotates throttle spindle and disc, throttle position sensor and throttle arm).
  5. Throttle
  6. Throttle arm
  7. Throttle arm return spring
  8. Throttle position sensors (2 potentiometers)
  9. Limp-home solenoid (activated 5 times in succession on limp-home and each time the ignition is turned on if a diagnostic trouble code that puts the throttle into limp-home mode is stored in the control module memory. If the throttle is put into limp-home mode, the toothed disc will be disengaged).
  10. Toothed disc (spring loaded by the throttle arm return spring and released by the limp-home solenoid when the throttle goes into limp-home mode. The disc must be reset manually after repair and deletion of the diagnostic trouble code).
  11. Air after throttle (nipple for purging the EVAP canister).
  12. Air after throttle (nipple for connecting crankcase ventilation).
  13. Air before throttle (nipple for connecting to control valve for the turbocharger bypass valve).
  14. By-pass passage - not used.
  15. Pre-heating (2 nipples for coolant circulation to reduce risk of ice forming).
  16. 10-pin connection (2 for motor, 2 for 5 V, 2 for ground, 2 for pedal sensor outputs and 2 for throttle position sensor outputs).

The throttle valve is rotated by a brushless throttle motor powered from control module pins 24 and 48 with 600 Hz PWM. The control module can rotate the throttle in both directions by reversing the polarity of the motor. The PWM ratio increases the further the throttle is from its desired value.

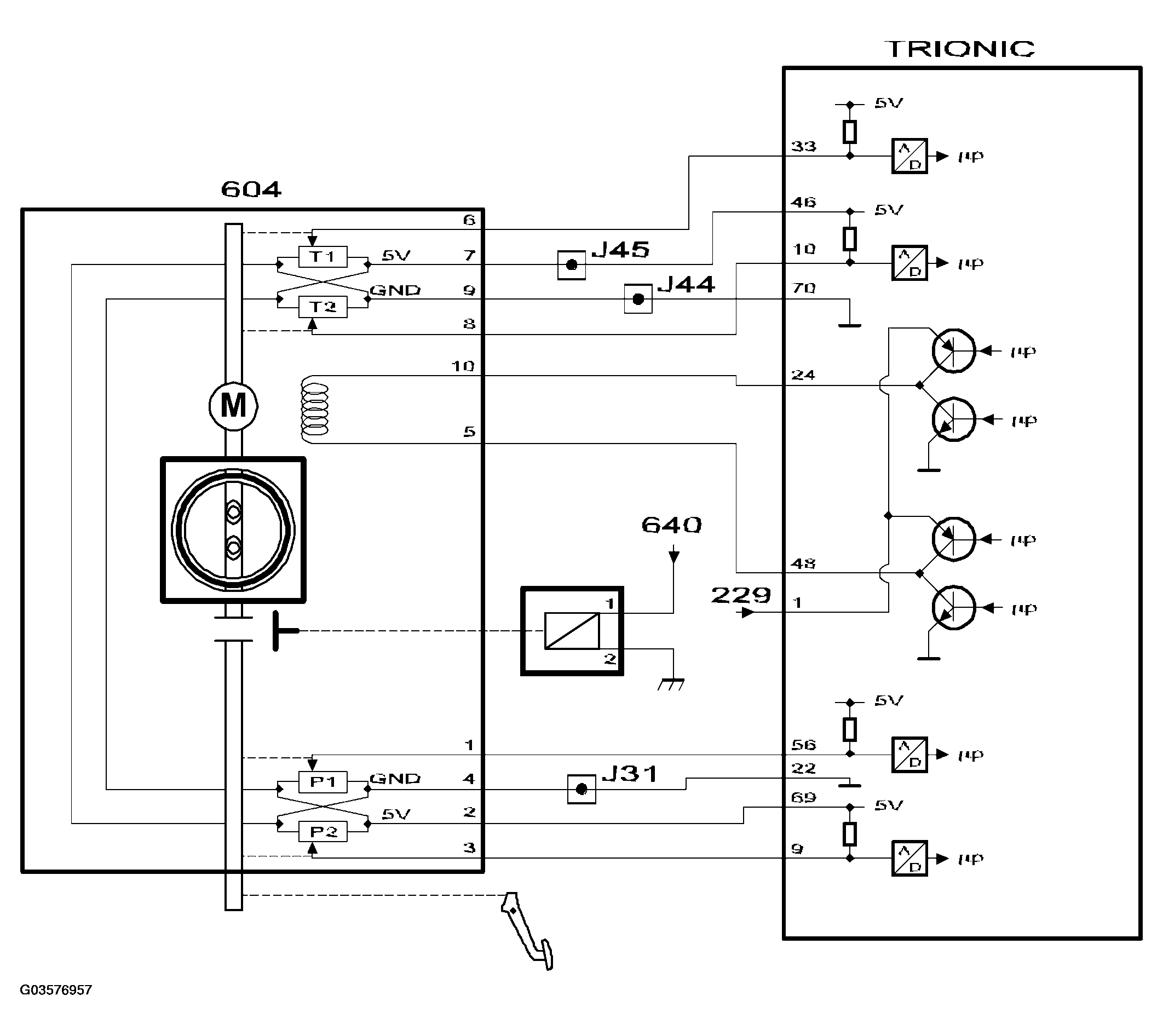
Fig 2: Circuit Diagram - Throttle Control System
G03576957Courtesy of SAAB-SCANIA OF AMERICA, INC.

There are two throttle position sensors connected to the throttle spindle. The sensors are two potentiometers powered with 5V from control module pins 46 and 69, which are coupled together in the throttle body, and grounded from control module pins 22 and 70, which are also coupled together in the throttle body.

The voltage from sensor 1 is connected to control module pin 33 and increases with the throttle position. The voltage from sensor 2 is connected to control module pin 10 and decreases with the throttle position. The sum of the two sensor voltages is always 5V.

The voltage from sensor 1 is used by the control module as a value for the current throttle position.

Air mass control requests a certain air mass/combustion. Throttle control converts this value to a requested value for throttle position sensor 1 and compares it with the current value for the sensor.

Fig 3: Identifying Working Of Throttle position Sensor
G03576958Courtesy of SAAB-SCANIA OF AMERICA, INC.

The difference gives rise to a throttle motor PWM with a polarity that rotates the throttle until the current value corresponds with the requested.

If a major fault should occur in the throttle control, the control module will ground pin 36 and the limp-home solenoid will operate. The solenoid, which is located on the throttle body, then connects the pedal cable to the throttle spindle. The throttle motor is de-energized and the throttle is then controlled directly from the accelerator pedal.

The limp-home solenoid is active for 1 s at first and then for 4 x 0.5 s.

IMPORTANT: The solenoid must be energized for short periods only, as its resistance is very low.

When the total air mass/combustion requested by the system has been calculated, it must be realized first by the throttle and then, if necessary, by the turbo control.

The requested air mass/combustion is corrected with the air density in front of the throttle. Thinner air requires a greater throttle angle to obtain the same air mass/combustion. The density is calculated using the charge air pressure and the temperature of the intake air.

The value is then converted to requested voltage for throttle position sensor 1. The throttle motor rotates the throttle so that the current sensor voltage corresponds with the requested.

The control module then checks whether the current air mass/combustion corresponds with the requested. If necessary, the throttle position is finely adjusted.

If the requested air mass/combustion is too high to be handled by the throttle control alone, the excess will be taken over by the turbo control.

If a safety-related fault should occur in the throttle control, it will go into limp-home mode. The CHECK-ENGINE lamp will go on immediately and the diagnostic trouble code will have to be cleared with the diagnostic tool.