LEMON Manuals: Even more car manuals for everyone
Home >> Saab >> 2003 >> 9-3 Vector, Standard >> Repair and Diagnosis >> Engine Performance >> System >> TRIONIC T7 Fuel Control System >> Technical Description >> Pedal position sensor >> Notes

Pedal position sensor: Notes

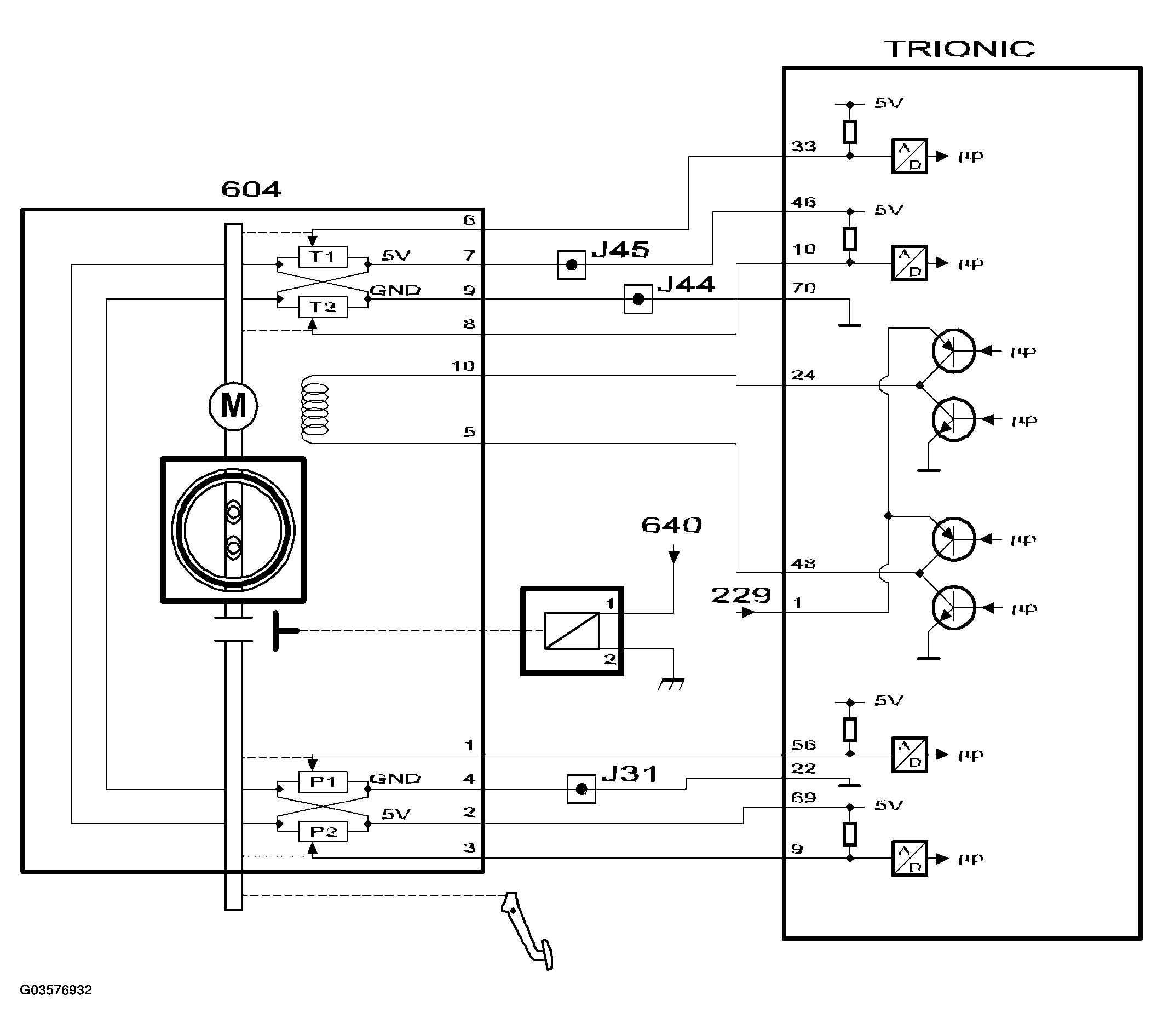
Fig 1: Circuit Diagram - Pedal Position Sensor
G03576932Courtesy of SAAB-SCANIA OF AMERICA, INC.

The accelerator pedal is connected by a standard cable to two pedal position sensors located in the throttle body.

The sensors are located in the throttle body so that the accelerator cable can then easily be connected to the throttle spindle if a fault should occur in the throttle control.

The pedal position sensors consist of two potentiometers that are powered with 5V from control module pins 69 and 46, which are coupled together internally in the throttle body. The sensors are grounded from control module pins 22 and 70, which are also coupled together in the throttle body.

The voltage from sensor 1 is connected to control module pin 56 and decreases as the pedal is depressed.

The voltage from sensor 2 is connected to control module pin 9 and increases as the pedal is depressed.

The sum of these two sensor voltages is always approx. 5V. If the sum deviates to greatly from 5V, then a fault must have occurred in one of the potentiometers or the circuits.

This concept ensures that the pedal position can be determined with great accuracy.

The control module uses the value from sensor 1 as a measure of the driver's torque request. The value is converted to requested air mass/combustion and constitutes the most important input signal for air mass control.

When the pedal is fully released, the control module adapts the voltage from sensor 1. With a fully released accelerator, the requested air mass/combustion = 0 and if the vehicle speed also = 0, the idle speed control will be activated.