LEMON Manuals: Even more car manuals for everyone
Home >> Saab >> 2003 >> 9-3 Vector, Standard >> Repair and Diagnosis >> Engine Performance >> System >> TRIONIC T7 Fuel Control System >> Technical Description >> Ground >> Sensor ground

Sensor ground

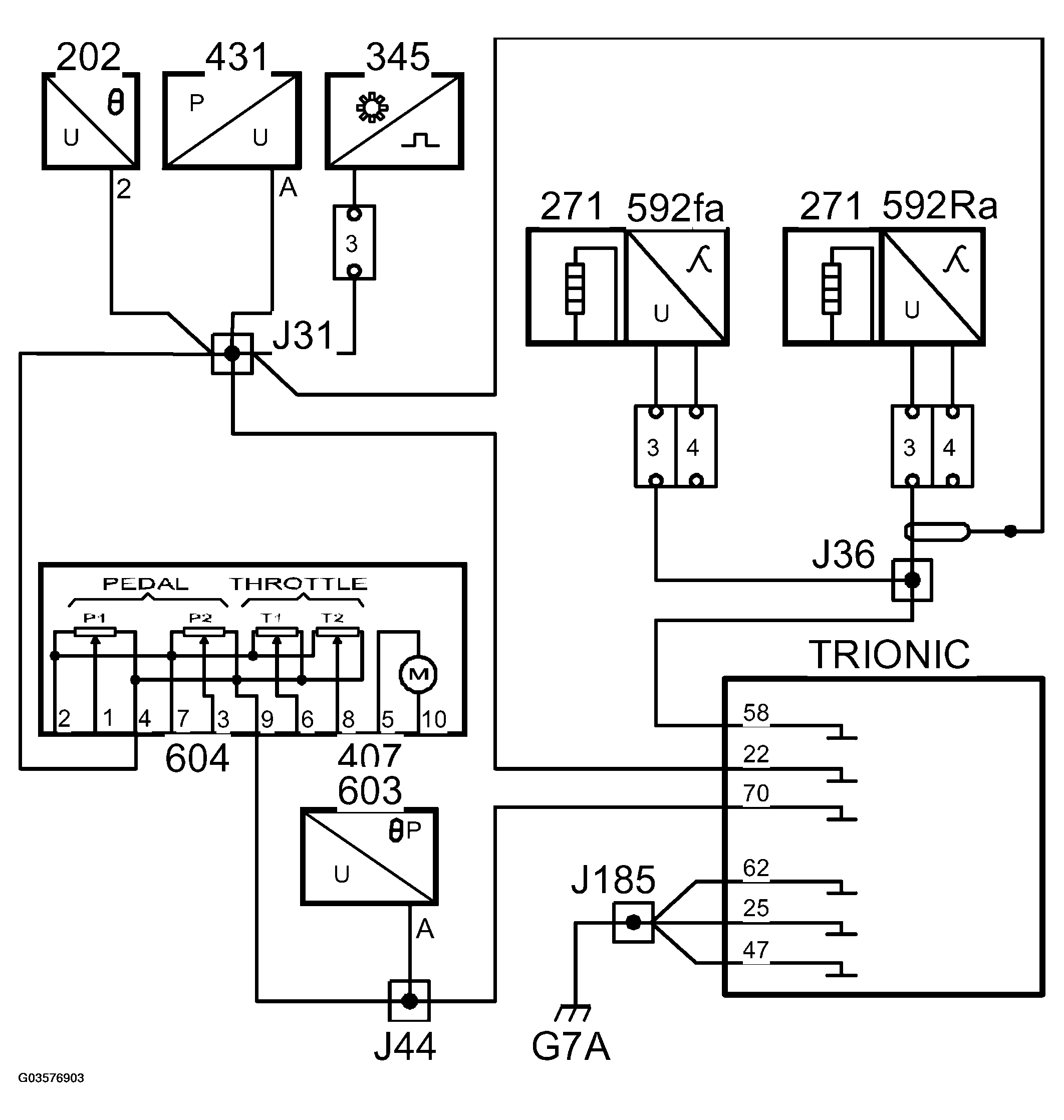
The following sensors are grounded from control module pins 22 and 70. The two supplies are internally coupled together in the throttle body.

Fig 1: Ground Circuit Diagram For Control Module
G03576903Courtesy of SAAB-SCANIA OF AMERICA, INC.