LEMON Manuals: Even more car manuals for everyone
Home >> Pontiac >> 2009 >> Torrent Base, AWD >> Repair and Diagnosis >> External Pages >> Different car >> Section 203 (Engine Control System & Fuel System - 6.6L LMM - Introduction) >> Schematic and Routing Diagrams >> Engine Controls Schematics

Engine Controls Schematics

WARNING: This page does not describe the selected car, but rather 6 other vehicles, including the 2009 GMC Savana Special, 2009 GMC Savana Camper Special, 2009 GMC Savana, 2009 Chevrolet RV Cutaway, and 2009 Chevrolet Cutaway. However, it is still accessible from the selected car via links, so may be relevant.
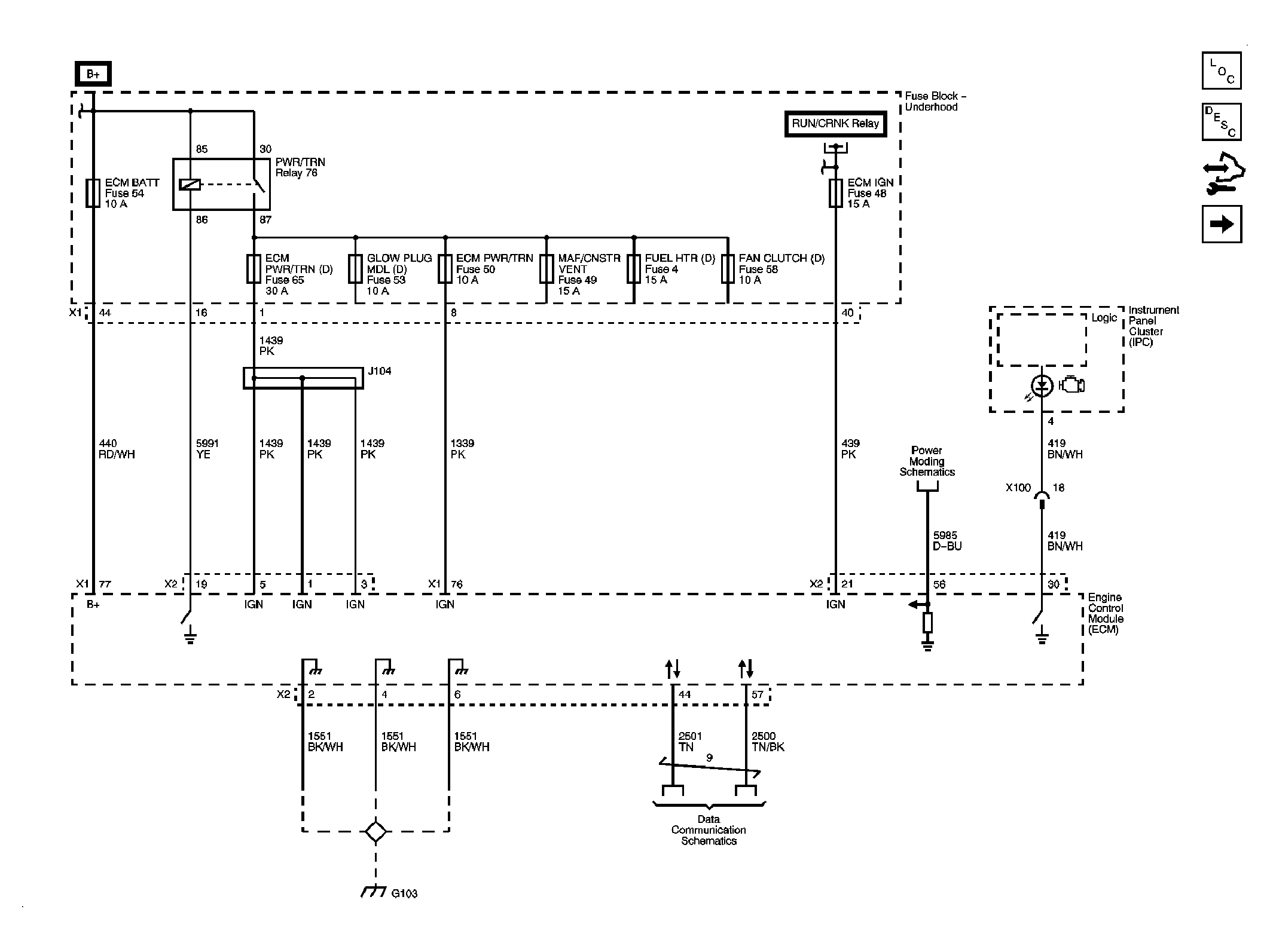
Fig 1: Module Power, Ground, Serial Data and MIL Schematic
GM2080420Courtesy of GENERAL MOTORS CORP.
Fig 2: Engine Data Sensors - 5-Volt and Low References Schematic (1 of 2)
GM2080425Courtesy of GENERAL MOTORS CORP.
Fig 3: Engine Data Sensors - 5-Volt and Low References Schematic (2 of 2)
GM2080435Courtesy of GENERAL MOTORS CORP.
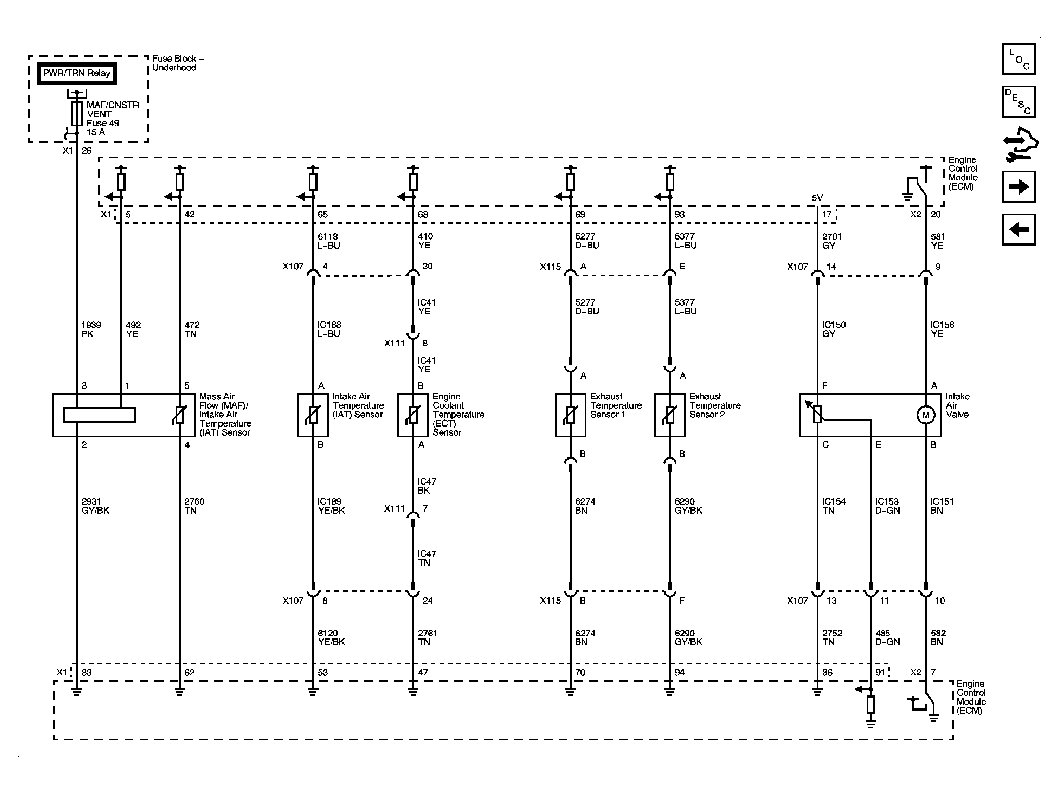
Fig 4: Engine Data Sensors - Temperature, AI and MAF Schematic
GM2080439Courtesy of GENERAL MOTORS CORP.
Fig 5: Engine Data Sensors - Pressure and WIF Schematic
GM2080442Courtesy of GENERAL MOTORS CORP.
Fig 6: Engine Data Sensors - EGR and Turbocharger Controls Schematic
GM2080445Courtesy of GENERAL MOTORS CORP.
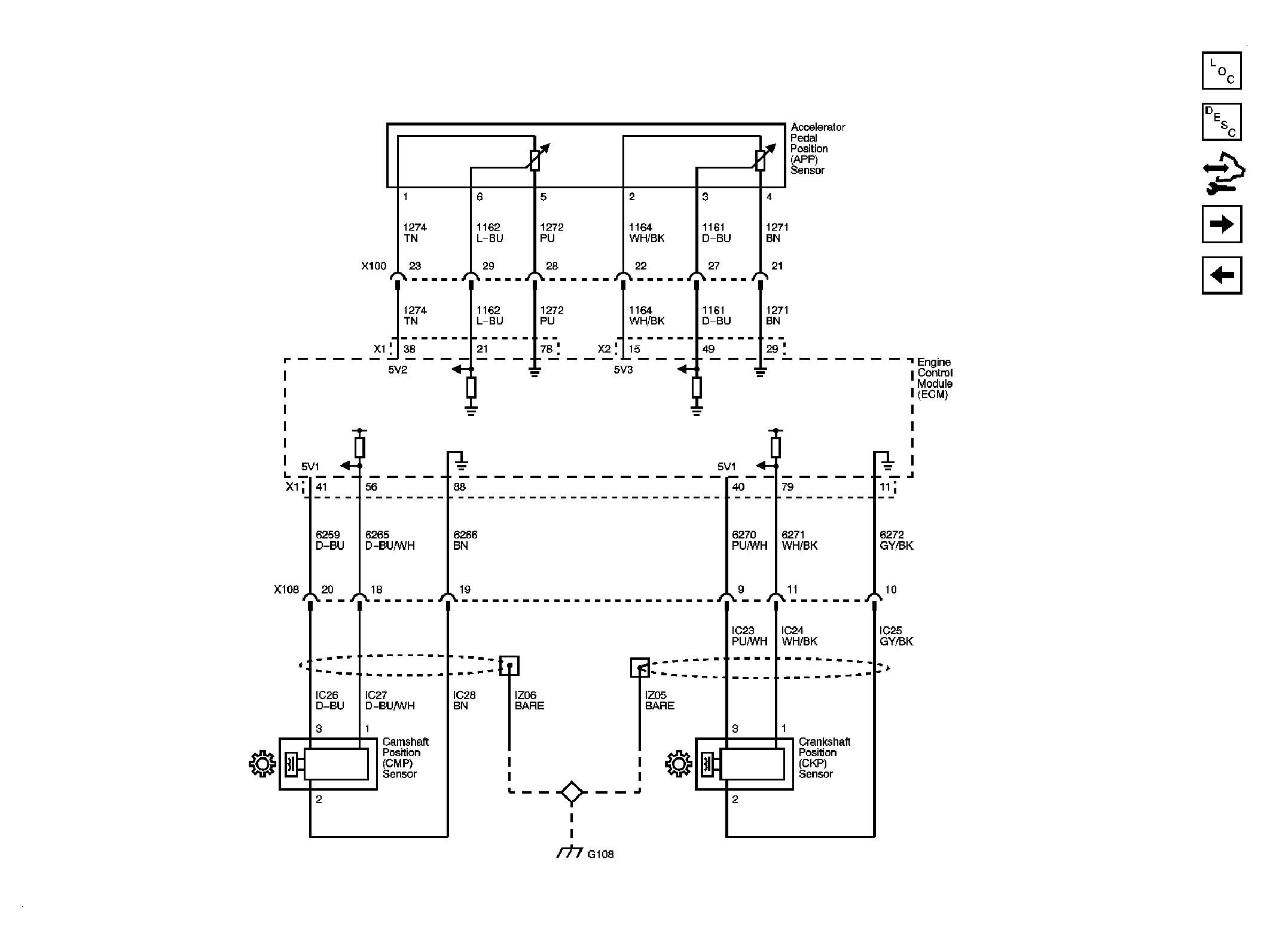
Fig 7: Engine Data Sensors - Pedal Position and Injector Timing Schematic
GM2080449Courtesy of GENERAL MOTORS CORP.
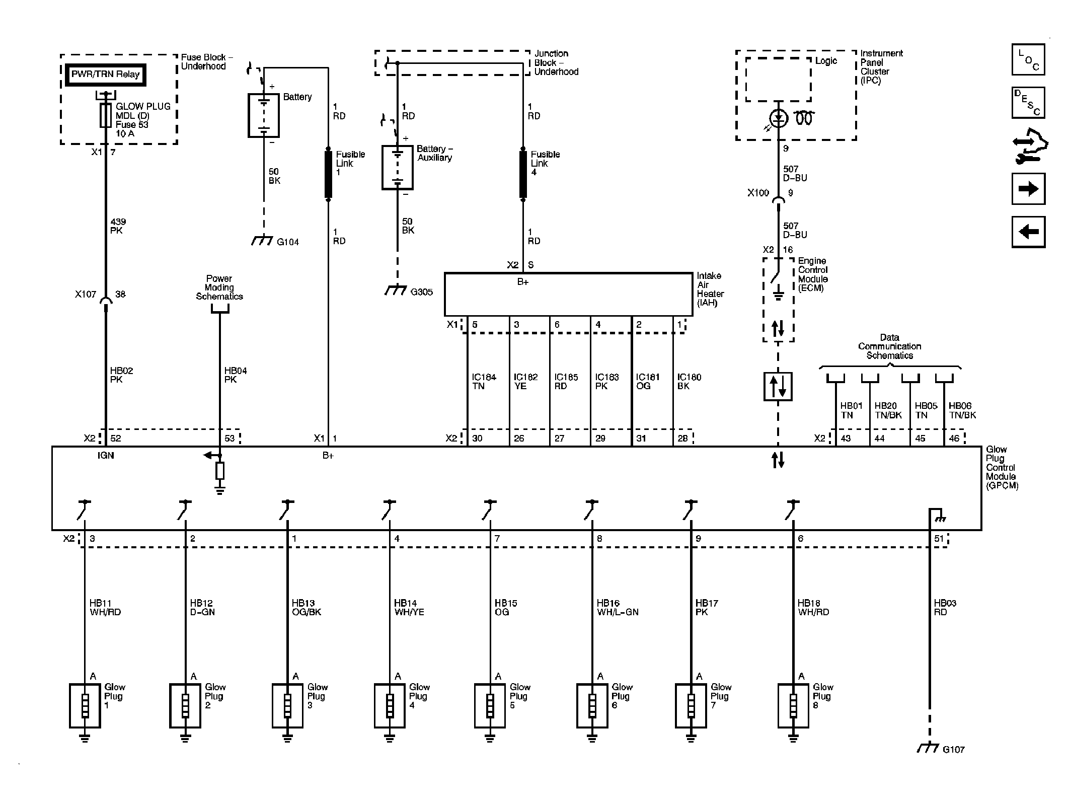
Fig 8: Engine Data Sensors - Glow Plug Controls and Intake Air Heater Schematic
GM2080452Courtesy of GENERAL MOTORS CORP.
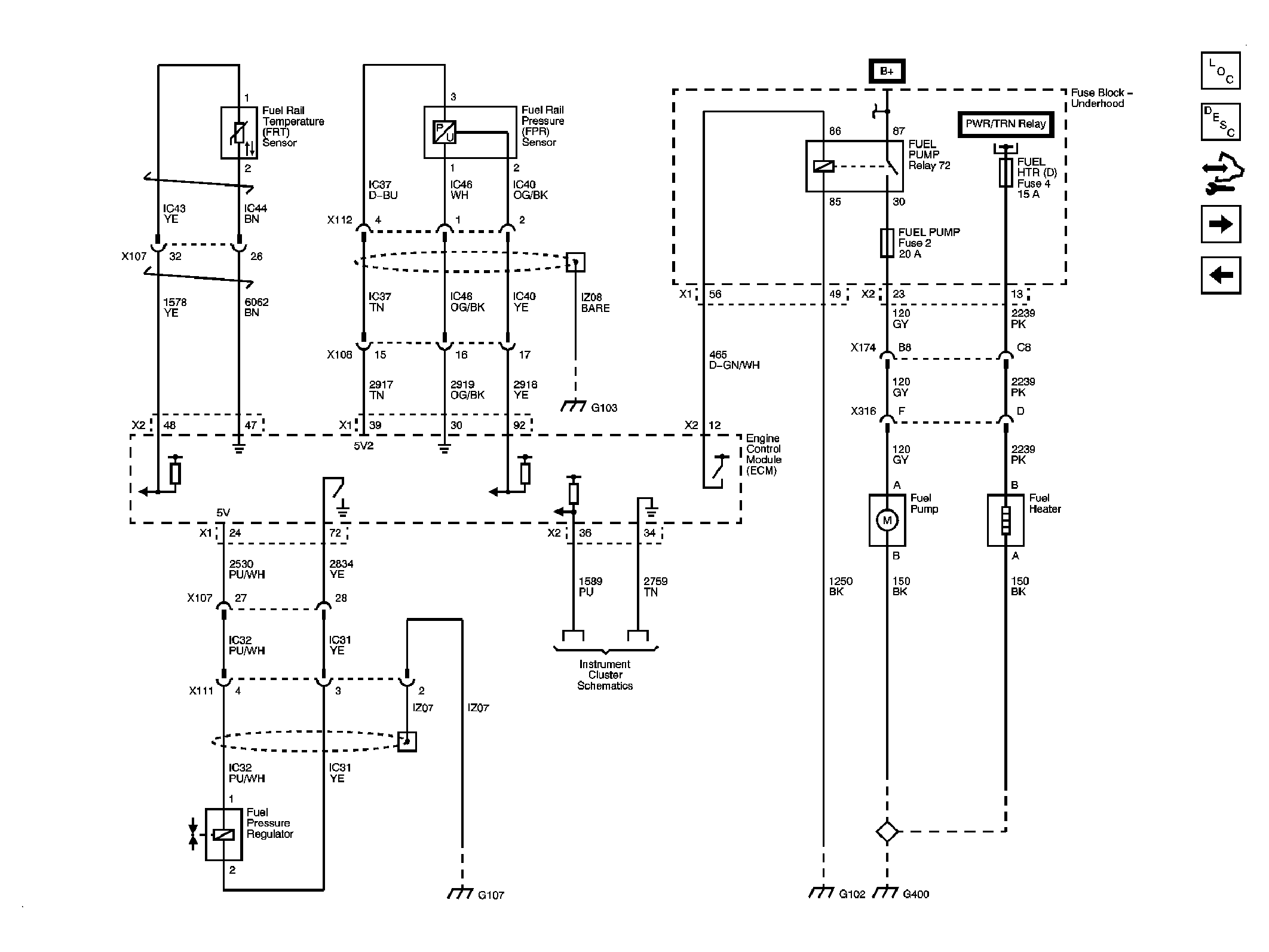
Fig 9: Fuel Controls - Fuel Pump, Temperature and Pressure Controls Schematic
GM2080456Courtesy of GENERAL MOTORS CORP.
Fig 10: Fuel Controls - Fuel Injectors Schematic
GM2080461Courtesy of GENERAL MOTORS CORP.
Fig 11: Controlled/Monitored Subsystem References Schematic
GM2080465Courtesy of GENERAL MOTORS CORP.