LEMON Manuals: Even more car manuals for everyone
Home >> Pontiac >> 2009 >> Torrent Base, AWD >> Repair and Diagnosis >> External Pages >> Different car >> Section 168 (Data Communication System) >> Schematic and Routing Diagrams >> Data Communication Schematics

Data Communication Schematics

WARNING: This page does not describe the selected car, but rather 6 other vehicles, including the 2009 GMC Savana Special, 2009 GMC Savana Camper Special, 2009 GMC Savana, 2009 Chevrolet RV Cutaway, and 2009 Chevrolet Cutaway. However, it is still accessible from the selected car via links, so may be relevant.
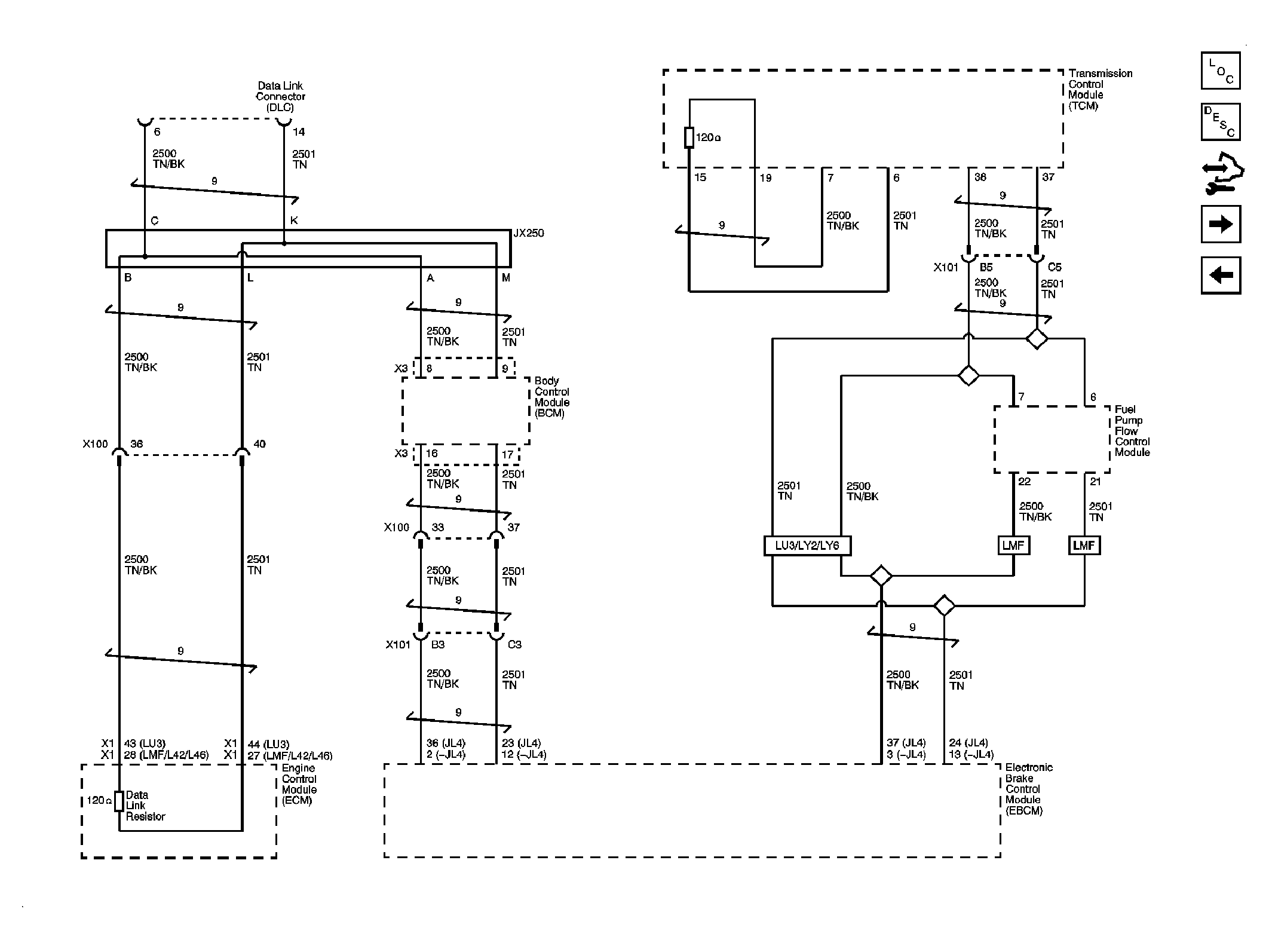
Fig 1: Low Speed GMLAN Schematic
GM2080137Courtesy of GENERAL MOTORS CORP.
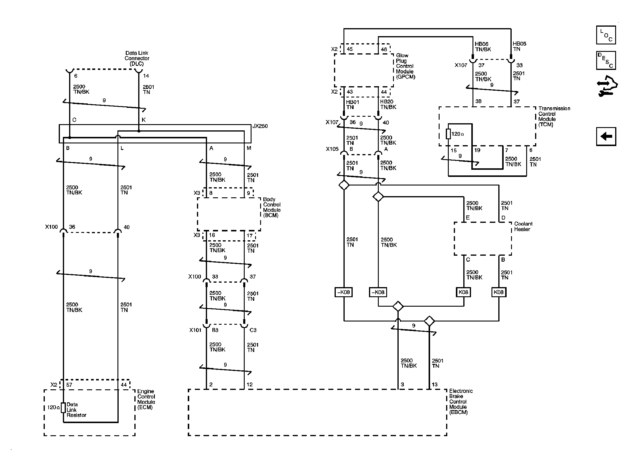
Fig 2: High Speed GMLAN 4.3L/4.8L/5.3L/6.0L Schematic
GM2080142Courtesy of GENERAL MOTORS CORP.
Fig 3: High Speed GMLAN 6.6L Schematic
GM2081025Courtesy of GENERAL MOTORS CORP.