LEMON Manuals: Even more car manuals for everyone
Home >> Pontiac >> 2009 >> Torrent Base, AWD >> Repair and Diagnosis >> Engine Performance >> System >> Engine Controls And Fuel - 3.4L - Introduction >> Repair Instructions >> Fuel Injection Fuel Rail Assembly Replacement >> Installation Procedure

Installation Procedure

CAUTION:
  • Use care when servicing the fuel system components, especially the fuel injector electrical connectors, the fuel injector tips, and the injector O-rings. Plug the inlet and the outlet ports of the fuel rail in order to prevent contamination.
  • Do not use compressed air to clean the fuel rail assembly as this may damage the fuel rail components.
  • Do not immerse the fuel rail assembly in a solvent bath in order to prevent damage to the fuel rail assembly.
  1. If the fuel injectors were removed from the fuel rail. Refer to Fuel Injector Replacement .
  2. Fig 1: View Of Fuel Rail Assembly & Retaining Bolts
    GM1087852Courtesy of GENERAL MOTORS CORP.
  3. Lubricate the fuel injector O-rings using GM P/N 12345616, (Canadian P/N 993182).
  4. Install the fuel injector nozzles into the lower intake manifold injector bores.
  5. Press on the fuel rail (1) using the palms of both hands until the fuel injectors are fully seated.
  6. CAUTION: Refer to Fastener Caution .
  7. Install the fuel rail attaching bolts (2).

    Tighten:  Tighten the bolt to 10 N.m (89 lb in).

  8. Install the injector electrical harness to the fuel rail.
  9. Apply lubricant to the fuel injector electrical connectors. GM P/N 12377900, (Canadian P/N 10953529).
  10. Connect the fuel injector electrical connectors.
  11. Connect the coolant temperature sensor and camshaft position sensor electrical connectors
  12. Connect the main fuel injector electrical harness connector.
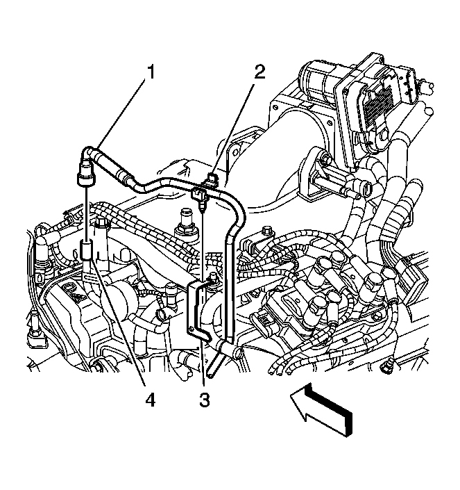
  13. Fig 2: View Of Engine Compartment Fuel Hose/Pipe At Fuel Rail
    GM1371131Courtesy of GENERAL MOTORS CORP.
  14. Connect the fuel feed pipe (1) at the fuel rail (4). Refer to Metal Collar Quick Connect Fitting Service .
  15. Install the upper intake manifold. Refer to Upper Intake Manifold Replacement .
  16. Connect the negative battery cable.
  17. Inspect for fuel leaks.
    1. Turn ON the ignition for 2 seconds.
    2. Turn OFF the ignition for 10 seconds.
    3. Turn ON the ignition.
    4. Inspect for fuel leaks.