LEMON Manuals: Even more car manuals for everyone
Home >> Pontiac >> 2009 >> Torrent Base, AWD >> Repair and Diagnosis >> Engine Performance >> System >> Data Communication System >> Schematic and Routing Diagrams >> Data Communication Schematics

Data Communication Schematics

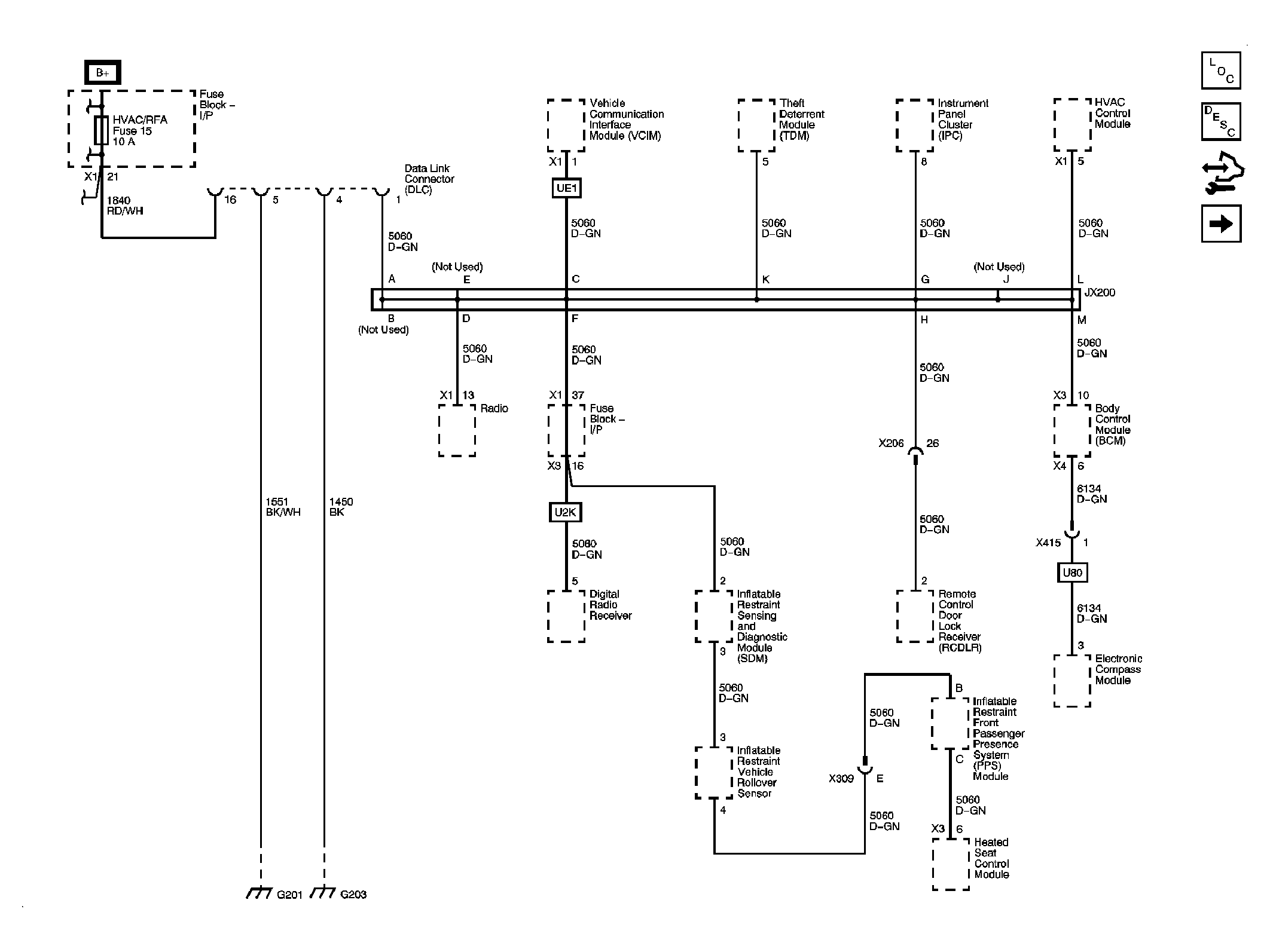
Fig 1: Low Speed GMLAN Schematic
GM2085719Courtesy of GENERAL MOTORS CORP.
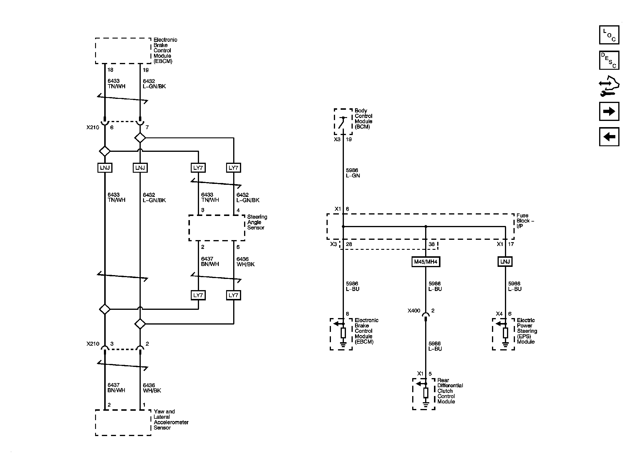
Fig 2: CAN Bus and Enable Serial Data Schematic
GM2085723Courtesy of GENERAL MOTORS CORP.
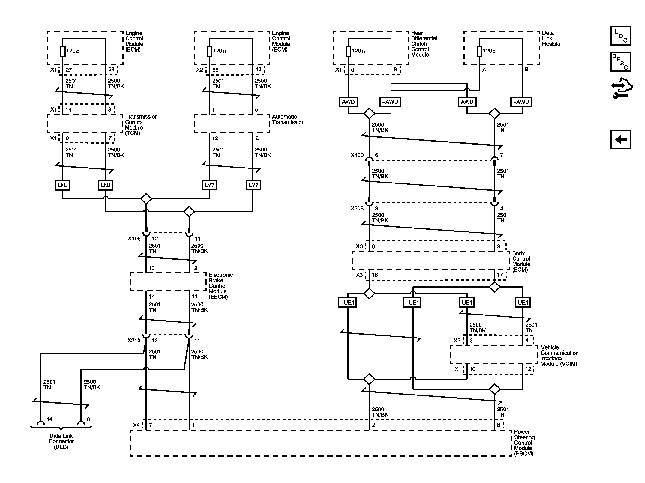
Fig 3: High Speed GMLAN Schematic
GM2085728Courtesy of GENERAL MOTORS CORP.